优先发表
状态: , 更新:
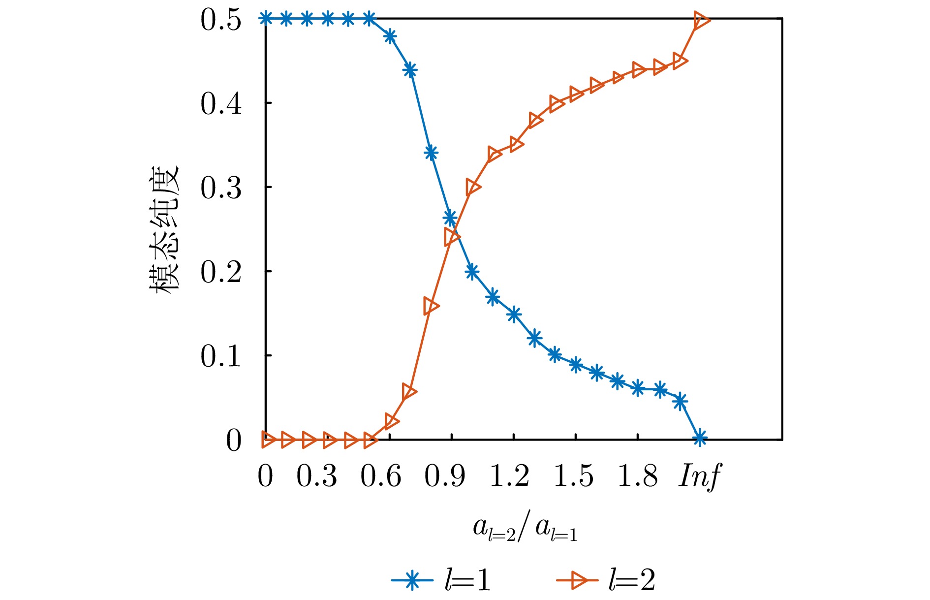
携带轨道角动量(OAM)的涡旋电磁波在理论上能够提供无穷多组正交模态和差异性的螺旋波前相位梯度特性,可有效提升无线通信的频谱利用率和雷达的探测感知能力,在无线通信和雷达探测与成像领域均表现出重要的研究价值和应用潜力。然而,多模态涡旋电磁波产生过程中易出现模态间串扰及模态纯度不平衡等问题,严重影响其在通信与雷达探测系统中的性能表现。针对上述问题,该文从数学原理出发,提出了一种基于1比特相位调控的多模态涡旋电磁波生成与优化新方法,可有效实现多模态涡旋电磁波(l = ±1, ±2, …, ±n, n ∈ N+)的同时生成、模态间串扰抑制以及多模态纯度的一致性提升。为验证所提方法的有效性,该文通过数值仿真实现了16模态(l = ±1 & ±2 & ±3 & ±4 & ±5 & ±6 & ±7 & ±8)涡旋电磁波的复用生成与优化;进一步选取具有代表性的8模态涡旋波(l = ±1 & ±2 & ±3 & ±4)示例,完成了相应透射型超表面设计、仿真、加工与实验验证。仿真与实测结果均表明基于该方法能够稳定产生目标多模态涡旋电磁波,其中模态干扰被有效抑制,各涡旋模态的模态纯度实现一致性优化。该研究为解决多模态涡旋电磁波的串扰与纯度控制难题提供了一条低相位调控复杂度、高灵活性且具有普适性的技术路径,为高容量涡旋通信与高分辨率雷达探测系统提供了创新性的实现方案。
携带轨道角动量(OAM)的涡旋电磁波在理论上能够提供无穷多组正交模态和差异性的螺旋波前相位梯度特性,可有效提升无线通信的频谱利用率和雷达的探测感知能力,在无线通信和雷达探测与成像领域均表现出重要的研究价值和应用潜力。然而,多模态涡旋电磁波产生过程中易出现模态间串扰及模态纯度不平衡等问题,严重影响其在通信与雷达探测系统中的性能表现。针对上述问题,该文从数学原理出发,提出了一种基于1比特相位调控的多模态涡旋电磁波生成与优化新方法,可有效实现多模态涡旋电磁波(l = ±1, ±2, …, ±n, n ∈ N+)的同时生成、模态间串扰抑制以及多模态纯度的一致性提升。为验证所提方法的有效性,该文通过数值仿真实现了16模态(l = ±1 & ±2 & ±3 & ±4 & ±5 & ±6 & ±7 & ±8)涡旋电磁波的复用生成与优化;进一步选取具有代表性的8模态涡旋波(l = ±1 & ±2 & ±3 & ±4)示例,完成了相应透射型超表面设计、仿真、加工与实验验证。仿真与实测结果均表明基于该方法能够稳定产生目标多模态涡旋电磁波,其中模态干扰被有效抑制,各涡旋模态的模态纯度实现一致性优化。该研究为解决多模态涡旋电磁波的串扰与纯度控制难题提供了一条低相位调控复杂度、高灵活性且具有普适性的技术路径,为高容量涡旋通信与高分辨率雷达探测系统提供了创新性的实现方案。
状态: , 更新:
地球同步轨道(GEO)合成孔径雷达(SAR)具有对大区域进行连续观测的优势,但由于探测距离远、合成孔径时间长、大视场杂波累加和非平直观测几何的特点,利用GEO SAR对运动舰船探测存在成像聚焦困难、信杂比低、位置偏移大等巨大技术挑战。该文提出一种面向GEO SAR的运动舰船探测-跟踪-定位一体化处理新方法,可有效解决上述难题。该文首先建立了GEO SAR对运动舰船的观测信号模型,深入分析了超长合成孔径时间内运动舰船的回波特性,提出了基于最优子孔径处理实现目标成像探测和长时间跟踪定位方法,该方法通过改进BP成像算法在孔径内实现了低信杂比下非合作舰船能量良好积累聚焦,获得了GEO SAR非平直几何观测下复杂运动舰船目标偏移位置与距离多普勒关系;然后,基于舰船短时匀速运动假设,利用双向平滑滤波方法对多子孔径探测结果进行航迹跟踪,并基于长时间跟踪结果获得运动舰船速度估计,在此基础上利用偏移位置与实际位置距离多普勒关系实现了运动舰船重定位。最后,通过仿真数据和在轨GEO SAR卫星实测数据验证了所提方法的正确性。
地球同步轨道(GEO)合成孔径雷达(SAR)具有对大区域进行连续观测的优势,但由于探测距离远、合成孔径时间长、大视场杂波累加和非平直观测几何的特点,利用GEO SAR对运动舰船探测存在成像聚焦困难、信杂比低、位置偏移大等巨大技术挑战。该文提出一种面向GEO SAR的运动舰船探测-跟踪-定位一体化处理新方法,可有效解决上述难题。该文首先建立了GEO SAR对运动舰船的观测信号模型,深入分析了超长合成孔径时间内运动舰船的回波特性,提出了基于最优子孔径处理实现目标成像探测和长时间跟踪定位方法,该方法通过改进BP成像算法在孔径内实现了低信杂比下非合作舰船能量良好积累聚焦,获得了GEO SAR非平直几何观测下复杂运动舰船目标偏移位置与距离多普勒关系;然后,基于舰船短时匀速运动假设,利用双向平滑滤波方法对多子孔径探测结果进行航迹跟踪,并基于长时间跟踪结果获得运动舰船速度估计,在此基础上利用偏移位置与实际位置距离多普勒关系实现了运动舰船重定位。最后,通过仿真数据和在轨GEO SAR卫星实测数据验证了所提方法的正确性。
状态: , 更新:
涡旋电磁波以其独特的螺旋形相位波前在雷达前视成像领域受到了广泛关注,然而,其贝塞尔函数形式的辐射强度限制了电磁涡旋雷达的作用距离、成像视场和俯仰维信息获取能力。为解决上述问题,该文从雷达前视成像应用所需的辐射场特性出发,设计了一种新的电磁波线性波前调制模式,借鉴涡旋电磁波调控方式,提出了基于均匀线阵的线性波前电磁波调制方法。全波仿真和辐射场特性测量实验结果表明,线性波前电磁波不仅拥有随俯仰角线性变化的波前相位,同时还具有聚合的波束主瓣,有效避免了涡旋电磁波的能量发散和轴向能量空洞问题。此外,线性波前电磁波的辐射场分布与俯仰、方位二维角度相关,基于该特性,该文建立了线性波前雷达前视三维成像模型,提出了基于旋转阵列和后向投影算法的目标俯仰-方位成像方法,并结合距离信息得到了三维成像结果。仿真结果表明,该文所提方法能够实现雷达前视区域目标的三维成像,在多目标场景和低信噪比条件下依然具有较好的成像性能,相较于现有电磁涡旋干涉三维成像方法和阵列实孔径三维成像方法具有明显性能优势。
涡旋电磁波以其独特的螺旋形相位波前在雷达前视成像领域受到了广泛关注,然而,其贝塞尔函数形式的辐射强度限制了电磁涡旋雷达的作用距离、成像视场和俯仰维信息获取能力。为解决上述问题,该文从雷达前视成像应用所需的辐射场特性出发,设计了一种新的电磁波线性波前调制模式,借鉴涡旋电磁波调控方式,提出了基于均匀线阵的线性波前电磁波调制方法。全波仿真和辐射场特性测量实验结果表明,线性波前电磁波不仅拥有随俯仰角线性变化的波前相位,同时还具有聚合的波束主瓣,有效避免了涡旋电磁波的能量发散和轴向能量空洞问题。此外,线性波前电磁波的辐射场分布与俯仰、方位二维角度相关,基于该特性,该文建立了线性波前雷达前视三维成像模型,提出了基于旋转阵列和后向投影算法的目标俯仰-方位成像方法,并结合距离信息得到了三维成像结果。仿真结果表明,该文所提方法能够实现雷达前视区域目标的三维成像,在多目标场景和低信噪比条件下依然具有较好的成像性能,相较于现有电磁涡旋干涉三维成像方法和阵列实孔径三维成像方法具有明显性能优势。
状态: , 更新:
携带相互正交的轨道角动量(OAM)的多模态涡旋电磁波由于其特殊的幅相特性在通信及雷达领域受到了广泛关注。该文研究了金属目标在近场条件下的多模态涡旋波散射特性。首先,基于环形孔径辐射理论,构建多模态涡旋波入射场模型,利用物理光学法(PO)推导了理想导体圆板的近场散射场。其次定量分析了目标纵向距离、横向位移、几何特征及模态组合参数(起始模态、模态间隔、模态数量)对散射特性的调控规律,并计算了多模态近场涡旋雷达散射截面(NORCS)。研究结果表明相比平面波入射,多模态波束相干叠加后携带了更丰富的空间特征信息。目标对高阶模态能量的截获效率随传播距离增加显著下降;目标的横向位移会引发显著的模态谱串扰,但利用空间位置互补性,通过散射场的矢量叠加可实现目标原始散射特征的有效重构;目标几何形状在尺寸与主瓣相当时会对散射场产生精细调制,随着目标尺寸增大几何形状对散射场的调制作用逐渐减弱。理论计算与仿真结果吻合良好,主模态纯度偏差小于0.0207 ,散射场幅度分布的均方根误差为0.054,验证了理论的准确性。该研究揭示了多模态涡旋波与目标的相互作用机理,可为未来多模态涡旋雷达系统的目标识别与成像设计提供理论支撑。
携带相互正交的轨道角动量(OAM)的多模态涡旋电磁波由于其特殊的幅相特性在通信及雷达领域受到了广泛关注。该文研究了金属目标在近场条件下的多模态涡旋波散射特性。首先,基于环形孔径辐射理论,构建多模态涡旋波入射场模型,利用物理光学法(PO)推导了理想导体圆板的近场散射场。其次定量分析了目标纵向距离、横向位移、几何特征及模态组合参数(起始模态、模态间隔、模态数量)对散射特性的调控规律,并计算了多模态近场涡旋雷达散射截面(NORCS)。研究结果表明相比平面波入射,多模态波束相干叠加后携带了更丰富的空间特征信息。目标对高阶模态能量的截获效率随传播距离增加显著下降;目标的横向位移会引发显著的模态谱串扰,但利用空间位置互补性,通过散射场的矢量叠加可实现目标原始散射特征的有效重构;目标几何形状在尺寸与主瓣相当时会对散射场产生精细调制,随着目标尺寸增大几何形状对散射场的调制作用逐渐减弱。理论计算与仿真结果吻合良好,主模态纯度偏差小于0.0207 ,散射场幅度分布的均方根误差为0.054,验证了理论的准确性。该研究揭示了多模态涡旋波与目标的相互作用机理,可为未来多模态涡旋雷达系统的目标识别与成像设计提供理论支撑。
状态: , 更新:
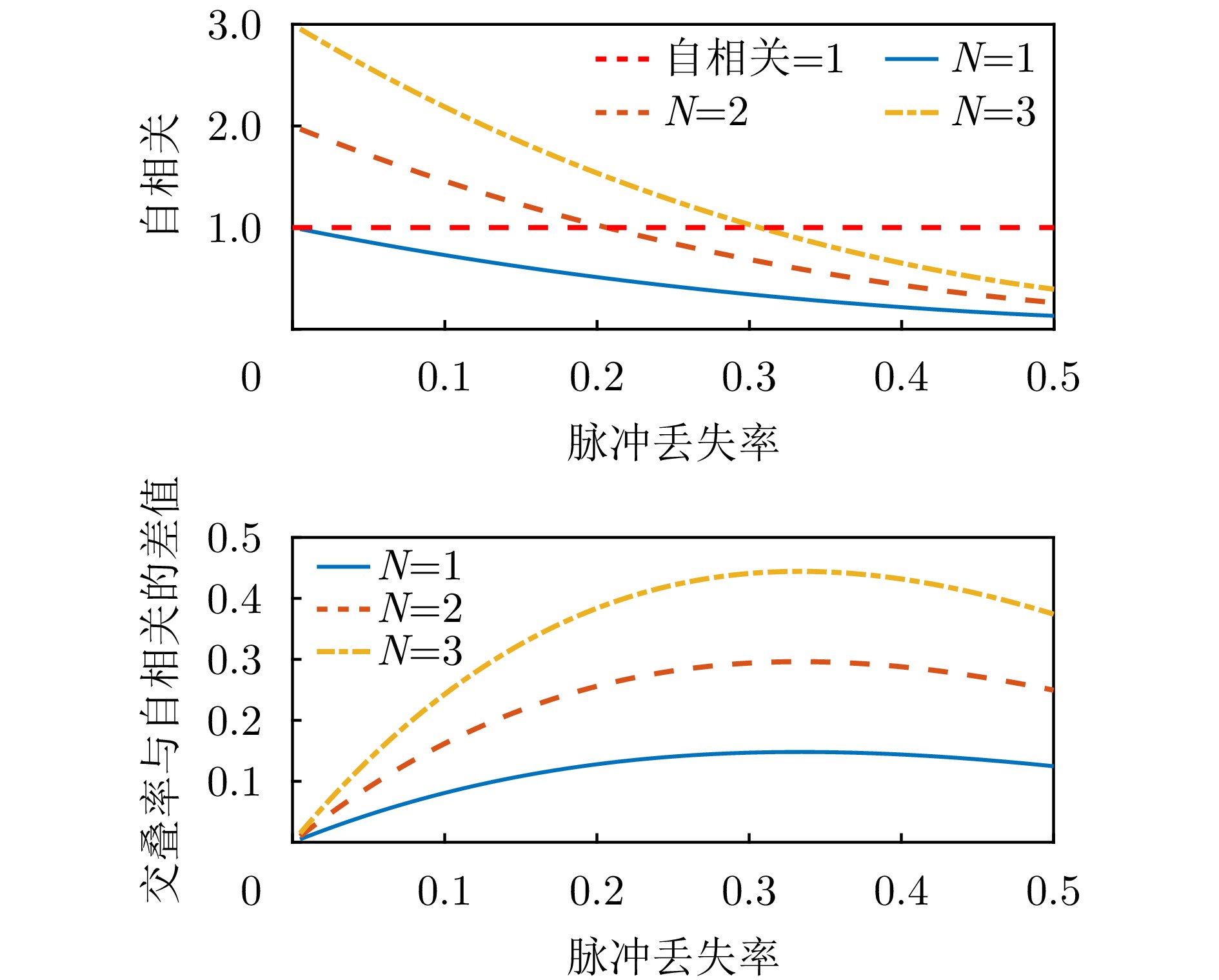
摘要:经典的直方图方法易受反侦察参数的欺骗干扰。针对此问题,该文提出一种对抗反侦察欺骗干扰的分选方法。通过理论推导建立兼容0~50%脉冲丢失率的骨架周期检测机制;进而联合自相关与交叠率实现骨架周期的精准识别,有效区分伪装成固定脉冲重复间隔(PRI)的干扰项,避免分选被误导;同时引入相干鉴别机制以有效应对参数相似场景,并且实现同一框架内兼容固定、参差、滑变及正弦4种PRI调制。实验表明,面对反侦察参数,直方图方法性能骤降,最大降至0,而所提方法性能最低为96.5%;同时,参数相似场景下该方法性能最低为95.31%。该方法无论反侦察参数存在与否,均可有效应对4种调制,显著提升了复杂电磁环境下的分选可靠性,对电子战系统的发展具有重要意义。
摘要:经典的直方图方法易受反侦察参数的欺骗干扰。针对此问题,该文提出一种对抗反侦察欺骗干扰的分选方法。通过理论推导建立兼容0~50%脉冲丢失率的骨架周期检测机制;进而联合自相关与交叠率实现骨架周期的精准识别,有效区分伪装成固定脉冲重复间隔(PRI)的干扰项,避免分选被误导;同时引入相干鉴别机制以有效应对参数相似场景,并且实现同一框架内兼容固定、参差、滑变及正弦4种PRI调制。实验表明,面对反侦察参数,直方图方法性能骤降,最大降至0,而所提方法性能最低为96.5%;同时,参数相似场景下该方法性能最低为95.31%。该方法无论反侦察参数存在与否,均可有效应对4种调制,显著提升了复杂电磁环境下的分选可靠性,对电子战系统的发展具有重要意义。
状态: , 更新:
成像几何差异是引起SAR图像特征相对畸变的主要原因,进而导致SAR图像的匹配难度骤增。以仿真SAR图像作为参考图可以从根本上消除因成像几何差异造成的图像特征相对畸变,然而实测SAR图像与仿真SAR图像仍然会存在散射和噪声方面的差异,且现有的匹配算法基本采用对称式关键点检测及描述符匹配,因此匹配点的数量和精度仍然有待提升。针对上述问题,该文根据实测和仿真SAR图像的局部统计特征提出了非对称式的局部拟合一致性相似度度量准则,并基于该相似度设计了机载SAR图像与仿真SAR图像的粗匹配和精匹配方法,在此基础上引入地形特征提高关键点检测的多样性,最终实现实测机载SAR图像与仿真SAR图像的鲁棒匹配。实验结果表明,在不同噪声程度下,基于局部拟合一致性度量准则设计匹配方法具备更强的鲁棒性和准确性,在匹配精度等多方面指标上均显著优于现有主流算法。
成像几何差异是引起SAR图像特征相对畸变的主要原因,进而导致SAR图像的匹配难度骤增。以仿真SAR图像作为参考图可以从根本上消除因成像几何差异造成的图像特征相对畸变,然而实测SAR图像与仿真SAR图像仍然会存在散射和噪声方面的差异,且现有的匹配算法基本采用对称式关键点检测及描述符匹配,因此匹配点的数量和精度仍然有待提升。针对上述问题,该文根据实测和仿真SAR图像的局部统计特征提出了非对称式的局部拟合一致性相似度度量准则,并基于该相似度设计了机载SAR图像与仿真SAR图像的粗匹配和精匹配方法,在此基础上引入地形特征提高关键点检测的多样性,最终实现实测机载SAR图像与仿真SAR图像的鲁棒匹配。实验结果表明,在不同噪声程度下,基于局部拟合一致性度量准则设计匹配方法具备更强的鲁棒性和准确性,在匹配精度等多方面指标上均显著优于现有主流算法。
状态: , 更新:
干扰辨识是提升雷达目标识别系统抗干扰能力的关键环节。相较于单一干扰,复合干扰由于结构复杂、组合形式灵活,其辨识难度显著增加。然而,现有辨识方法大多为数据驱动模型,未引入干扰的先验信息,导致模型在复杂场景下存在性能瓶颈,且可解释性不足;同时,大多方法缺乏噪声抑制机制,在复杂环境下易出现噪声过拟合问题。为此,该文基于不同干扰在时域上的对称性数学先验,提出了一种干扰先验引导的噪声鲁棒雷达复合干扰多标签识别网络。首先,通过由粗到细去噪的策略对复合干扰进行噪声抑制,并优化干扰的先验结构,缓解辨识过程中由噪声引起的过拟合问题;其次,计算自相关对称性得分量化干扰先验强度,并通过对称编码器,将先验强度映射为门控机制,引导干扰特征融合并时序建模;最后,将噪声强度与时序特征联合嵌入到识别网络中,进一步增强模型在不同信噪比条件下的鲁棒性。实验表明,在低信噪比条件下,所提方法对15种间歇采样转发复合干扰和30种复杂复合干扰的平均识别准确率均超过90%,在性能优于最优对比模型的同时,显著降低了模型参数量。
干扰辨识是提升雷达目标识别系统抗干扰能力的关键环节。相较于单一干扰,复合干扰由于结构复杂、组合形式灵活,其辨识难度显著增加。然而,现有辨识方法大多为数据驱动模型,未引入干扰的先验信息,导致模型在复杂场景下存在性能瓶颈,且可解释性不足;同时,大多方法缺乏噪声抑制机制,在复杂环境下易出现噪声过拟合问题。为此,该文基于不同干扰在时域上的对称性数学先验,提出了一种干扰先验引导的噪声鲁棒雷达复合干扰多标签识别网络。首先,通过由粗到细去噪的策略对复合干扰进行噪声抑制,并优化干扰的先验结构,缓解辨识过程中由噪声引起的过拟合问题;其次,计算自相关对称性得分量化干扰先验强度,并通过对称编码器,将先验强度映射为门控机制,引导干扰特征融合并时序建模;最后,将噪声强度与时序特征联合嵌入到识别网络中,进一步增强模型在不同信噪比条件下的鲁棒性。实验表明,在低信噪比条件下,所提方法对15种间歇采样转发复合干扰和30种复杂复合干扰的平均识别准确率均超过90%,在性能优于最优对比模型的同时,显著降低了模型参数量。
状态: , 更新:
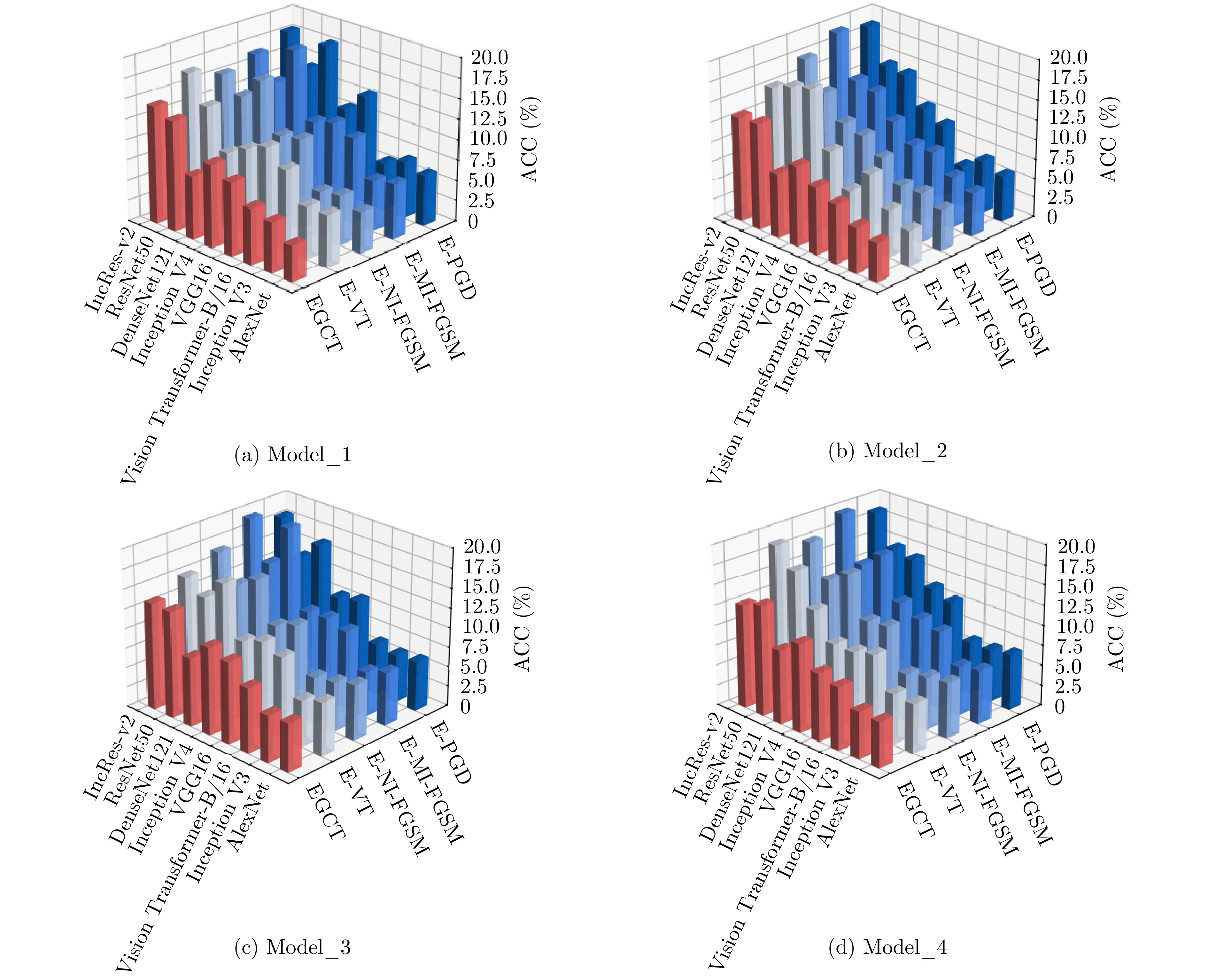
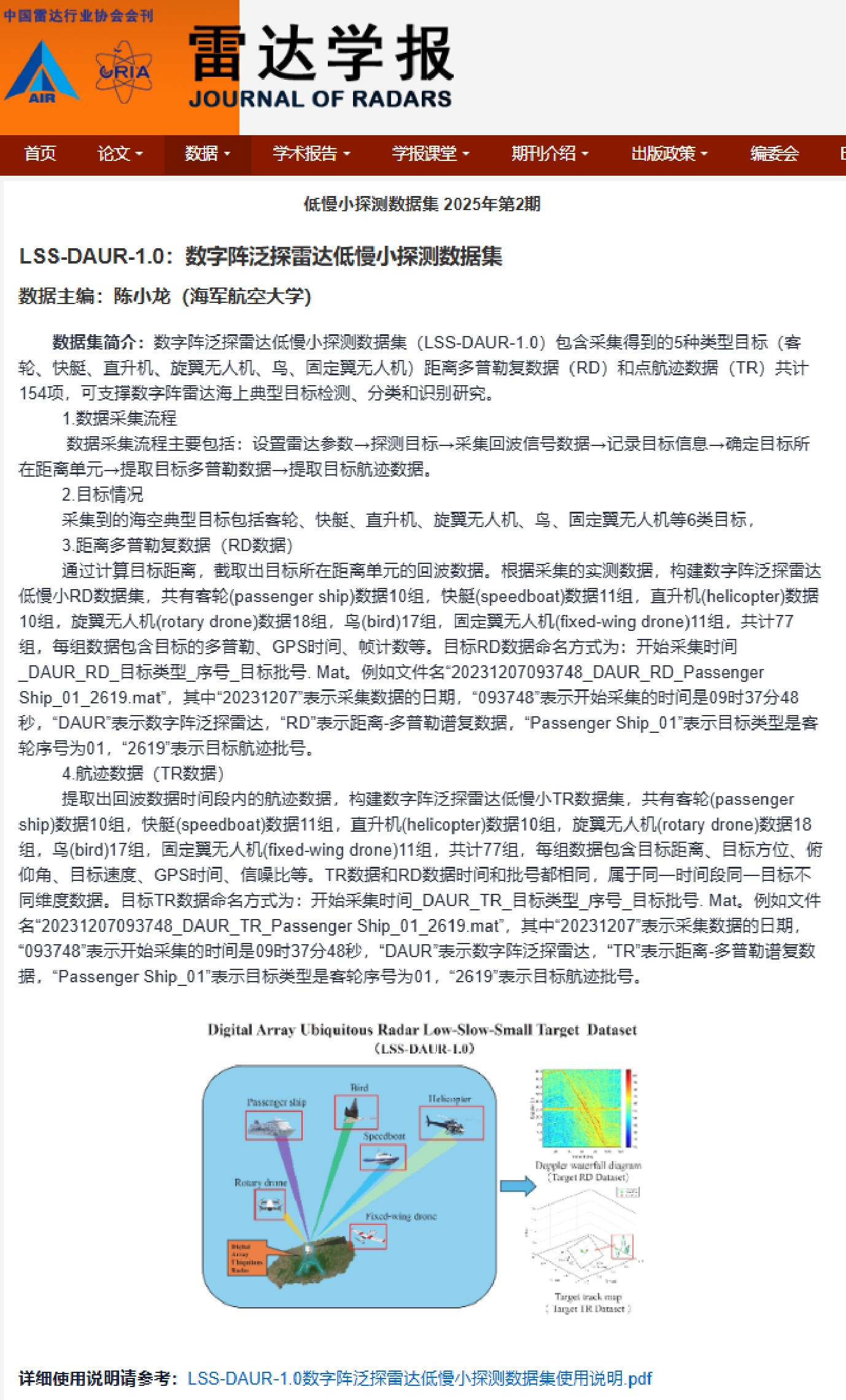
针对低慢小(LSS)目标雷达分类中存在的特征提取不充分、时空关联建模能力薄弱及分类性能欠佳等问题,该文围绕图网络特征提取和分类技术开展研究。首先,聚焦数字阵泛探雷达,构建了雷达低慢小目标探测数据集LSS-DAUR-1.0,包含客轮、快艇、直升机、旋翼无人机、鸟类与固定翼无人机6类目标的多普勒和航迹数据。其次,基于该数据集分析了目标的多域多维特性,通过相关性和余弦相似度分析,验证了多普勒特征与物理运动特征的互补性。在此基础上,提出融合双特征的动态图图卷积网络(DG-GCN)分类方法设计自适应窗口调整、混合衰减函数和动态阈值机制,构建时空关联自适应动态图,结合图卷积特征学习和分类模块,实现对低慢小目标的精细化分类。LSS-DAUR-1.0数据集验证表明,DG-GCN分类准确率达99.66%,较ResNet和Transformer模型分别提升6.78%和17.97%,总处理时间仅4.98 ms,较对比模型降低80%以上,兼顾高精度与高效性。此外,噪声环境测试其鲁棒性良好。消融实验验证,动态边权机制可弥补纯时序连接的空间特征关联上不足,提升模型泛化能力。
针对低慢小(LSS)目标雷达分类中存在的特征提取不充分、时空关联建模能力薄弱及分类性能欠佳等问题,该文围绕图网络特征提取和分类技术开展研究。首先,聚焦数字阵泛探雷达,构建了雷达低慢小目标探测数据集LSS-DAUR-1.0,包含客轮、快艇、直升机、旋翼无人机、鸟类与固定翼无人机6类目标的多普勒和航迹数据。其次,基于该数据集分析了目标的多域多维特性,通过相关性和余弦相似度分析,验证了多普勒特征与物理运动特征的互补性。在此基础上,提出融合双特征的动态图图卷积网络(DG-GCN)分类方法设计自适应窗口调整、混合衰减函数和动态阈值机制,构建时空关联自适应动态图,结合图卷积特征学习和分类模块,实现对低慢小目标的精细化分类。LSS-DAUR-1.0数据集验证表明,DG-GCN分类准确率达99.66%,较ResNet和Transformer模型分别提升6.78%和17.97%,总处理时间仅4.98 ms,较对比模型降低80%以上,兼顾高精度与高效性。此外,噪声环境测试其鲁棒性良好。消融实验验证,动态边权机制可弥补纯时序连接的空间特征关联上不足,提升模型泛化能力。
状态: , 更新:
通过对海面起伏场进行分析,不仅可获取常用的海浪统计参数,还能细致描述单个波浪的特性、检测异常巨浪、研究波群与波组的演变过程,从而更精准地描述大面积非均匀海况。该文基于准线性模型,提出一套适用于高分三号合成孔径雷达(SAR)图像的海面起伏场反演方案。该方案不依赖外部辅助数据,可在10 s内完成单景SAR数据的海面起伏场快速反演,并有效提取沿距离向传播的波浪信息。通过3种典型海况下的反演实例,体现出该方法在提取最大波高、识别波群与波组结构等方面的优势。进一步将2405景高分三号波模式SAR图像的反演结果与ERA5再分析海浪谱及高度计实测数据进行对比。结果显示,反演有效波高与ERA5数据的均方根误差为0.48 m。在有效波高低于3 m的中低海况下,反演有效波高与ERA5及高度计数据均保持良好一致性。该研究为基于高分三号SAR的海况信息快速监测与分析提供了有效工具。
通过对海面起伏场进行分析,不仅可获取常用的海浪统计参数,还能细致描述单个波浪的特性、检测异常巨浪、研究波群与波组的演变过程,从而更精准地描述大面积非均匀海况。该文基于准线性模型,提出一套适用于高分三号合成孔径雷达(SAR)图像的海面起伏场反演方案。该方案不依赖外部辅助数据,可在10 s内完成单景SAR数据的海面起伏场快速反演,并有效提取沿距离向传播的波浪信息。通过3种典型海况下的反演实例,体现出该方法在提取最大波高、识别波群与波组结构等方面的优势。进一步将2405景高分三号波模式SAR图像的反演结果与ERA5再分析海浪谱及高度计实测数据进行对比。结果显示,反演有效波高与ERA5数据的均方根误差为0.48 m。在有效波高低于3 m的中低海况下,反演有效波高与ERA5及高度计数据均保持良好一致性。该研究为基于高分三号SAR的海况信息快速监测与分析提供了有效工具。
状态: , 更新:
雷达通过发射波形接收并处理回波信号从而获取目标信息,因此发射波形性能是决定雷达系统性能的关键因素。相比于其他雷达体制,合成孔径雷达(SAR)具有分布式目标场景,大时间带宽积波形,大幅宽远距离成像,距离-方位耦合等独特的工作特性,这对SAR波形设计提出了更高的要求。基于该文作者在SAR波形编码领域相关的研究工作和思考,该文总结了SAR波形设计近年来国内外的研究现状,讨论了SAR波形设计面临的技术挑战和其在提升系统成像性能上的作用,并展望了未来SAR波形设计的研究和发展趋势。
雷达通过发射波形接收并处理回波信号从而获取目标信息,因此发射波形性能是决定雷达系统性能的关键因素。相比于其他雷达体制,合成孔径雷达(SAR)具有分布式目标场景,大时间带宽积波形,大幅宽远距离成像,距离-方位耦合等独特的工作特性,这对SAR波形设计提出了更高的要求。基于该文作者在SAR波形编码领域相关的研究工作和思考,该文总结了SAR波形设计近年来国内外的研究现状,讨论了SAR波形设计面临的技术挑战和其在提升系统成像性能上的作用,并展望了未来SAR波形设计的研究和发展趋势。
状态: , 更新:
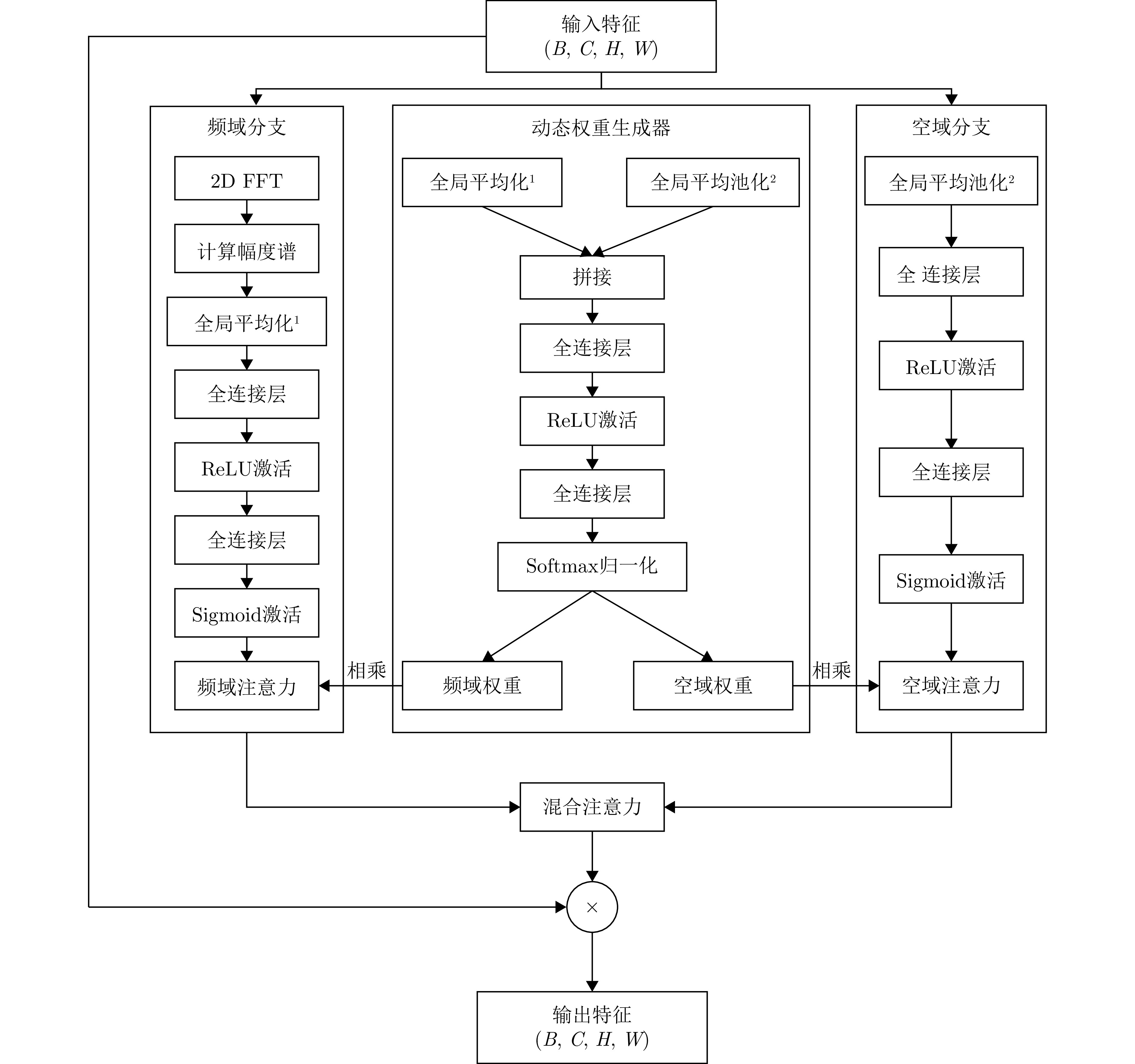
针对视频合成孔径雷达(Video SAR)动目标阴影跟踪任务中面临的强相干斑噪声、显著非刚性形变及有监督训练样本稀缺等挑战,该文提出一种融合物理感知频空注意力与运动学约束的半监督跟踪方法。在检测阶段,构建基于UniMatchV2架构改进的半监督特征增强网络,通过在解码器高层特征嵌入所设计的物理感知混合频空注意力(PA-HSSA)模块,利用其频域分支实现对特征域宽带高频干扰的全局抑制,并借助空域分支对阴影几何结构进行局部锚定,同时引入动态权重生成器以自适应融合双域特征,从而在极低标注率条件下生成高质量的预测掩码。在跟踪阶段,提出一种面向半监督不确定性的时空关联框架,首先基于线性高斯状态空间模型(LGSSM)构建运动学先验波门以平滑检测结果的边缘抖动,进而设计融合运动学残差与几何一致性约束的多维代价矩阵,有效缓解因目标机动与形变引起的关联模糊问题。基于桑迪亚国家实验室(SNL)实测数据的实验结果表明,在仅使用1/32有标签数据的情况下,所提方法的多目标跟踪准确率(MOTA)达到64.19%,较基准方法提升6.73%,显著提升了强杂波背景下弱小阴影目标的稳健跟踪性能。
针对视频合成孔径雷达(Video SAR)动目标阴影跟踪任务中面临的强相干斑噪声、显著非刚性形变及有监督训练样本稀缺等挑战,该文提出一种融合物理感知频空注意力与运动学约束的半监督跟踪方法。在检测阶段,构建基于UniMatchV2架构改进的半监督特征增强网络,通过在解码器高层特征嵌入所设计的物理感知混合频空注意力(PA-HSSA)模块,利用其频域分支实现对特征域宽带高频干扰的全局抑制,并借助空域分支对阴影几何结构进行局部锚定,同时引入动态权重生成器以自适应融合双域特征,从而在极低标注率条件下生成高质量的预测掩码。在跟踪阶段,提出一种面向半监督不确定性的时空关联框架,首先基于线性高斯状态空间模型(LGSSM)构建运动学先验波门以平滑检测结果的边缘抖动,进而设计融合运动学残差与几何一致性约束的多维代价矩阵,有效缓解因目标机动与形变引起的关联模糊问题。基于桑迪亚国家实验室(SNL)实测数据的实验结果表明,在仅使用1/32有标签数据的情况下,所提方法的多目标跟踪准确率(MOTA)达到64.19%,较基准方法提升6.73%,显著提升了强杂波背景下弱小阴影目标的稳健跟踪性能。
状态: , 更新:
火山时期由流动熔岩冷却凝固形成的月球熔岩管,因其坚硬外壳能够为管内提供稳定、安全的内部环境,被视为未来月球基地建立的理想地点之一。然而熔岩管埋藏地下数百米至数公里,难以直接探测。目前主要依赖雷达与重力异常探测技术,但轨道雷达探测的分辨率不足以分辨相似形态的地下结构,原位探地雷达存在探测范围有限、易受到近场干扰等问题。重力异常探测则难以精准识别南北走向或亚公里级规模的熔岩管。天窗是识别熔岩管的关键标志,可通过光学影像和红外辐射探测热异常进行识别。但光学影像受光照条件制约,难以完整获取天窗的三维几何结构;红外辐射数据受探测深度与分辨率限制(320 m×160 m),难以捕捉深层热异常及约束坑底物质成分。针对天窗探测方法的技术难点,该文探讨了被动微波探测天窗热异常的可行性,利用其穿透性强、对介电性质敏感的优势,能够深入探测次表层热特征并有效约束坑底物质成分。然而,现有被动微波遥感数据在分辨率(公里级)上难以满足对百米级天窗热异常的精准探测。如何提升微波对百米级天窗的识别能力成为当前技术亟须突破的瓶颈之一。
火山时期由流动熔岩冷却凝固形成的月球熔岩管,因其坚硬外壳能够为管内提供稳定、安全的内部环境,被视为未来月球基地建立的理想地点之一。然而熔岩管埋藏地下数百米至数公里,难以直接探测。目前主要依赖雷达与重力异常探测技术,但轨道雷达探测的分辨率不足以分辨相似形态的地下结构,原位探地雷达存在探测范围有限、易受到近场干扰等问题。重力异常探测则难以精准识别南北走向或亚公里级规模的熔岩管。天窗是识别熔岩管的关键标志,可通过光学影像和红外辐射探测热异常进行识别。但光学影像受光照条件制约,难以完整获取天窗的三维几何结构;红外辐射数据受探测深度与分辨率限制(320 m×160 m),难以捕捉深层热异常及约束坑底物质成分。针对天窗探测方法的技术难点,该文探讨了被动微波探测天窗热异常的可行性,利用其穿透性强、对介电性质敏感的优势,能够深入探测次表层热特征并有效约束坑底物质成分。然而,现有被动微波遥感数据在分辨率(公里级)上难以满足对百米级天窗热异常的精准探测。如何提升微波对百米级天窗的识别能力成为当前技术亟须突破的瓶颈之一。
状态: , 更新:
合成孔径雷达(SAR)在军事和民用领域应用广泛,SAR图像目标智能解译是SAR应用的重要组成部分。视觉语言模型在SAR目标解译过程中发挥了关键作用,通过引入自然语言理解有效弥补了SAR目标特性差异大和高质量标注样本稀缺的挑战,实现了从纯视觉解译到目标语义理解的发展。该文结合团队在SAR目标解译理论、算法及应用等方面的长期研究积累,对基于视觉语言的SAR图像目标智能解译进行了全面回顾和综述,深入分析了现有挑战和任务并总结了研究现状,汇总整理了公开数据集,系统梳理了从特定任务的视觉语言模型到对比式、对话式和生成式视觉语言模型和基础模型的发展历程,最后探讨了该领域的最新挑战与展望。
合成孔径雷达(SAR)在军事和民用领域应用广泛,SAR图像目标智能解译是SAR应用的重要组成部分。视觉语言模型在SAR目标解译过程中发挥了关键作用,通过引入自然语言理解有效弥补了SAR目标特性差异大和高质量标注样本稀缺的挑战,实现了从纯视觉解译到目标语义理解的发展。该文结合团队在SAR目标解译理论、算法及应用等方面的长期研究积累,对基于视觉语言的SAR图像目标智能解译进行了全面回顾和综述,深入分析了现有挑战和任务并总结了研究现状,汇总整理了公开数据集,系统梳理了从特定任务的视觉语言模型到对比式、对话式和生成式视觉语言模型和基础模型的发展历程,最后探讨了该领域的最新挑战与展望。
状态: , 更新:
雷达自动目标识别性能主要取决于回波信号中的特征质量,发射波形作为主动塑造回波的信息载体,对分类性能具有决定性影响。然而现有波形设计常与分类器优化解耦,忽略两者间的协同,且波形优化准则与分类指标间缺乏直接关联,难以充分提升分类性能;多局限于单站雷达模型,未建立观测视角、发射波形与分类性能之间的联系,亦缺乏节点间的波形协同机制,无法利用空间与波形分集增益。为突破上述局限,该文提出一种面向分布式雷达目标分类的,端到端的“角度-波形匹配”优化框架。该框架将波形参数化,构建为可训练的波形生成模块,并与分类网络级联,从而将孤立的波形设计问题,转化为以分类任务直接驱动的波形与分类器的联合优化。利用目标先验信息对模型进行训练,优化得到与视角相匹配的波形及其适配的分类网络。进一步地,为提升分布式雷达联合分类性能,该文提出了基于非因果状态空间对偶模块的双分支网络,实现多视角信息的提取与融合。实验结果表明,该文所提方法能协同利用波形分集与空间分集,提升分类性能,且在节点缺失的场景下表现出鲁棒性,为分布式雷达智能波形设计提供了新方案。
雷达自动目标识别性能主要取决于回波信号中的特征质量,发射波形作为主动塑造回波的信息载体,对分类性能具有决定性影响。然而现有波形设计常与分类器优化解耦,忽略两者间的协同,且波形优化准则与分类指标间缺乏直接关联,难以充分提升分类性能;多局限于单站雷达模型,未建立观测视角、发射波形与分类性能之间的联系,亦缺乏节点间的波形协同机制,无法利用空间与波形分集增益。为突破上述局限,该文提出一种面向分布式雷达目标分类的,端到端的“角度-波形匹配”优化框架。该框架将波形参数化,构建为可训练的波形生成模块,并与分类网络级联,从而将孤立的波形设计问题,转化为以分类任务直接驱动的波形与分类器的联合优化。利用目标先验信息对模型进行训练,优化得到与视角相匹配的波形及其适配的分类网络。进一步地,为提升分布式雷达联合分类性能,该文提出了基于非因果状态空间对偶模块的双分支网络,实现多视角信息的提取与融合。实验结果表明,该文所提方法能协同利用波形分集与空间分集,提升分类性能,且在节点缺失的场景下表现出鲁棒性,为分布式雷达智能波形设计提供了新方案。
状态: , 更新:
基于探地雷达数据的冰裂隙检测研究对于冰川和气候研究、冰川地区活动安全性具有重要的意义。针对极地环境中冰裂隙纹理特征差异大易误检、检测实时性和检测泛化能力不足等难题,提出一种兼顾高精度与实时性的基于域对抗学习的冰裂隙自动检测方法。基于不同区域、复杂场景下的探地雷达数据,该文通过构建特征提取器与域判别器之间的对抗博弈机制,使模型能够在保持判别性特征提取能力的同时,有效缩小不同数据源之间的分布差异,从而实现跨域特征对齐,提升模型在不同数据源和复杂场景下的鲁棒性与稳定性。在特征提取阶段,设计并构建了基于小波残差网络的冰裂隙特征提取器。该模块通过在残差网络的首层引入可学习的多尺度小波卷积模块,实现在多尺度空间中自适应提取探地雷达数据中的冰裂隙特征,显著增强冰裂隙与连续雪层在特征空间的区分能力。实验基于2015年南极麦克默多剪切带与北极格陵兰岛两个数据集,所提模型的冰裂隙检测平均准确率达95.70%,F1指数达95.50%,虚警率达1.87%,单样本平均推理时间为5.26 ms,满足在冰裂隙数据采集下的裂隙实时预警需求。多项实验结果综合表明,所提方法可在多场景、跨区域探地雷达数据中实现高精度、低虚警率与实时性的统一,适用于保障南极科考通行安全与冰川裂隙检测等场景。
基于探地雷达数据的冰裂隙检测研究对于冰川和气候研究、冰川地区活动安全性具有重要的意义。针对极地环境中冰裂隙纹理特征差异大易误检、检测实时性和检测泛化能力不足等难题,提出一种兼顾高精度与实时性的基于域对抗学习的冰裂隙自动检测方法。基于不同区域、复杂场景下的探地雷达数据,该文通过构建特征提取器与域判别器之间的对抗博弈机制,使模型能够在保持判别性特征提取能力的同时,有效缩小不同数据源之间的分布差异,从而实现跨域特征对齐,提升模型在不同数据源和复杂场景下的鲁棒性与稳定性。在特征提取阶段,设计并构建了基于小波残差网络的冰裂隙特征提取器。该模块通过在残差网络的首层引入可学习的多尺度小波卷积模块,实现在多尺度空间中自适应提取探地雷达数据中的冰裂隙特征,显著增强冰裂隙与连续雪层在特征空间的区分能力。实验基于2015年南极麦克默多剪切带与北极格陵兰岛两个数据集,所提模型的冰裂隙检测平均准确率达95.70%,F1指数达95.50%,虚警率达1.87%,单样本平均推理时间为5.26 ms,满足在冰裂隙数据采集下的裂隙实时预警需求。多项实验结果综合表明,所提方法可在多场景、跨区域探地雷达数据中实现高精度、低虚警率与实时性的统一,适用于保障南极科考通行安全与冰川裂隙检测等场景。
状态: , 更新:
针对雷达人体动作识别任务中标注数据不足的问题,该文提出了一种基于多域协同训练的半监督学习方法。该方法融合慢时间-距离域、慢时间-多普勒频率域和距离-多普勒频率域的动作特征,构建决策层集成框架,通过域间一致性评估机制动态调整各域在集成预测中的权重,并设计了分层置信度动态伪标签策略,通过多层次质量评估和动态阈值校准实现伪标签质量与利用率的平衡。此外,该方法引入了特征对齐约束机制,利用快速主成分分析方法提取多域特征的主成分,引导深度网络学习紧凑的特征表示,增强模型的判别能力。在基于随机码雷达的穿墙人体动作数据集上,该文所提方法在5%标注比例下平均识别准确率达到(93.6±1.6)%。在基于调频连续波雷达的室内人体动作数据集上,5%标注比例下平均识别准确率达到(91.3±1.9)%,既高于包括Bi-LSTM, LH-ViT和MFAFN的监督学习方法,也高于包括FixMatch, C-TGAN, MF-Match和LW-HGR的半监督学习方法。实验结果证明该方法在随机码雷达和调频连续波雷达两种不同雷达体制下,以及在穿墙和室内两种不同探测场景下,均表现稳定,验证了其跨体制和跨场景的适应性。此外,基于多域协同训练的半监督学习模型的参数量为1.30 M,浮点计算量为26.16 M,模型大小为5.01 MB,展现出较高的计算效率。
针对雷达人体动作识别任务中标注数据不足的问题,该文提出了一种基于多域协同训练的半监督学习方法。该方法融合慢时间-距离域、慢时间-多普勒频率域和距离-多普勒频率域的动作特征,构建决策层集成框架,通过域间一致性评估机制动态调整各域在集成预测中的权重,并设计了分层置信度动态伪标签策略,通过多层次质量评估和动态阈值校准实现伪标签质量与利用率的平衡。此外,该方法引入了特征对齐约束机制,利用快速主成分分析方法提取多域特征的主成分,引导深度网络学习紧凑的特征表示,增强模型的判别能力。在基于随机码雷达的穿墙人体动作数据集上,该文所提方法在5%标注比例下平均识别准确率达到(93.6±1.6)%。在基于调频连续波雷达的室内人体动作数据集上,5%标注比例下平均识别准确率达到(91.3±1.9)%,既高于包括Bi-LSTM, LH-ViT和MFAFN的监督学习方法,也高于包括FixMatch, C-TGAN, MF-Match和LW-HGR的半监督学习方法。实验结果证明该方法在随机码雷达和调频连续波雷达两种不同雷达体制下,以及在穿墙和室内两种不同探测场景下,均表现稳定,验证了其跨体制和跨场景的适应性。此外,基于多域协同训练的半监督学习模型的参数量为1.30 M,浮点计算量为26.16 M,模型大小为5.01 MB,展现出较高的计算效率。
状态: , 更新:
在对运动辐射源定位方面,传统无源定位方法如波达方向(DOA)定位常常依赖较长时间的观测滤波,定位效率低下。而现有基于合成孔径的定位方法大多针对静止辐射源,难以实现对运动辐射源的高精度定位。针对此问题,该文分别针对单/双站定位体制提出了基于合成孔径的运动辐射源快速定位与速度估计方法。该方法通过建立辐射源瞬时斜距模型,解析定位参数(位置、速度)与成像参数的映射关系:单站定位场景下,将传统2阶斜距模型扩展至3阶,通过引入3次调频率补充自由度,实现位置与速度的同步估计;双站定位场景下,利用额外观测站新增两个成像参数,提升定位的快速性与准确性。针对定位方程存在的多解问题,该文分别提出单/双站真实解判定准则,并给出双站定位满足唯一性求解的初始化策略。该文进一步分析了不同因素对单站和双站定位精度的影响,并对所提单/双站无源定位模型进行了性能对比,仿真实验验证了所提算法的有效性。
在对运动辐射源定位方面,传统无源定位方法如波达方向(DOA)定位常常依赖较长时间的观测滤波,定位效率低下。而现有基于合成孔径的定位方法大多针对静止辐射源,难以实现对运动辐射源的高精度定位。针对此问题,该文分别针对单/双站定位体制提出了基于合成孔径的运动辐射源快速定位与速度估计方法。该方法通过建立辐射源瞬时斜距模型,解析定位参数(位置、速度)与成像参数的映射关系:单站定位场景下,将传统2阶斜距模型扩展至3阶,通过引入3次调频率补充自由度,实现位置与速度的同步估计;双站定位场景下,利用额外观测站新增两个成像参数,提升定位的快速性与准确性。针对定位方程存在的多解问题,该文分别提出单/双站真实解判定准则,并给出双站定位满足唯一性求解的初始化策略。该文进一步分析了不同因素对单站和双站定位精度的影响,并对所提单/双站无源定位模型进行了性能对比,仿真实验验证了所提算法的有效性。
状态: , 更新:
针对当前对飞鸟和旋翼无人机(UAVs)识别的迫切需求,该文提出了一种基于涡旋雷达的目标参数提取方法。工作核心聚焦于目标参数获取,在建模与参数提取维度上进行了系统扩展。首先分别对飞鸟主体运动与扑翼行为以及旋翼无人机的旋翼转动与机体结构进行了数学建模与分析,推导了散射点对应的径向多普勒与旋转多普勒频移表达式,并从雷达回波信号中提取微多普勒特征,实现目标参数反演。对于鸟类目标,基于回波信号的频谱峰值提取径向多普勒估计飞行速度,并结合散射点旋转多普勒频移公式,通过短时傅里叶变换(STFT)计算旋转多普勒变化,实现对扑翼长度的估计,在低信噪比(SNR)条件下,扑翼长度估计误差保持在0.03 m以内。对于旋翼无人机目标,首先建立回波信号模型,推导微多普勒频移中径向与旋转分量的解析关系,并结合重构的多普勒信息与距离-时间维度,反演获得欧拉角、旋翼转速、旋翼长度以及机体到旋翼的距离等共6项结构与运动参数,各参数的估计误差显著低于传统基于单一多普勒的方法,其参数提取误差均保持在2%以内。仿真结果表明,该文提出的基于涡旋雷达的鸟类与旋翼无人机参数提取方法能够实现多参数的高精度获取,并在低信噪比条件下仍保持稳定可靠的性能,验证了方法的有效性与工程应用潜力。
针对当前对飞鸟和旋翼无人机(UAVs)识别的迫切需求,该文提出了一种基于涡旋雷达的目标参数提取方法。工作核心聚焦于目标参数获取,在建模与参数提取维度上进行了系统扩展。首先分别对飞鸟主体运动与扑翼行为以及旋翼无人机的旋翼转动与机体结构进行了数学建模与分析,推导了散射点对应的径向多普勒与旋转多普勒频移表达式,并从雷达回波信号中提取微多普勒特征,实现目标参数反演。对于鸟类目标,基于回波信号的频谱峰值提取径向多普勒估计飞行速度,并结合散射点旋转多普勒频移公式,通过短时傅里叶变换(STFT)计算旋转多普勒变化,实现对扑翼长度的估计,在低信噪比(SNR)条件下,扑翼长度估计误差保持在0.03 m以内。对于旋翼无人机目标,首先建立回波信号模型,推导微多普勒频移中径向与旋转分量的解析关系,并结合重构的多普勒信息与距离-时间维度,反演获得欧拉角、旋翼转速、旋翼长度以及机体到旋翼的距离等共6项结构与运动参数,各参数的估计误差显著低于传统基于单一多普勒的方法,其参数提取误差均保持在2%以内。仿真结果表明,该文提出的基于涡旋雷达的鸟类与旋翼无人机参数提取方法能够实现多参数的高精度获取,并在低信噪比条件下仍保持稳定可靠的性能,验证了方法的有效性与工程应用潜力。
状态: , 更新:
基于海量图文数据预训练的大规模视觉语言模型(VLM)在自然图像领域表现出色,但将其迁移至合成孔径雷达(SAR)图像领域面临两大挑战:一是SAR图像高质量文本标注成本高昂,限制了SAR图文配对数据集的构建;二是SAR图像与光学自然图像在图像特征上存在显著差异,增加了跨域知识迁移难度。针对上述问题,该文提出一种面向SAR图像的视觉语言大模型知识迁移方法。首先,利用配对的SAR与光学遥感图像,借助生成式视觉语言大模型为光学遥感图像自动生成文本描述,从而以较低成本间接构建了SAR图文配对数据集。其次,设计了两阶段迁移策略,将自然图像领域向SAR图像领域的大跨度迁移进行拆解,降低单次迁移难度。最后,在SAR图像零样本场景分类、检索以及目标识别任务上进行实验验证,实验结果表明所提方法能够有效实现视觉语言大模型向SAR图像领域的知识迁移。
基于海量图文数据预训练的大规模视觉语言模型(VLM)在自然图像领域表现出色,但将其迁移至合成孔径雷达(SAR)图像领域面临两大挑战:一是SAR图像高质量文本标注成本高昂,限制了SAR图文配对数据集的构建;二是SAR图像与光学自然图像在图像特征上存在显著差异,增加了跨域知识迁移难度。针对上述问题,该文提出一种面向SAR图像的视觉语言大模型知识迁移方法。首先,利用配对的SAR与光学遥感图像,借助生成式视觉语言大模型为光学遥感图像自动生成文本描述,从而以较低成本间接构建了SAR图文配对数据集。其次,设计了两阶段迁移策略,将自然图像领域向SAR图像领域的大跨度迁移进行拆解,降低单次迁移难度。最后,在SAR图像零样本场景分类、检索以及目标识别任务上进行实验验证,实验结果表明所提方法能够有效实现视觉语言大模型向SAR图像领域的知识迁移。
状态: , 更新:
毫米波雷达因其体积小、分辨率高、穿透能力强等优势,在安全检查、无损检测与穿墙成像等领域得到了广泛应用。高分辨率的毫米波雷达成像需要模拟合成孔径,即利用机械平台的结构化扫描实现二维空间密集采样,该过程在实际应用中耗时较长,因此已有许多研究在稀疏采样条件下对回波数据进行重建并用于成像。然而,现有稀疏恢复方法多依赖均匀随机采样假设,或计算复杂度较高,难以在合成孔径雷达(SAR)成像系统中实际应用。为解决此问题,该文提出一种基于低秩平滑矩阵补全的快速结构化稀疏毫米波三维SAR成像方法。首先,基于近场毫米波SAR成像原理,分析了回波数据所具有的全局低秩性质与局部平滑先验,论证了实际扫描采样中整行或整列缺失导致的结构化稀疏SAR数据具备可恢复性。在此基础上,构建了一种融合低秩与平滑约束的矩阵补全模型,该模型通过核范数与全变差正则化进行联合建模,并在交替方向乘子法(ADMM)框架下实现快速求解。最后,通过多组仿真与实测实验对所提出方法的性能进行验证,实验结果表明,在仅使用20%~30%随机稀疏采样的行或列回波数据下,该文方法即可在数十秒内实现快速数据恢复与高分辨率三维成像。
毫米波雷达因其体积小、分辨率高、穿透能力强等优势,在安全检查、无损检测与穿墙成像等领域得到了广泛应用。高分辨率的毫米波雷达成像需要模拟合成孔径,即利用机械平台的结构化扫描实现二维空间密集采样,该过程在实际应用中耗时较长,因此已有许多研究在稀疏采样条件下对回波数据进行重建并用于成像。然而,现有稀疏恢复方法多依赖均匀随机采样假设,或计算复杂度较高,难以在合成孔径雷达(SAR)成像系统中实际应用。为解决此问题,该文提出一种基于低秩平滑矩阵补全的快速结构化稀疏毫米波三维SAR成像方法。首先,基于近场毫米波SAR成像原理,分析了回波数据所具有的全局低秩性质与局部平滑先验,论证了实际扫描采样中整行或整列缺失导致的结构化稀疏SAR数据具备可恢复性。在此基础上,构建了一种融合低秩与平滑约束的矩阵补全模型,该模型通过核范数与全变差正则化进行联合建模,并在交替方向乘子法(ADMM)框架下实现快速求解。最后,通过多组仿真与实测实验对所提出方法的性能进行验证,实验结果表明,在仅使用20%~30%随机稀疏采样的行或列回波数据下,该文方法即可在数十秒内实现快速数据恢复与高分辨率三维成像。
状态: , 更新:
轻小型无人机载分布式层析合成孔径雷达(SAR)系统受限于载荷,难以搭载高精度定位定姿系统,且其飞行轨迹易受低空大气湍流影响,导致系统中存在显著的残余时变基线误差,严重降低目标三维重建精度。与飞行高度较高的常规机载重轨三维SAR系统相比,轻小型无人机载分布式层析SAR系统的飞行高度低,对时变基线误差的补偿精度要求更为苛刻。在图像信噪比较低且系统中存在较大的时变基线误差的情况下,现有时变基线估计方法难以获得稳定可靠的估计结果。针对上述问题,该文提出一种基于图像方位偏移量的两步式时变基线误差估计算法。该方法通过分块配准与曲面拟合、子孔径处理两个步骤,依次估计时变基线误差,并采用迭代策略进一步提升估计精度。基于C波段轻小型无人机载分布式层析SAR的实测数据验证结果表明,与EMSP方法相比,所提方法在多数通道上可显著降低子孔径干涉相位差分的均方根值,有效提升通道间相干性,所提方法获得的点云高程向标准差由5.16 m降低至1.33 m,建筑目标的高度重建误差优于0.5 m,验证了所提方法的有效性与优势。
轻小型无人机载分布式层析合成孔径雷达(SAR)系统受限于载荷,难以搭载高精度定位定姿系统,且其飞行轨迹易受低空大气湍流影响,导致系统中存在显著的残余时变基线误差,严重降低目标三维重建精度。与飞行高度较高的常规机载重轨三维SAR系统相比,轻小型无人机载分布式层析SAR系统的飞行高度低,对时变基线误差的补偿精度要求更为苛刻。在图像信噪比较低且系统中存在较大的时变基线误差的情况下,现有时变基线估计方法难以获得稳定可靠的估计结果。针对上述问题,该文提出一种基于图像方位偏移量的两步式时变基线误差估计算法。该方法通过分块配准与曲面拟合、子孔径处理两个步骤,依次估计时变基线误差,并采用迭代策略进一步提升估计精度。基于C波段轻小型无人机载分布式层析SAR的实测数据验证结果表明,与EMSP方法相比,所提方法在多数通道上可显著降低子孔径干涉相位差分的均方根值,有效提升通道间相干性,所提方法获得的点云高程向标准差由5.16 m降低至1.33 m,建筑目标的高度重建误差优于0.5 m,验证了所提方法的有效性与优势。
状态: , 更新:
涡旋电磁波雷达利用携带轨道角动量的电磁波进行探测,可以在波束内提供独特的方位分辨能力并增强目标散射信息,在目标检测、成像与识别中具有重要潜力。然而,面对日益复杂的探测场景,传统涡旋电磁波雷达受限于电子器件带宽瓶颈,在宽带信号产生与调控方面面临巨大挑战,难以兼顾高距离分辨率与高方位分辨率。微波光子技术凭借其超宽带、低损耗及抗电磁干扰等天然优势,为突破上述限制提供了有效途径。该文介绍了微波光子宽带涡旋电磁波雷达的研究进展及其在前视成像领域的应用能力。首先,阐述了基于微波光子技术的宽带涡旋电磁信号收发架构与成像机理,深入分析了宽带条件下涡旋电磁波的频率依赖特性及其对成像的影响。其次,梳理了微波光子宽带移相、光控波束形成及宽带信号产生等关键技术,阐明其相较于传统电子方案的显著性能优势。在此基础上,展示了3种典型的微波光子宽带涡旋电磁波雷达系统方案,并通过原理样机实验验证了其在前视场景下的高分辨成像能力。最后,对微波光子宽带涡旋电磁波雷达未来的发展趋势进行了展望。
涡旋电磁波雷达利用携带轨道角动量的电磁波进行探测,可以在波束内提供独特的方位分辨能力并增强目标散射信息,在目标检测、成像与识别中具有重要潜力。然而,面对日益复杂的探测场景,传统涡旋电磁波雷达受限于电子器件带宽瓶颈,在宽带信号产生与调控方面面临巨大挑战,难以兼顾高距离分辨率与高方位分辨率。微波光子技术凭借其超宽带、低损耗及抗电磁干扰等天然优势,为突破上述限制提供了有效途径。该文介绍了微波光子宽带涡旋电磁波雷达的研究进展及其在前视成像领域的应用能力。首先,阐述了基于微波光子技术的宽带涡旋电磁信号收发架构与成像机理,深入分析了宽带条件下涡旋电磁波的频率依赖特性及其对成像的影响。其次,梳理了微波光子宽带移相、光控波束形成及宽带信号产生等关键技术,阐明其相较于传统电子方案的显著性能优势。在此基础上,展示了3种典型的微波光子宽带涡旋电磁波雷达系统方案,并通过原理样机实验验证了其在前视场景下的高分辨成像能力。最后,对微波光子宽带涡旋电磁波雷达未来的发展趋势进行了展望。
状态: , 更新:
星载混合极化合成孔径雷达(HP-SAR)作为一种兼顾丰富极化信息获取与高性能成像的体制,具有系统复杂度低、数据获取成本小等优势,已成为多维度微波成像遥感的热点方向。陆地探测一号(LT-1)是中国首颗具备星载混合极化成像能力的雷达卫星,同时也是国际上首颗实现多通道混合极化成像雷达体制的卫星。该研究基于LT-1卫星HP影像,构建并系统阐释了星载HP-SAR评估与分析数据集(HEAD-1.0),填补了高质量开源HP数据集的空白,旨在为HP-SAR影像质量的定量评估、HP-SAR技术的发展及下一代卫星任务设计提供数据保障,尤其支持陆地、海洋与深空等领域的新观测技术发展。该数据集涵盖3部分:(1)LT-1 SAR影像,包含30景混合极化与16景全极化影像,覆盖面积约64000 km2;(2)辅助数据,包括6景光学遥感影像与SAR影像同区域DEM数据;(3)标注数据,包括28个有源/无源定标器、约17 km2地物分类与23个多边形/线形类行星场景的标注。基于HEAD-1.0,该文初步开展了混合极化SAR定标、混合极化/全极化地物分类能力对比及类行星地貌混合极化特征分析等相关工作的定性与定量研究。后续将通过协同多平台、融合多波段、多角度和多时相的成像数据,进一步构建国际先进的极化SAR遥感基准数据库,重点支撑行星表面与次表层探测、多源遥感数据智能融合、SAR影像智能解译算法等关键技术的创新研究。
星载混合极化合成孔径雷达(HP-SAR)作为一种兼顾丰富极化信息获取与高性能成像的体制,具有系统复杂度低、数据获取成本小等优势,已成为多维度微波成像遥感的热点方向。陆地探测一号(LT-1)是中国首颗具备星载混合极化成像能力的雷达卫星,同时也是国际上首颗实现多通道混合极化成像雷达体制的卫星。该研究基于LT-1卫星HP影像,构建并系统阐释了星载HP-SAR评估与分析数据集(HEAD-1.0),填补了高质量开源HP数据集的空白,旨在为HP-SAR影像质量的定量评估、HP-SAR技术的发展及下一代卫星任务设计提供数据保障,尤其支持陆地、海洋与深空等领域的新观测技术发展。该数据集涵盖3部分:(1)LT-1 SAR影像,包含30景混合极化与16景全极化影像,覆盖面积约64000 km2;(2)辅助数据,包括6景光学遥感影像与SAR影像同区域DEM数据;(3)标注数据,包括28个有源/无源定标器、约17 km2地物分类与23个多边形/线形类行星场景的标注。基于HEAD-1.0,该文初步开展了混合极化SAR定标、混合极化/全极化地物分类能力对比及类行星地貌混合极化特征分析等相关工作的定性与定量研究。后续将通过协同多平台、融合多波段、多角度和多时相的成像数据,进一步构建国际先进的极化SAR遥感基准数据库,重点支撑行星表面与次表层探测、多源遥感数据智能融合、SAR影像智能解译算法等关键技术的创新研究。
状态: , 更新:
强化学习是实现认知雷达目标检测的重要手段。现有研究主要面向集中式MIMO雷达设计检测方法,存在观测视角单一的缺陷。针对该问题,该文面向同时具备波形、空间分集的分布式MIMO雷达提出一种基于强化学习的多目标检测方法。该方法在利用空间分集保障目标检测鲁棒性的同时,以波形分集为核心构建了马尔可夫决策过程:首先通过统计信号检测手段感知环境中的目标属性,据此优化发射波形,并利用积累经验更新对环境态势的认知,循环往复,最终稳定获取在目标方向上聚焦的雷达波形,达到优异检测性能。其中,为方便目标定位,该文以形状规则的栅格作为待检测单元推导了多天线相干处理模式下的极大化栅格广义似然比检测器;为实现波形优化,该文设计了常规及强目标限制共两种优化问题,并给出基于连续凸近似的解法。经静态、动态场景的仿真实验表明,所提方法能够实现对环境态势的自主感知,且拥有比对比方法更优的检测性能,尤其在弱目标上表现更佳。
强化学习是实现认知雷达目标检测的重要手段。现有研究主要面向集中式MIMO雷达设计检测方法,存在观测视角单一的缺陷。针对该问题,该文面向同时具备波形、空间分集的分布式MIMO雷达提出一种基于强化学习的多目标检测方法。该方法在利用空间分集保障目标检测鲁棒性的同时,以波形分集为核心构建了马尔可夫决策过程:首先通过统计信号检测手段感知环境中的目标属性,据此优化发射波形,并利用积累经验更新对环境态势的认知,循环往复,最终稳定获取在目标方向上聚焦的雷达波形,达到优异检测性能。其中,为方便目标定位,该文以形状规则的栅格作为待检测单元推导了多天线相干处理模式下的极大化栅格广义似然比检测器;为实现波形优化,该文设计了常规及强目标限制共两种优化问题,并给出基于连续凸近似的解法。经静态、动态场景的仿真实验表明,所提方法能够实现对环境态势的自主感知,且拥有比对比方法更优的检测性能,尤其在弱目标上表现更佳。
状态: , 更新:
海上多模态数据资源体系是支撑雷达、合成孔径雷达(SAR)、光电等多传感器协同探测,进而实现目标精细感知的基础,对推动算法落地应用、提高海上目标监视能力具有重要意义。为此,以渤海某港口附近海域为试验区域,利用岸基、空基等平台搭载的SAR、雷达、可见光、红外摄像头等设备,采集海上目标多源数据,并通过自动关联配准与人工修正相结合的方式进行标注,针对不同任务特点整编形成了多个多模态关联数据集,以期构建面向任务的海上多模态数据资源体系。该文所发布多模态船舶图像数据集(DMSD)是该体系的重要组成部分,共包含可见光与红外两类模态图像2163 对,涵盖云雨雾、逆光等多种条件,且通过仿射变换实现了模态间的图像配准。基于该数据集,该文在YOLO, CFT等算法上进行了实验验证,实验结果表明,该文数据集在YOLOv8算法上mAP50约为0.65,CFT算法上mAP50约为0.63,能够支撑相关学者开展双模态融合策略优化、复杂场景鲁棒性提升等研究。
海上多模态数据资源体系是支撑雷达、合成孔径雷达(SAR)、光电等多传感器协同探测,进而实现目标精细感知的基础,对推动算法落地应用、提高海上目标监视能力具有重要意义。为此,以渤海某港口附近海域为试验区域,利用岸基、空基等平台搭载的SAR、雷达、可见光、红外摄像头等设备,采集海上目标多源数据,并通过自动关联配准与人工修正相结合的方式进行标注,针对不同任务特点整编形成了多个多模态关联数据集,以期构建面向任务的海上多模态数据资源体系。该文所发布多模态船舶图像数据集(DMSD)是该体系的重要组成部分,共包含可见光与红外两类模态图像2163 对,涵盖云雨雾、逆光等多种条件,且通过仿射变换实现了模态间的图像配准。基于该数据集,该文在YOLO, CFT等算法上进行了实验验证,实验结果表明,该文数据集在YOLOv8算法上mAP50约为0.65,CFT算法上mAP50约为0.63,能够支撑相关学者开展双模态融合策略优化、复杂场景鲁棒性提升等研究。
状态: , 更新:
雷达高分辨距离像(HRRP)目标识别研究广泛、方法众多,特别是深度学习在雷达HRRP识别领域的应用与发展,为直接利用雷达回波实现高效、精确的目标感知提供了技术支撑。然而,深层识别网络依赖大量训练数据。对于非合作目标,受雷达系统参数、目标快速机动等因素限制,实际很难提前获取姿态完备的HRRP训练样本,深层识别网络面临学习过拟合、泛化能力显著下降的问题。针对上述问题,考虑关注目标的全姿态电磁仿真数据易获取,该文以仿真数据为辅助,从数据扩充和跨域知识迁移学习两方面来缓解小样本问题。数据扩充方面,结合一定姿态角角域范围内仿真、实测HRRP在均值和方差特性两方面的差异分析,对与少量实测HRRP同角域的大量仿真HRRP样本进行线性变换,使其均值、方差满足实测域HRRP特性,实现可表征真实HRRP分布特性的数据扩充。跨域知识迁移学习方面,考虑数据扩充策略仅能实现临近姿态角的样本扩充,对仿真数据知识的利用仍不充分,所提方法利用基于生成对抗约束的域对齐策略和基于对比学习约束的类对齐策略,将具有强可分性与泛化性的仿真域全姿态数据特征和实测域特征按类拉近,进一步辅助实测域数据的学习,实现小样本识别性能的更大提升。基于3类飞机目标以及10类地面车辆目标电磁仿真和实测HRRP数据的实验表明,所提方法相较于现有小样本识别方法具有更优的识别稳健性。
雷达高分辨距离像(HRRP)目标识别研究广泛、方法众多,特别是深度学习在雷达HRRP识别领域的应用与发展,为直接利用雷达回波实现高效、精确的目标感知提供了技术支撑。然而,深层识别网络依赖大量训练数据。对于非合作目标,受雷达系统参数、目标快速机动等因素限制,实际很难提前获取姿态完备的HRRP训练样本,深层识别网络面临学习过拟合、泛化能力显著下降的问题。针对上述问题,考虑关注目标的全姿态电磁仿真数据易获取,该文以仿真数据为辅助,从数据扩充和跨域知识迁移学习两方面来缓解小样本问题。数据扩充方面,结合一定姿态角角域范围内仿真、实测HRRP在均值和方差特性两方面的差异分析,对与少量实测HRRP同角域的大量仿真HRRP样本进行线性变换,使其均值、方差满足实测域HRRP特性,实现可表征真实HRRP分布特性的数据扩充。跨域知识迁移学习方面,考虑数据扩充策略仅能实现临近姿态角的样本扩充,对仿真数据知识的利用仍不充分,所提方法利用基于生成对抗约束的域对齐策略和基于对比学习约束的类对齐策略,将具有强可分性与泛化性的仿真域全姿态数据特征和实测域特征按类拉近,进一步辅助实测域数据的学习,实现小样本识别性能的更大提升。基于3类飞机目标以及10类地面车辆目标电磁仿真和实测HRRP数据的实验表明,所提方法相较于现有小样本识别方法具有更优的识别稳健性。
状态: , 更新:
月球浅表层结构是理解月球地质演化、物质组成及空间风化过程的重要窗口。随着嫦娥工程等国内外探月任务获得大量雷达数据,月壤层状结构与物性特征的精细刻画成为月球科学研究的重点与难点之一。鉴于现有雷达层位识别与追踪方法在复杂散射环境下易受噪声和非均一性地质条件的影响,该文提出一种基于动态搜索中心的层位自动追踪算法。该算法引入高斯加权预测机制实现历史趋势与当前信号间的平衡,并采用多特征融合决策函数增强噪声环境下的追踪鲁棒性。模拟实验结果表明,当搜索半径l = 20、历史窗口n = 20 时,算法在浅层(<140 ns)层位识别误差小于2%;针对深层(>170 ns)信号衰减问题,引入边缘方向权重可将追踪误差降低30%以上。将所提算法应用于嫦娥四号实测数据,实现了测月雷达剖面层位的自动拾取,所得分层结果与前人研究高度吻合。算法在数值模拟与任务实测穿透雷达数据中均表现优异,能够准确识别不同介质与复杂形态下的真实层位,抑制噪声并保持路径平滑。综上,该文提出的算法实现了低人工依赖、高鲁棒性与高精度的层位自动追踪,对精确识别未来嫦娥7号月球任务与火星浅表层雷达数据中的地下结构,具有重要参考价值。
月球浅表层结构是理解月球地质演化、物质组成及空间风化过程的重要窗口。随着嫦娥工程等国内外探月任务获得大量雷达数据,月壤层状结构与物性特征的精细刻画成为月球科学研究的重点与难点之一。鉴于现有雷达层位识别与追踪方法在复杂散射环境下易受噪声和非均一性地质条件的影响,该文提出一种基于动态搜索中心的层位自动追踪算法。该算法引入高斯加权预测机制实现历史趋势与当前信号间的平衡,并采用多特征融合决策函数增强噪声环境下的追踪鲁棒性。模拟实验结果表明,当搜索半径l = 20、历史窗口n = 20 时,算法在浅层(<140 ns)层位识别误差小于2%;针对深层(>170 ns)信号衰减问题,引入边缘方向权重可将追踪误差降低30%以上。将所提算法应用于嫦娥四号实测数据,实现了测月雷达剖面层位的自动拾取,所得分层结果与前人研究高度吻合。算法在数值模拟与任务实测穿透雷达数据中均表现优异,能够准确识别不同介质与复杂形态下的真实层位,抑制噪声并保持路径平滑。综上,该文提出的算法实现了低人工依赖、高鲁棒性与高精度的层位自动追踪,对精确识别未来嫦娥7号月球任务与火星浅表层雷达数据中的地下结构,具有重要参考价值。
状态: , 更新:
超宽带(UWB) MIMO雷达因其分辨率良好、穿透性强、隐私保护性好以及对光照条件不敏感等优势,在人体智能感知领域展现出巨大潜力,但低图像分辨率导致轮廓模糊、动作难辨。基于以上背景,该文提出一种融合时空特征的人体轮廓恢复与动作识别联合框架(STWTnet)。该方法采用多任务网络框架,利用Res2Net和小波下采样提取雷达图像空间细节特征,并以Transformer建立时空依赖,通过多任务学习共享人体轮廓恢复与动作识别的共性特征,同时避免特征冲突,实现两任务的互补。在自建同步UWB-光学数据集上的实验表明,STWTnet具有较好的动作识别率而且在轮廓精度显著优于现有技术,为隐私友好、全天候的人体行为理解提供了新途径。
超宽带(UWB) MIMO雷达因其分辨率良好、穿透性强、隐私保护性好以及对光照条件不敏感等优势,在人体智能感知领域展现出巨大潜力,但低图像分辨率导致轮廓模糊、动作难辨。基于以上背景,该文提出一种融合时空特征的人体轮廓恢复与动作识别联合框架(STWTnet)。该方法采用多任务网络框架,利用Res2Net和小波下采样提取雷达图像空间细节特征,并以Transformer建立时空依赖,通过多任务学习共享人体轮廓恢复与动作识别的共性特征,同时避免特征冲突,实现两任务的互补。在自建同步UWB-光学数据集上的实验表明,STWTnet具有较好的动作识别率而且在轮廓精度显著优于现有技术,为隐私友好、全天候的人体行为理解提供了新途径。
状态: , 更新:
合成孔径雷达(SAR)作为一种主动微波遥感系统,具有“全天时、全天候”的观测能力,在灾害监测、城市管理及军事侦察等领域发挥着重要应用价值。尽管深度学习技术已推动SAR图像解译取得了显著进展,但现有目标识别与检测方法多聚焦于局部特征提取与单一目标判别,难以全面刻画复杂场景的整体语义结构与多目标关系,且解译流程仍高度依赖专业人员,自动化水平有限。SAR图像描述旨在将视觉信息转化为自然语言,是从“感知目标”向“认知场景”跨越的关键技术,对于提升SAR图像解译的自动化与智能化水平具有重要意义。然而,SAR图像固有的相干斑噪声干扰、纹理细节匮乏、语义鸿沟显著进一步加剧了跨模态理解的难度。针对上述问题,该文提出一种基于空间-频率感知的SAR图像描述方法(DGS-CapNet)。首先,构建空间-频域感知模块,利用离散余弦变换(DCT)掩码注意力机制对频谱成分加权以抑制噪声并强化结构特征,同时结合Gabor多尺度纹理增强模块提升对方向与边缘细节的感知能力;其次,设计跨模态语义增强损失函数,通过双向对比损失与最大互信息损失,有效缩减视觉特征与自然语言间的语义鸿沟。此外,我们还构建了包含72400 条高质量图文对的大规模细粒度SAR图像描述数据集FSAR-Cap。实验结果表明,该方法在SARLANG和FSAR-Cap数据集上的CIDEr指标分别达到151.00和95.14。定性分析表明,该模型有效抑制了幻觉,并准确捕捉了细粒度的空间纹理细节,显著优于主流方法。
合成孔径雷达(SAR)作为一种主动微波遥感系统,具有“全天时、全天候”的观测能力,在灾害监测、城市管理及军事侦察等领域发挥着重要应用价值。尽管深度学习技术已推动SAR图像解译取得了显著进展,但现有目标识别与检测方法多聚焦于局部特征提取与单一目标判别,难以全面刻画复杂场景的整体语义结构与多目标关系,且解译流程仍高度依赖专业人员,自动化水平有限。SAR图像描述旨在将视觉信息转化为自然语言,是从“感知目标”向“认知场景”跨越的关键技术,对于提升SAR图像解译的自动化与智能化水平具有重要意义。然而,SAR图像固有的相干斑噪声干扰、纹理细节匮乏、语义鸿沟显著进一步加剧了跨模态理解的难度。针对上述问题,该文提出一种基于空间-频率感知的SAR图像描述方法(DGS-CapNet)。首先,构建空间-频域感知模块,利用离散余弦变换(DCT)掩码注意力机制对频谱成分加权以抑制噪声并强化结构特征,同时结合Gabor多尺度纹理增强模块提升对方向与边缘细节的感知能力;其次,设计跨模态语义增强损失函数,通过双向对比损失与最大互信息损失,有效缩减视觉特征与自然语言间的语义鸿沟。此外,我们还构建了包含72400 条高质量图文对的大规模细粒度SAR图像描述数据集FSAR-Cap。实验结果表明,该方法在SARLANG和FSAR-Cap数据集上的CIDEr指标分别达到151.00和95.14。定性分析表明,该模型有效抑制了幻觉,并准确捕捉了细粒度的空间纹理细节,显著优于主流方法。
状态: , 更新:
随着毫米波雷达技术在室内目标检测与跟踪领域的广泛应用,多径效应逐渐成为影响目标跟踪精度的关键因素。室内毫米波雷达目标跟踪易受多径效应干扰,而传统点目标跟踪方法忽略目标的扩展特性与多路径传播机制,难以有效抑制由多径引起的虚假目标。为此,该文提出一种基于多径扩展投影的毫米波雷达室内目标跟踪方法(EM-ETT)。首先,采用随机矩阵模型表征目标几何形状,将扩展状态建模为逆Wishart分布;然后,结合蒙特卡罗统计传播机制构建扩展投影框架,通过对真实目标散射点进行非线性多径映射生成鬼影点云,并拟合其扩展状态先验;进一步地,引入目标–路径匹配策略,通过几何一致性与似然评估建立多径传播路径关联,提升状态辨识能力。实测结果表明,在多径干扰的多目标场景下,所提方法能显著提升状态估计精度,有效避免虚假轨迹生成,相比传统点目标跟踪算法在跟踪准确率与鲁棒性方面均具有明显优势。
随着毫米波雷达技术在室内目标检测与跟踪领域的广泛应用,多径效应逐渐成为影响目标跟踪精度的关键因素。室内毫米波雷达目标跟踪易受多径效应干扰,而传统点目标跟踪方法忽略目标的扩展特性与多路径传播机制,难以有效抑制由多径引起的虚假目标。为此,该文提出一种基于多径扩展投影的毫米波雷达室内目标跟踪方法(EM-ETT)。首先,采用随机矩阵模型表征目标几何形状,将扩展状态建模为逆Wishart分布;然后,结合蒙特卡罗统计传播机制构建扩展投影框架,通过对真实目标散射点进行非线性多径映射生成鬼影点云,并拟合其扩展状态先验;进一步地,引入目标–路径匹配策略,通过几何一致性与似然评估建立多径传播路径关联,提升状态辨识能力。实测结果表明,在多径干扰的多目标场景下,所提方法能显著提升状态估计精度,有效避免虚假轨迹生成,相比传统点目标跟踪算法在跟踪准确率与鲁棒性方面均具有明显优势。
状态: , 更新:
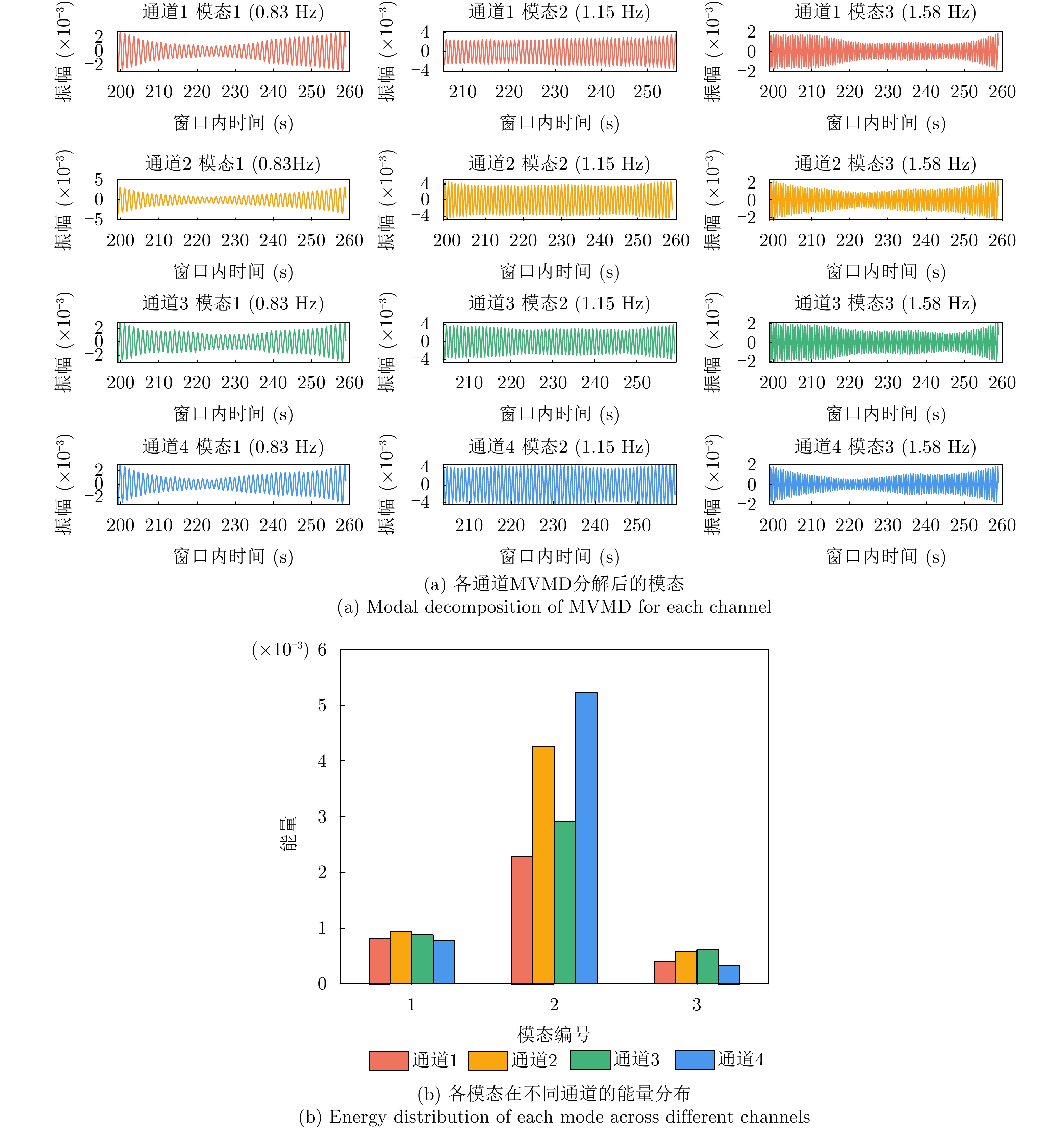
心率作为反映人体健康的核心生理指标,其精准监测在心律失常筛查、冠心病预警、慢性心衰管理等场景中具有重要临床意义。然而,心跳回波信号易受呼吸运动伪影、环境电磁干扰等耦合影响,导致信号信噪比降低,进而影响心率估计的准确性。针对上述问题,该文充分挖掘不同通道间的共有心跳信息,提出一种基于多变量变分模态分解(MVMD)的多通道联合心率估计方法。该方法首先构建以模态总带宽最小化为目标、以重构残差为约束的多通道联合优化模型;其次,利用多通道频谱峰值的累积效应自适应初始化中心频率,从而在多通道数据中稳健分离出具有频率一致性的心跳模态;最后,依据能量最大准则从分解模态中筛选出心率模态,完成心率估计。基于6名受试者的实测数据验证显示,该文所提出的基于多通道联合估计方法的心率中位误差为1.53 bpm,性能优于传统单通道及现有多通道融合心率估计方法。
心率作为反映人体健康的核心生理指标,其精准监测在心律失常筛查、冠心病预警、慢性心衰管理等场景中具有重要临床意义。然而,心跳回波信号易受呼吸运动伪影、环境电磁干扰等耦合影响,导致信号信噪比降低,进而影响心率估计的准确性。针对上述问题,该文充分挖掘不同通道间的共有心跳信息,提出一种基于多变量变分模态分解(MVMD)的多通道联合心率估计方法。该方法首先构建以模态总带宽最小化为目标、以重构残差为约束的多通道联合优化模型;其次,利用多通道频谱峰值的累积效应自适应初始化中心频率,从而在多通道数据中稳健分离出具有频率一致性的心跳模态;最后,依据能量最大准则从分解模态中筛选出心率模态,完成心率估计。基于6名受试者的实测数据验证显示,该文所提出的基于多通道联合估计方法的心率中位误差为1.53 bpm,性能优于传统单通道及现有多通道融合心率估计方法。
状态: , 更新:
脉冲多普勒雷达具备全天候工作能力,可通过距离-多普勒(RD)图像同时获取目标的距离与速度信息。在近垂直飞行场景下,RD图的几何结构中蕴含飞行平台的高度、速度及俯仰角等关键运动参数,但这些参数在RD域中呈现明显耦合,传统信号处理方法在复杂地形和近垂直入射条件下难以实现有效解耦。近年来,深度学习在运动信息感知领域展现出显著优势,但多任务学习在该场景下仍难以同时满足实时性与高精度要求。为此,该文提出一种新型的网络结构——RDMFNet,通过共享编码器与并行解码器实现多表征信息融合,并采用两阶段渐进式训练策略,以提高参数估计的精度。实验表明,RDMFNet在高度、速度及俯仰角估计上的误差分别降低至14.447 m, 4.635 m/s和0.755°,展现了其在高精度实时感知中的优势。
脉冲多普勒雷达具备全天候工作能力,可通过距离-多普勒(RD)图像同时获取目标的距离与速度信息。在近垂直飞行场景下,RD图的几何结构中蕴含飞行平台的高度、速度及俯仰角等关键运动参数,但这些参数在RD域中呈现明显耦合,传统信号处理方法在复杂地形和近垂直入射条件下难以实现有效解耦。近年来,深度学习在运动信息感知领域展现出显著优势,但多任务学习在该场景下仍难以同时满足实时性与高精度要求。为此,该文提出一种新型的网络结构——RDMFNet,通过共享编码器与并行解码器实现多表征信息融合,并采用两阶段渐进式训练策略,以提高参数估计的精度。实验表明,RDMFNet在高度、速度及俯仰角估计上的误差分别降低至14.447 m, 4.635 m/s和0.755°,展现了其在高精度实时感知中的优势。
状态: , 更新:
携带轨道角动量(OAM)的涡旋电磁波能够满足现代雷达探测系统对高分辨率、高精度等的需求,而现有OAM波束的产生方法面临多模态纯度受限及阵元间互耦合严重等问题。为解决以上问题,该文首先基于均匀同心圆环阵列设计方法,设计并优化角锥喇叭天线单元,建立了多模态OAM阵列模型,通过双层金属地板设计方法抑制阵列中阵元间的互耦合效应,并对阵列构型进行优化,使其能够生成同指向高纯度的多模态OAM波束;在此基础上,使用遗传算法优化设计生成低旁瓣的多模态OAM波束。全波仿真表明,优化后阵列的有源反射系数低于–10 dB,阵元间互耦合得到显著抑制,所设计的阵列结构稳定,能够进行工程应用,并支持14种模态纯度超过0.92的同指向OAM波束和旁瓣低于–13 dB的OAM波束生成。最后,通过加工、测试与超分辨成像实验仿真验证了所设计阵列的性能。
携带轨道角动量(OAM)的涡旋电磁波能够满足现代雷达探测系统对高分辨率、高精度等的需求,而现有OAM波束的产生方法面临多模态纯度受限及阵元间互耦合严重等问题。为解决以上问题,该文首先基于均匀同心圆环阵列设计方法,设计并优化角锥喇叭天线单元,建立了多模态OAM阵列模型,通过双层金属地板设计方法抑制阵列中阵元间的互耦合效应,并对阵列构型进行优化,使其能够生成同指向高纯度的多模态OAM波束;在此基础上,使用遗传算法优化设计生成低旁瓣的多模态OAM波束。全波仿真表明,优化后阵列的有源反射系数低于–10 dB,阵元间互耦合得到显著抑制,所设计的阵列结构稳定,能够进行工程应用,并支持14种模态纯度超过0.92的同指向OAM波束和旁瓣低于–13 dB的OAM波束生成。最后,通过加工、测试与超分辨成像实验仿真验证了所设计阵列的性能。
状态: , 更新:
相参频率分集阵列(FDA)雷达具有系统结构简单、波束扫描灵活和发射自由度高等优点,在宽覆盖对空探测任务中展现出巨大潜力,但固有的波束扫描机制导致其在特定方向的驻留时间缩短,从而限制了传统宽带波形成像时的距离分辨率。为解决广域搜索与高分辨率成像之间的内在矛盾,该文提出了一种基于深度学习的相参FDA搜索成像一体化波形设计方法。该方法利用相参FDA多自由度灵活发射的优势,在保证宽覆盖搜索能力的同时,为多个感兴趣区域(ROI)定制化地设计波形、带宽、发射增益等多维发射资源。为了解决基带波形设计中恒模与相关性双重约束的非凸优化问题,该文构建了以残差自编码网络为核心优化器,旨在直接学习并建立从初始相位空间到满足预设性能准则的最优相位空间的高维非线性映射关系。该网络能够高效地生成一组在多个ROI方向上同时具备低自相关旁瓣和低互相关电平的相位编码子波形。仿真结果验证了所提方法的有效性,表明其设计的波形在同步执行搜索与多目标成像任务时,(相比于窄带搜索模式)能够在指定ROI方向同时获得发射增益和距离分辨率提升,且自相关与互相关性能相较于传统方法具有显著优势,为提高现代雷达系统的同时多任务探测能力提供了一种有效途径。
相参频率分集阵列(FDA)雷达具有系统结构简单、波束扫描灵活和发射自由度高等优点,在宽覆盖对空探测任务中展现出巨大潜力,但固有的波束扫描机制导致其在特定方向的驻留时间缩短,从而限制了传统宽带波形成像时的距离分辨率。为解决广域搜索与高分辨率成像之间的内在矛盾,该文提出了一种基于深度学习的相参FDA搜索成像一体化波形设计方法。该方法利用相参FDA多自由度灵活发射的优势,在保证宽覆盖搜索能力的同时,为多个感兴趣区域(ROI)定制化地设计波形、带宽、发射增益等多维发射资源。为了解决基带波形设计中恒模与相关性双重约束的非凸优化问题,该文构建了以残差自编码网络为核心优化器,旨在直接学习并建立从初始相位空间到满足预设性能准则的最优相位空间的高维非线性映射关系。该网络能够高效地生成一组在多个ROI方向上同时具备低自相关旁瓣和低互相关电平的相位编码子波形。仿真结果验证了所提方法的有效性,表明其设计的波形在同步执行搜索与多目标成像任务时,(相比于窄带搜索模式)能够在指定ROI方向同时获得发射增益和距离分辨率提升,且自相关与互相关性能相较于传统方法具有显著优势,为提高现代雷达系统的同时多任务探测能力提供了一种有效途径。
状态: , 更新:
阵元-脉冲编码( EPC-MIMO)雷达通过在发射阵元和脉冲间引入相位编码,可实现主瓣欺骗干扰抑制,但仍然无法应对主瓣压制干扰的威胁。对此,该文在EPC-MIMO雷达中加入极化调制,研究了极化阵元-脉冲编码(PEPC-MIMO)雷达体制下的主瓣压制干扰抑制方法。具体而言,基于主值成分追踪(SPCP)分解框架,利用压制干扰在空间-极化联合域的低秩特性,将主瓣压制干扰抑制问题转化为一个“低秩+稀疏”模型的优化问题。随后,利用L-BFGS-AO算法进行迭代求解,实现目标回波和主瓣压制干扰的精准分离。进一步地,提出了一种基于稀疏重构的PEPC-MIMO雷达参数估计方法用于估计目标回波信号的发射角度、接收角度以及目标距离模糊区,从而构造最优的波束形成权矢量对各通道信号进行加权求和。仿真实验验证了所提方法在无先验知识前提下抑制主瓣压制干扰方面的有效性。
阵元-脉冲编码( EPC-MIMO)雷达通过在发射阵元和脉冲间引入相位编码,可实现主瓣欺骗干扰抑制,但仍然无法应对主瓣压制干扰的威胁。对此,该文在EPC-MIMO雷达中加入极化调制,研究了极化阵元-脉冲编码(PEPC-MIMO)雷达体制下的主瓣压制干扰抑制方法。具体而言,基于主值成分追踪(SPCP)分解框架,利用压制干扰在空间-极化联合域的低秩特性,将主瓣压制干扰抑制问题转化为一个“低秩+稀疏”模型的优化问题。随后,利用L-BFGS-AO算法进行迭代求解,实现目标回波和主瓣压制干扰的精准分离。进一步地,提出了一种基于稀疏重构的PEPC-MIMO雷达参数估计方法用于估计目标回波信号的发射角度、接收角度以及目标距离模糊区,从而构造最优的波束形成权矢量对各通道信号进行加权求和。仿真实验验证了所提方法在无先验知识前提下抑制主瓣压制干扰方面的有效性。
状态: , 更新:
该文针对分布式多输入多输出雷达系统中存在的时频同步误差问题,提出了一种基于多时刻测量数据的目标参数与系统时频偏差联合估计方法,突破了传统方法基于单时刻观测与依赖直达波数据的局限,实现了无须直达波的多时刻测量数据融合的高精度参数联合估计。该文采用“闭式解”和“迭代优化”两步策略结合方法,首先利用两阶段加权最小二乘框架构建闭式解,仅使用首尾两个时刻的观测数据获得目标位置、速度及辅助变量的初始估计,该方法显式地对误差项中的二阶分量进行了建模并优化了加权矩阵的构建,有效提高了算法在高误差水平条件下的精确性和鲁棒性;其次,以该闭式解作为初始值,基于多时刻测量数据构建最大似然-最大后验概率目标函数,采用信赖域迭代优化方法进一步优化估计结果,并且实现了时频偏差参数的估计校正。仿真实验表明,所提方法在多种实验误差水平和几何配置下均展现了优于对比方法的性能优势,显著提升了目标定位、测速及时频偏差估计的精度与鲁棒性,具有重要的理论价值与实际应用前景。
该文针对分布式多输入多输出雷达系统中存在的时频同步误差问题,提出了一种基于多时刻测量数据的目标参数与系统时频偏差联合估计方法,突破了传统方法基于单时刻观测与依赖直达波数据的局限,实现了无须直达波的多时刻测量数据融合的高精度参数联合估计。该文采用“闭式解”和“迭代优化”两步策略结合方法,首先利用两阶段加权最小二乘框架构建闭式解,仅使用首尾两个时刻的观测数据获得目标位置、速度及辅助变量的初始估计,该方法显式地对误差项中的二阶分量进行了建模并优化了加权矩阵的构建,有效提高了算法在高误差水平条件下的精确性和鲁棒性;其次,以该闭式解作为初始值,基于多时刻测量数据构建最大似然-最大后验概率目标函数,采用信赖域迭代优化方法进一步优化估计结果,并且实现了时频偏差参数的估计校正。仿真实验表明,所提方法在多种实验误差水平和几何配置下均展现了优于对比方法的性能优势,显著提升了目标定位、测速及时频偏差估计的精度与鲁棒性,具有重要的理论价值与实际应用前景。
状态: , 更新:
空时自适应处理(STAP)是机载雷达地/海杂波抑制和运动目标检测的关键技术。然而,在距离模糊条件下,机载双基地雷达所面临的杂波非平稳性会破坏训练样本的独立同分布假设,导致传统STAP方法性能显著下降。针对该问题,该文首先分析了基于常规波束形成的解模糊方法中存在的主瓣增益损失与旁瓣抑制之间的固有矛盾;继而提出一种基于阻塞矩阵级联自适应波束形成的距离模糊杂波分离方法,虽在一定程度上提升了性能,但因引入噪声畸变而存在局限性。为克服上述方法的不足,该文进一步提出一种基于波束图重构的距离模糊杂波抑制方法。在主瓣杂波估计和子阵处理的基础上,该方法通过构建包含波束保形约束与旁瓣控制项的优化问题,直接设计空域滤波器权值,从而在分离不同模糊距离杂波的同时,有效兼顾主瓣目标增益与低旁瓣性能。随后,对分离后的杂波进行角度-多普勒补偿,并利用子阵级多普勒三通道联合处理空时自适应处理(3DT-STAP)完成最终抑制。仿真结果表明,与典型方法相比,该文所提方法能够更有效地分离不同模糊距离区间的杂波,主瓣凹口宽度显著收窄,且输出信杂噪比损失控制在3 dB以内,显著提升了距离模糊场景下的杂波抑制性能与目标检测能力。
空时自适应处理(STAP)是机载雷达地/海杂波抑制和运动目标检测的关键技术。然而,在距离模糊条件下,机载双基地雷达所面临的杂波非平稳性会破坏训练样本的独立同分布假设,导致传统STAP方法性能显著下降。针对该问题,该文首先分析了基于常规波束形成的解模糊方法中存在的主瓣增益损失与旁瓣抑制之间的固有矛盾;继而提出一种基于阻塞矩阵级联自适应波束形成的距离模糊杂波分离方法,虽在一定程度上提升了性能,但因引入噪声畸变而存在局限性。为克服上述方法的不足,该文进一步提出一种基于波束图重构的距离模糊杂波抑制方法。在主瓣杂波估计和子阵处理的基础上,该方法通过构建包含波束保形约束与旁瓣控制项的优化问题,直接设计空域滤波器权值,从而在分离不同模糊距离杂波的同时,有效兼顾主瓣目标增益与低旁瓣性能。随后,对分离后的杂波进行角度-多普勒补偿,并利用子阵级多普勒三通道联合处理空时自适应处理(3DT-STAP)完成最终抑制。仿真结果表明,与典型方法相比,该文所提方法能够更有效地分离不同模糊距离区间的杂波,主瓣凹口宽度显著收窄,且输出信杂噪比损失控制在3 dB以内,显著提升了距离模糊场景下的杂波抑制性能与目标检测能力。
状态: , 更新:
海流在全球气候调节中具有重要作用。合成孔径雷达(SAR)凭借其对海表多普勒频移的观测能力,为高分辨率海流探测提供了有效的数据支撑。然而,SAR多普勒频移含有多种贡献项,要从中准确反演海流,需要进行非地球物理校正,并准确估算风-浪致多普勒频移的贡献。该研究基于Sentinel-1 SAR多普勒频移观测数据,在完成精确的非地球物理校正后,构建了经粒子群算法优化的BPNN与XGBoost模型描述SAR风-浪致多普勒频移与海面风-浪参数间的非线性映射关系,并通过系统对比评估确定了性能更优的模型,实现了海流流速的高精度反演。结果表明,与BPNN模型相比,XGBoost模型在性能上实现了显著提升。XGBoost模型估计的多普勒频移均方根误差(RMSE)约为4.043 Hz,较BPNN模型降低了2.898 Hz;与HYCOM海流相比,XGBoost模型反演海流的RMSE约为0.202 m/s,较BPNN模型降低了0.122 m/s;与HF雷达观测流速对比,XGBoost模型反演海流的RMSE为0.21 m/s,较BPNN降低了16%。该研究为星载SAR海流反演提供了一种更为精确的技术方法。
海流在全球气候调节中具有重要作用。合成孔径雷达(SAR)凭借其对海表多普勒频移的观测能力,为高分辨率海流探测提供了有效的数据支撑。然而,SAR多普勒频移含有多种贡献项,要从中准确反演海流,需要进行非地球物理校正,并准确估算风-浪致多普勒频移的贡献。该研究基于Sentinel-1 SAR多普勒频移观测数据,在完成精确的非地球物理校正后,构建了经粒子群算法优化的BPNN与XGBoost模型描述SAR风-浪致多普勒频移与海面风-浪参数间的非线性映射关系,并通过系统对比评估确定了性能更优的模型,实现了海流流速的高精度反演。结果表明,与BPNN模型相比,XGBoost模型在性能上实现了显著提升。XGBoost模型估计的多普勒频移均方根误差(RMSE)约为4.043 Hz,较BPNN模型降低了2.898 Hz;与HYCOM海流相比,XGBoost模型反演海流的RMSE约为0.202 m/s,较BPNN模型降低了0.122 m/s;与HF雷达观测流速对比,XGBoost模型反演海流的RMSE为0.21 m/s,较BPNN降低了16%。该研究为星载SAR海流反演提供了一种更为精确的技术方法。
状态: , 更新:
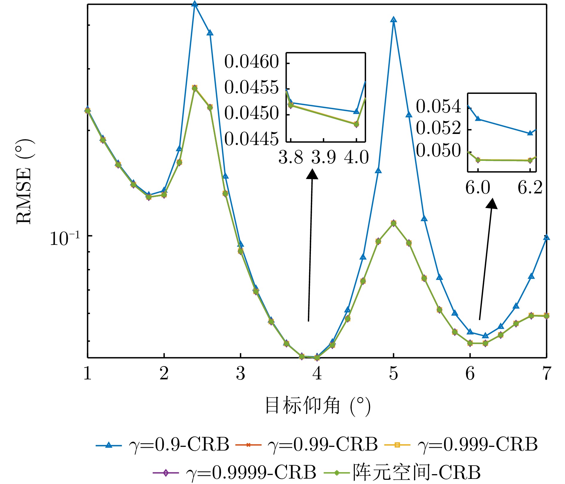
低仰角目标波达方向(DOA)估计是米波雷达与全息凝视雷达中的关键问题,其估计误差直接影响目标的测高精度。传统波束空间方法通过构建波束形成器,将高维阵元空间数据映射至低维波束空间以降低计算复杂度。然而,该类方法的有损映射会造成部分目标信息丢失,使目标仰角估计精度显著低于阵元空间方法。为解决这一问题,该文提出了一种低仰角目标高精度波束空间DOA估计方法。首先,推导了阵元空间与波束空间中DOA估计的克拉美罗界(CRB),并分析了两者相等所需满足的充分条件。由于该条件在实际应用中难以严格满足,该文进一步提出一种基于近似条件的波束形成器设计方法。该方法在降低数据维度的同时,最大限度保留目标的有效信息。最后,基于最大似然准则实现了目标仰角的精确估计。仿真与实测结果表明,所提方法在显著降低处理数据维度的同时,能够在低仰角观测区域内保持与阵元空间方法相近的估计精度,并优于现有波束空间算法。
低仰角目标波达方向(DOA)估计是米波雷达与全息凝视雷达中的关键问题,其估计误差直接影响目标的测高精度。传统波束空间方法通过构建波束形成器,将高维阵元空间数据映射至低维波束空间以降低计算复杂度。然而,该类方法的有损映射会造成部分目标信息丢失,使目标仰角估计精度显著低于阵元空间方法。为解决这一问题,该文提出了一种低仰角目标高精度波束空间DOA估计方法。首先,推导了阵元空间与波束空间中DOA估计的克拉美罗界(CRB),并分析了两者相等所需满足的充分条件。由于该条件在实际应用中难以严格满足,该文进一步提出一种基于近似条件的波束形成器设计方法。该方法在降低数据维度的同时,最大限度保留目标的有效信息。最后,基于最大似然准则实现了目标仰角的精确估计。仿真与实测结果表明,所提方法在显著降低处理数据维度的同时,能够在低仰角观测区域内保持与阵元空间方法相近的估计精度,并优于现有波束空间算法。
状态: , 更新:
深度学习虽已成为合成孔径雷达(SAR)图像目标检测领域主流方法,但其性能高度依赖于大规模标注数据集。在测试不同分布的SAR数据时,模型的检测性能会出现一定程度下降,难以直接迁移应用,且人工标注成本高昂。针对此瓶颈,学术界开始探索基于多源信息的跨域学习策略,通过整合不同来源(传感器)的光学遥感图像或异源SAR图像等先验信息,辅助检测模型实现跨域知识迁移。该文聚焦深度学习框架下的跨域学习技术,系统梳理该领域最新研究进展,分析该领域的核心问题,从方法论层面分析现有技术的核心优势与适用场景,并基于技术演进规律提出未来发展方向,旨在为提升SAR图像目标检测的泛化能力提供理论支撑与方法论参考。
深度学习虽已成为合成孔径雷达(SAR)图像目标检测领域主流方法,但其性能高度依赖于大规模标注数据集。在测试不同分布的SAR数据时,模型的检测性能会出现一定程度下降,难以直接迁移应用,且人工标注成本高昂。针对此瓶颈,学术界开始探索基于多源信息的跨域学习策略,通过整合不同来源(传感器)的光学遥感图像或异源SAR图像等先验信息,辅助检测模型实现跨域知识迁移。该文聚焦深度学习框架下的跨域学习技术,系统梳理该领域最新研究进展,分析该领域的核心问题,从方法论层面分析现有技术的核心优势与适用场景,并基于技术演进规律提出未来发展方向,旨在为提升SAR图像目标检测的泛化能力提供理论支撑与方法论参考。
状态: , 更新:
合成孔径雷达(SAR)以其全天时、全天候及高分辨成像优势,在军事侦察与遥感监测等领域发挥着关键作用。然而,现代复杂电磁环境中的多样化干扰手段,严重破坏SAR回波信号特征,导致成像结果出现模糊、失真乃至目标完全不可辨识等问题。鉴于不同类型干扰在形成机理和抑制策略上的本质差异,精确的干扰鉴别成为实现有效抗干扰的核心前提。当前SAR干扰鉴别方法仍面临两大挑战:其一,在干扰信号与目标信号能量相近时,干扰特征易被目标能量掩盖,难以可靠检测与鉴别;其二,现有鉴别网络普遍复杂度过高、实时性差,难以满足实际工程应用需求。针对上述问题,该文提出一种基于轻量化网络的低干信比SAR非虚假目标类有源干扰鉴别网络。该方法创新性地引入了格型变换模块与超核感知模块。其中,格型变换模块旨在强化对干扰目标的细粒度特征提取能力,进而显著提升了低干信比条件下的干扰鉴别性能;超核感知模块则基于点目标成像特性,设计了超核卷积,该卷积在增强上下文信息捕获能力的同时,亦实现了算法的轻量化。实验部分通过多维度评估验证了方法的优越性,包括模块的有效性分析、不同模型的精度-复杂度权衡分析,以及不同干信比下的鲁棒性测试。结果表明,所提方法在低干信比条件下仍能保持较高鉴别性能,同时计算效率满足实时性需求。
合成孔径雷达(SAR)以其全天时、全天候及高分辨成像优势,在军事侦察与遥感监测等领域发挥着关键作用。然而,现代复杂电磁环境中的多样化干扰手段,严重破坏SAR回波信号特征,导致成像结果出现模糊、失真乃至目标完全不可辨识等问题。鉴于不同类型干扰在形成机理和抑制策略上的本质差异,精确的干扰鉴别成为实现有效抗干扰的核心前提。当前SAR干扰鉴别方法仍面临两大挑战:其一,在干扰信号与目标信号能量相近时,干扰特征易被目标能量掩盖,难以可靠检测与鉴别;其二,现有鉴别网络普遍复杂度过高、实时性差,难以满足实际工程应用需求。针对上述问题,该文提出一种基于轻量化网络的低干信比SAR非虚假目标类有源干扰鉴别网络。该方法创新性地引入了格型变换模块与超核感知模块。其中,格型变换模块旨在强化对干扰目标的细粒度特征提取能力,进而显著提升了低干信比条件下的干扰鉴别性能;超核感知模块则基于点目标成像特性,设计了超核卷积,该卷积在增强上下文信息捕获能力的同时,亦实现了算法的轻量化。实验部分通过多维度评估验证了方法的优越性,包括模块的有效性分析、不同模型的精度-复杂度权衡分析,以及不同干信比下的鲁棒性测试。结果表明,所提方法在低干信比条件下仍能保持较高鉴别性能,同时计算效率满足实时性需求。
状态: , 更新:
嫦娥七号将搭载全极化合成孔径雷达,对月球极区地形与物质特性开展探测。极化合成孔径雷达要求极化定标,而传统地面定标方法在月球探测任务中难以应用,需要发展新的月面极化相对定标方法。针对月表相对定标问题,该文采用垂直观测,分析同极化比\begin{document}$ {\sigma _{{\text{HH}}}} $\end{document} /\begin{document}$ {\sigma _{{\text{VV}}}} $\end{document} ,HH和VV相位差与斜坡间关系,提出参数v衡量极化旋转角分布均匀性并用于筛选月球定标场。仿真实验表明,极化旋转角越均匀,极化比分布越趋于1,相位差分布越趋近于0°。该文结合粗糙面电磁散射回波和月船二号实测数据,建立统计模型约束下的定标所需最小观测次数估算方法,为月球极化SAR系统的相对定标提供了理论依据和技术路径。
嫦娥七号将搭载全极化合成孔径雷达,对月球极区地形与物质特性开展探测。极化合成孔径雷达要求极化定标,而传统地面定标方法在月球探测任务中难以应用,需要发展新的月面极化相对定标方法。针对月表相对定标问题,该文采用垂直观测,分析同极化比\begin{document}$ {\sigma _{{\text{HH}}}} $\end{document} /\begin{document}$ {\sigma _{{\text{VV}}}} $\end{document} ,HH和VV相位差与斜坡间关系,提出参数v衡量极化旋转角分布均匀性并用于筛选月球定标场。仿真实验表明,极化旋转角越均匀,极化比分布越趋于1,相位差分布越趋近于0°。该文结合粗糙面电磁散射回波和月船二号实测数据,建立统计模型约束下的定标所需最小观测次数估算方法,为月球极化SAR系统的相对定标提供了理论依据和技术路径。
状态: , 更新:
合成孔径雷达(SAR)和可见光是地球观测领域中两类关键的遥感传感器,其影像匹配在图像融合、协同解译与高精度定位等任务中具有广泛应用。随着对地观测数据的迅猛增长,SAR-光学跨模态影像匹配的重要性日益凸显,相关研究也取得了显著进展。特别是基于深度学习的方法,凭借其在跨模态特征表达与高层语义提取方面的优势,展现出卓越的匹配精度与环境适应能力。然而,现有公开数据集多局限于小尺寸图像块,缺乏涵盖真实大尺度场景的完整影像对,难以全面评估匹配算法在实际遥感场景中的性能,同时也制约了深度学习模型的训练与泛化能力提升。针对上述问题,该文构建并公开发布了OSDataset2.0,一个面向SAR-光学影像匹配任务的大规模基准数据集。该数据集包含两部分:局部训练数据集与全幅场景测试集,局部训练数据集提供覆盖阿根廷、澳大利亚、波兰、德国、俄罗斯、法国、卡塔尔、马来西亚、美国、日本、土耳其、新加坡、印度、中国14个国家的6476块512×512像素的配准图像块,全幅场景测试集则提供一对光学与SAR整景影像。团队为整景影像提供了利用成像机理一致性原则提取出的高精度均匀分布的真值数据,并配套通用评估代码,支持对任意匹配算法进行配准精度的量化分析。为进一步验证数据集的有效性与挑战性,该文在OSDataset2.0上系统评估了11种具有代表性的SAR-光学影像匹配方法,涵盖了传统特征匹配与主流深度学习模型。实验结果表明,该数据集不仅能够有效支撑算法性能对比,还可为后续研究提供可靠的训练资源与统一的评估基准。
合成孔径雷达(SAR)和可见光是地球观测领域中两类关键的遥感传感器,其影像匹配在图像融合、协同解译与高精度定位等任务中具有广泛应用。随着对地观测数据的迅猛增长,SAR-光学跨模态影像匹配的重要性日益凸显,相关研究也取得了显著进展。特别是基于深度学习的方法,凭借其在跨模态特征表达与高层语义提取方面的优势,展现出卓越的匹配精度与环境适应能力。然而,现有公开数据集多局限于小尺寸图像块,缺乏涵盖真实大尺度场景的完整影像对,难以全面评估匹配算法在实际遥感场景中的性能,同时也制约了深度学习模型的训练与泛化能力提升。针对上述问题,该文构建并公开发布了OSDataset2.0,一个面向SAR-光学影像匹配任务的大规模基准数据集。该数据集包含两部分:局部训练数据集与全幅场景测试集,局部训练数据集提供覆盖阿根廷、澳大利亚、波兰、德国、俄罗斯、法国、卡塔尔、马来西亚、美国、日本、土耳其、新加坡、印度、中国14个国家的6476块512×512像素的配准图像块,全幅场景测试集则提供一对光学与SAR整景影像。团队为整景影像提供了利用成像机理一致性原则提取出的高精度均匀分布的真值数据,并配套通用评估代码,支持对任意匹配算法进行配准精度的量化分析。为进一步验证数据集的有效性与挑战性,该文在OSDataset2.0上系统评估了11种具有代表性的SAR-光学影像匹配方法,涵盖了传统特征匹配与主流深度学习模型。实验结果表明,该数据集不仅能够有效支撑算法性能对比,还可为后续研究提供可靠的训练资源与统一的评估基准。
状态: , 更新:
合成孔径雷达(SAR)具备全天时全天候的海上监视能力。在距离压缩域(RCD)直接进行舰船目标检测,可规避计算密集的成像步骤(如距离徙动校正与方位压缩),从而显著提升处理效率,适用于近实时或实时处理场景。然而,现有检测方法存在固有局限:一方面,传统恒虚警率(CFAR)检测器依赖于固定统计模型,在复杂海杂波环境下表现不佳;另一方面,深度学习方法普遍存在依赖已标注数据、解释性弱以及相位信息利用不充分等问题。为此,该文提出了一种基于自监督强化学习的SAR距离压缩域舰船目标检测框架,通过融合雷达电磁散射模型与深度强化学习,在提升检测性能的同时增强模型的解释性与泛化能力。该框架具有以下特点:(1)引入统计模型约束的奖励信号生成机制,实现了无须人工标注的自监督学习;(2)设计双模态特征融合模块,能够联合表征幅度与相位信息,有效保留舰船的多普勒特征;(3)提出轻量化的智能体模块,集成轻量化Q网络、自适应特征增强模块和鉴别器网络,在降低计算复杂度的同时满足实时处理需求,并借助对抗性训练增强模型的鲁棒性。实验结果表明,所提方法在近20 k×20 k像素的大场景SAR距离压缩域数据上的平均推理时间仅为31.75 s,计算量仅为二维卷积神经网络的23.81%。在复数RCD数据集上,该方法的F1分数与召回率分别达到50.72%和54.28%,相较于主流自监督检测方法提升了8.76%和10.45%。该研究首次将强化学习引入SAR距离压缩域舰船检测,通过信号模型与数据驱动学习的结合,为实现稳健的海上监视提供了新思路。
合成孔径雷达(SAR)具备全天时全天候的海上监视能力。在距离压缩域(RCD)直接进行舰船目标检测,可规避计算密集的成像步骤(如距离徙动校正与方位压缩),从而显著提升处理效率,适用于近实时或实时处理场景。然而,现有检测方法存在固有局限:一方面,传统恒虚警率(CFAR)检测器依赖于固定统计模型,在复杂海杂波环境下表现不佳;另一方面,深度学习方法普遍存在依赖已标注数据、解释性弱以及相位信息利用不充分等问题。为此,该文提出了一种基于自监督强化学习的SAR距离压缩域舰船目标检测框架,通过融合雷达电磁散射模型与深度强化学习,在提升检测性能的同时增强模型的解释性与泛化能力。该框架具有以下特点:(1)引入统计模型约束的奖励信号生成机制,实现了无须人工标注的自监督学习;(2)设计双模态特征融合模块,能够联合表征幅度与相位信息,有效保留舰船的多普勒特征;(3)提出轻量化的智能体模块,集成轻量化Q网络、自适应特征增强模块和鉴别器网络,在降低计算复杂度的同时满足实时处理需求,并借助对抗性训练增强模型的鲁棒性。实验结果表明,所提方法在近20 k×20 k像素的大场景SAR距离压缩域数据上的平均推理时间仅为31.75 s,计算量仅为二维卷积神经网络的23.81%。在复数RCD数据集上,该方法的F1分数与召回率分别达到50.72%和54.28%,相较于主流自监督检测方法提升了8.76%和10.45%。该研究首次将强化学习引入SAR距离压缩域舰船检测,通过信号模型与数据驱动学习的结合,为实现稳健的海上监视提供了新思路。
状态: , 更新:
特定辐射源个体识别依赖设备发射信号的“射频指纹”微弱差异识别辐射源所属个体身份属性,是支撑无线安全、频谱管控和态势感知的重要基石。随着无线场景的多样化与动态化,单一域(源域与目标域分布相同)下训练的深度学习模型往往在跨接收机、跨时间等真实环境中性能急剧下降,目前缺乏关于该方面全面、细致的综述。基于此,该文首先对跨场景类型进行分类,然后系统归纳总结主流算法框架及代表性方法,着重剖析每类方法的核心思想与关键技术,并总结了主要开源跨场景数据集,最后指出当前研究的瓶颈与未来可能方向,旨在推动复杂电磁环境下的辐射源个体识别理论和方法研究的新发展。
特定辐射源个体识别依赖设备发射信号的“射频指纹”微弱差异识别辐射源所属个体身份属性,是支撑无线安全、频谱管控和态势感知的重要基石。随着无线场景的多样化与动态化,单一域(源域与目标域分布相同)下训练的深度学习模型往往在跨接收机、跨时间等真实环境中性能急剧下降,目前缺乏关于该方面全面、细致的综述。基于此,该文首先对跨场景类型进行分类,然后系统归纳总结主流算法框架及代表性方法,着重剖析每类方法的核心思想与关键技术,并总结了主要开源跨场景数据集,最后指出当前研究的瓶颈与未来可能方向,旨在推动复杂电磁环境下的辐射源个体识别理论和方法研究的新发展。
状态: , 更新:
高速前斜视(斜视角≥70°)合成孔径雷达(SAR)成像受制于严重的距离多普勒耦合和多普勒空变。传统非线性频调变标(NCS)算法能够在大斜视(斜视角>30°)模式下有效消除多普勒空变,但其推导过程存在近似处理且推导复杂度随阶数急剧增长,难以推广至高阶形式,限制其在高速前斜视SAR系统中的应用。针对这一难题,该文证明基于驻定相位法(POSP)和级数反演法(MSR)进行傅里叶变换(FT)/傅里叶逆变换(IFT)实现方位数据域变换呈现规律性特征,据此提出一种基于低推导复杂度的5阶NCS算法,并针对NCS算法设计几何校正方法。确定斜距模型和NCS阶数,该方法仅需一次FT/IFT的推导即可获得NCS处理后的信号解析式,有效简化多普勒参数线性方程组的构建及NCS参数的求解过程,显著降低算法推导复杂度。基于前斜视成像几何模型,该文提出相应的瞬时投影几何模型,推导适用于NCS算法的几何校正方法。相比传统NCS算法,所提算法在保证计算效率的前提下具备更优的SAR成像性能,仿真与实测数据处理均验证了其在高速前斜视场景下的有效性和优越性。
高速前斜视(斜视角≥70°)合成孔径雷达(SAR)成像受制于严重的距离多普勒耦合和多普勒空变。传统非线性频调变标(NCS)算法能够在大斜视(斜视角>30°)模式下有效消除多普勒空变,但其推导过程存在近似处理且推导复杂度随阶数急剧增长,难以推广至高阶形式,限制其在高速前斜视SAR系统中的应用。针对这一难题,该文证明基于驻定相位法(POSP)和级数反演法(MSR)进行傅里叶变换(FT)/傅里叶逆变换(IFT)实现方位数据域变换呈现规律性特征,据此提出一种基于低推导复杂度的5阶NCS算法,并针对NCS算法设计几何校正方法。确定斜距模型和NCS阶数,该方法仅需一次FT/IFT的推导即可获得NCS处理后的信号解析式,有效简化多普勒参数线性方程组的构建及NCS参数的求解过程,显著降低算法推导复杂度。基于前斜视成像几何模型,该文提出相应的瞬时投影几何模型,推导适用于NCS算法的几何校正方法。相比传统NCS算法,所提算法在保证计算效率的前提下具备更优的SAR成像性能,仿真与实测数据处理均验证了其在高速前斜视场景下的有效性和优越性。
状态: , 更新:
针对非合作双基地雷达目标跟踪时主要面临的高杂波率、低检测概率等问题,该文提出了一种基于互信息熵和改进PHD滤波器的目标跟踪协同处理框架,首先将目标点和杂波点与参考模型间不同的统计相关程度量化为互信息熵值,基于互信息熵维特征完成杂波点迹筛除;其次通过动态权值补偿对经典PHD滤波器进行改进,减缓粒子权值归零过程的同时减少目标误删现象,解决低检测概率下点迹不连续且间隔随机给目标跟踪带来的点迹断联、目标丢失等问题。通过仿真实验验证了所提算法框架的有效性与性能,外场实测数据验证了所提方法在实际应用中可取得良好的目标跟踪结果。
针对非合作双基地雷达目标跟踪时主要面临的高杂波率、低检测概率等问题,该文提出了一种基于互信息熵和改进PHD滤波器的目标跟踪协同处理框架,首先将目标点和杂波点与参考模型间不同的统计相关程度量化为互信息熵值,基于互信息熵维特征完成杂波点迹筛除;其次通过动态权值补偿对经典PHD滤波器进行改进,减缓粒子权值归零过程的同时减少目标误删现象,解决低检测概率下点迹不连续且间隔随机给目标跟踪带来的点迹断联、目标丢失等问题。通过仿真实验验证了所提算法框架的有效性与性能,外场实测数据验证了所提方法在实际应用中可取得良好的目标跟踪结果。
状态: , 更新:
控制点作为遥感影像定位精度提升的核心基准,其空间分布特征与几何质量直接影响正射校正的可靠性,是保障多源影像融合、变化检测及定量反演精度的关键基础。针对传统角反射器布设成本高、实施难度大,难以满足全球应用需求的问题,以及现有异源控制点(如光学影像和激光测高数据)因与合成孔径雷达(SAR)影像存在显著模态差异,难以兼顾精度与鲁棒性的问题,该研究提出一种基于众源数据的高分辨率SAR影像控制点自动提取方法,并构建了基于控制片的高精度正射校正技术框架。该方法充分利用城市环境中广泛分布的杆状人造地物特性:在光学影像中,这类地物呈现本体-阴影协同结构特征,在SAR影像中则表现为十字形强散射响应。首先利用开源机场跑道数据校正谷歌光学影像,建立平面基准框架;进而通过光学-SAR影像匹配点与立体SAR影像匹配点的协同平差解算,实现不同升降轨立体SAR影像的初始定位优化;最终结合道路和停车场矢量数据提取感兴趣区域,采用信杂比检测算法识别强散射点,并通过点目标分析与立体定位技术获取控制点的三维空间坐标。基于控制点坐标对立体SAR影像的残余平面误差进行修正后,可生成不同升降轨SAR影像的控制片数据。通过采用多个区域的高分三号升降轨SAR影像开展控制点提取验证,结果表明:基于聚束模式立体SAR影像提取的控制点三维定位精度达亚米级,基于提取的控制点和控制片实现了测试影像的正射校正,通过角反射器和机载激光点云真值验证,结果发现测试影像定位精度提升显著,其中聚束模式定位误差为1.78像素,超精细条带模式为1.09像素,精细条带模式为0.82像素,较传统光学参考影像匹配校正方法精度提升了47.2%, 49.3%和37.4%。该研究创新性地引入众源信息辅助SAR控制点提取和升降轨SAR控制片构建,突破光学参考底图匹配校正的精度瓶颈,为高分辨率SAR影像精确定位与联合处理提供了可推广的新路径。
控制点作为遥感影像定位精度提升的核心基准,其空间分布特征与几何质量直接影响正射校正的可靠性,是保障多源影像融合、变化检测及定量反演精度的关键基础。针对传统角反射器布设成本高、实施难度大,难以满足全球应用需求的问题,以及现有异源控制点(如光学影像和激光测高数据)因与合成孔径雷达(SAR)影像存在显著模态差异,难以兼顾精度与鲁棒性的问题,该研究提出一种基于众源数据的高分辨率SAR影像控制点自动提取方法,并构建了基于控制片的高精度正射校正技术框架。该方法充分利用城市环境中广泛分布的杆状人造地物特性:在光学影像中,这类地物呈现本体-阴影协同结构特征,在SAR影像中则表现为十字形强散射响应。首先利用开源机场跑道数据校正谷歌光学影像,建立平面基准框架;进而通过光学-SAR影像匹配点与立体SAR影像匹配点的协同平差解算,实现不同升降轨立体SAR影像的初始定位优化;最终结合道路和停车场矢量数据提取感兴趣区域,采用信杂比检测算法识别强散射点,并通过点目标分析与立体定位技术获取控制点的三维空间坐标。基于控制点坐标对立体SAR影像的残余平面误差进行修正后,可生成不同升降轨SAR影像的控制片数据。通过采用多个区域的高分三号升降轨SAR影像开展控制点提取验证,结果表明:基于聚束模式立体SAR影像提取的控制点三维定位精度达亚米级,基于提取的控制点和控制片实现了测试影像的正射校正,通过角反射器和机载激光点云真值验证,结果发现测试影像定位精度提升显著,其中聚束模式定位误差为1.78像素,超精细条带模式为1.09像素,精细条带模式为0.82像素,较传统光学参考影像匹配校正方法精度提升了47.2%, 49.3%和37.4%。该研究创新性地引入众源信息辅助SAR控制点提取和升降轨SAR控制片构建,突破光学参考底图匹配校正的精度瓶颈,为高分辨率SAR影像精确定位与联合处理提供了可推广的新路径。
状态: , 更新:
对抗样本生成研究是揭示深度神经网络脆弱性及提升合成孔径雷达自动目标识别(SAR ATR)系统鲁棒性的关键。该文针对对抗样本的误导效能与视觉隐蔽这一核心矛盾的平衡问题,提出了联合误导性与逼真度优化的SAR ATR最优对抗样本生成方法,将对抗样本的生成过程建模为一个以“误导性”和“逼真度”为目标的联合优化问题。该文首先提出了一种集成复合变换攻击法以增强攻击的有效性,并构建了融合目标模型分类准确率(ACC)与学习感知图像块相似度(LPIPS)的联合度量模型以量化两个优化目标。随后,提出一种改进的均匀性引导多目标雾凇算法,通过融合Tent混沌映射、混合动态权重和黄金正弦引导,高效地求解该模型,从而获得一组代表不同权衡程度的帕累托最优解集。最终,利用YOLOv10网络对解集中的样本进行扰动检测,以定位扰动被发现的临界点,实现最优参数的量化。在MSTAR和MiniSAR数据集上的实验表明,所提集成复合变换攻击法针对不同集成模型和分类网络的平均目标模型识别准确率为8.96%,总体误导效果较其他方法平均提升了2.25%,其中复杂模型平均提升5.56%;所提均匀性引导的多目标雾凇算法在解集多样性和收敛速度方面较对比方法提升均超过25%;最终该方法能够在ACC降至28.81%的同时,将LPIPS控制在0.407,扰动因子仅为0.031,实现了误导性与逼真度的最佳平衡。该参数在6种不同防御策略下均能保持有效误导,验证了其强鲁棒性,为SAR ATR领域的对抗攻击研究提供了新的思路与量化基准。
对抗样本生成研究是揭示深度神经网络脆弱性及提升合成孔径雷达自动目标识别(SAR ATR)系统鲁棒性的关键。该文针对对抗样本的误导效能与视觉隐蔽这一核心矛盾的平衡问题,提出了联合误导性与逼真度优化的SAR ATR最优对抗样本生成方法,将对抗样本的生成过程建模为一个以“误导性”和“逼真度”为目标的联合优化问题。该文首先提出了一种集成复合变换攻击法以增强攻击的有效性,并构建了融合目标模型分类准确率(ACC)与学习感知图像块相似度(LPIPS)的联合度量模型以量化两个优化目标。随后,提出一种改进的均匀性引导多目标雾凇算法,通过融合Tent混沌映射、混合动态权重和黄金正弦引导,高效地求解该模型,从而获得一组代表不同权衡程度的帕累托最优解集。最终,利用YOLOv10网络对解集中的样本进行扰动检测,以定位扰动被发现的临界点,实现最优参数的量化。在MSTAR和MiniSAR数据集上的实验表明,所提集成复合变换攻击法针对不同集成模型和分类网络的平均目标模型识别准确率为8.96%,总体误导效果较其他方法平均提升了2.25%,其中复杂模型平均提升5.56%;所提均匀性引导的多目标雾凇算法在解集多样性和收敛速度方面较对比方法提升均超过25%;最终该方法能够在ACC降至28.81%的同时,将LPIPS控制在0.407,扰动因子仅为0.031,实现了误导性与逼真度的最佳平衡。该参数在6种不同防御策略下均能保持有效误导,验证了其强鲁棒性,为SAR ATR领域的对抗攻击研究提供了新的思路与量化基准。
状态: , 更新:
基于合成孔径的无源定位方法具有高的定位精度,但对多个发射线性调频信号的雷达辐射源,由于难以分辨多个在时域和频域均混叠的信号,这会引起信号的相位重叠,导致其定位性能显著下降。针对这个问题,该文提出了一种基于时频参数估计的单星多雷达辐射源合成孔径无源定位方法。首先,构建了多个发射线性调频信号的雷达辐射源信号模型,采用短时傅里叶变换(STFT)与DBSCAN联合估计多个雷达辐射源信号的时频参数,通过STFT结合粗估计与精估计的搜索方式实现方位调频率的快速估计,最终通过距离和方位两维聚焦实现多个雷达辐射源的准确定位。在此基础上,推导了该文所提方法的克拉美罗下界(CRLB)。实验结果表明:与改进实值空时子空间数据融合的直接定位法相比,所提方法在信噪比–10 dB下定位精度提高了约10 km;与基于CLEAN的合成孔径多源定位方法相比,所提方法运算时间缩短一半。
基于合成孔径的无源定位方法具有高的定位精度,但对多个发射线性调频信号的雷达辐射源,由于难以分辨多个在时域和频域均混叠的信号,这会引起信号的相位重叠,导致其定位性能显著下降。针对这个问题,该文提出了一种基于时频参数估计的单星多雷达辐射源合成孔径无源定位方法。首先,构建了多个发射线性调频信号的雷达辐射源信号模型,采用短时傅里叶变换(STFT)与DBSCAN联合估计多个雷达辐射源信号的时频参数,通过STFT结合粗估计与精估计的搜索方式实现方位调频率的快速估计,最终通过距离和方位两维聚焦实现多个雷达辐射源的准确定位。在此基础上,推导了该文所提方法的克拉美罗下界(CRLB)。实验结果表明:与改进实值空时子空间数据融合的直接定位法相比,所提方法在信噪比–10 dB下定位精度提高了约10 km;与基于CLEAN的合成孔径多源定位方法相比,所提方法运算时间缩短一半。
状态: , 更新:
该文针对复杂海面背景下雷达目标跟踪的关键技术展开研究。基于特征辅助的经典贝叶斯跟踪方法在海面雷达目标跟踪问题中已取得一定进展,但在强杂波淹没与目标相互作用的复杂场景中,其鲁棒性显著降低。为解决这些问题,该文提出了一种自适应多视野聚焦贝叶斯融合相关滤波器。该方法在目标状态概率分布区域内生成多个子视野,并在每个视野中部署独立的相关滤波器构建局部响应图,实现多假设状态建模。在跟踪器的迭代过程中,各滤波器生成的响应图不仅用于状态估计,还引导子视野分布在时序中动态聚焦于目标存在的高置信区域,从而增强跟踪器对复杂运动的适应能力。此外,针对复杂海面背景下跟踪器容易出现虚警和漏警的问题,算法引入了虚拟视野模拟聚焦模型,有效抑制了复杂环境因素导致的滤波器漂移现象。最终,该文在贝叶斯多量测跟踪框架下融合多视野量测,构建全局状态估计,获得了更精确的目标状态融合估计。基于仿真与实测雷达数据的实验结果表明,所提算法在中心定位误差指标上平均误差为3.47像素,较典型特征辅助相关滤波方法平均降低约70%,在定位精度指标上整体提升了约21%,显著提升了目标跟踪精度与抗干扰能力,验证了多视野聚焦相关滤波机制和贝叶斯融合策略的有效性。
该文针对复杂海面背景下雷达目标跟踪的关键技术展开研究。基于特征辅助的经典贝叶斯跟踪方法在海面雷达目标跟踪问题中已取得一定进展,但在强杂波淹没与目标相互作用的复杂场景中,其鲁棒性显著降低。为解决这些问题,该文提出了一种自适应多视野聚焦贝叶斯融合相关滤波器。该方法在目标状态概率分布区域内生成多个子视野,并在每个视野中部署独立的相关滤波器构建局部响应图,实现多假设状态建模。在跟踪器的迭代过程中,各滤波器生成的响应图不仅用于状态估计,还引导子视野分布在时序中动态聚焦于目标存在的高置信区域,从而增强跟踪器对复杂运动的适应能力。此外,针对复杂海面背景下跟踪器容易出现虚警和漏警的问题,算法引入了虚拟视野模拟聚焦模型,有效抑制了复杂环境因素导致的滤波器漂移现象。最终,该文在贝叶斯多量测跟踪框架下融合多视野量测,构建全局状态估计,获得了更精确的目标状态融合估计。基于仿真与实测雷达数据的实验结果表明,所提算法在中心定位误差指标上平均误差为3.47像素,较典型特征辅助相关滤波方法平均降低约70%,在定位精度指标上整体提升了约21%,显著提升了目标跟踪精度与抗干扰能力,验证了多视野聚焦相关滤波机制和贝叶斯融合策略的有效性。
状态: , 更新:
涡旋电磁波雷达(VEWR)利用轨道角动量(OAM)模态的正交性,理论上为突破传统雷达的方位向分辨率限制提供了新的物理维度,从而也为目标微动感知与前视成像开辟了新途径。然而,实际应用中有限可用模态与复杂电磁噪声导致严重的模态混叠和分辨率退化,现有稀疏成像方法普遍存在精度-效率失衡、噪声鲁棒性不足等问题。该文提出一种融合模态相关性加权与自适应正则化(MCW-AR)的超分辨成像框架。首先构建VEWR前视成像几何与波前调制信号模型;进而设计OAM模态相关矩阵量化模态间辐射能量的非均匀分布特性,通过贝塞尔函数幅值加权调制强化主导模态的低秩约束;最终建立联合稀疏性与低秩性的复合优化模型,引入自适应权重机制动态平衡结构保持与噪声抑制,并设计基于交替方向乘子法(ADMM)与增广拉格朗日(ALM)的联合优化框架,其中核心图像更新子问题采用动量加速的二维共轭梯度最小二乘(2D-CGLS)法高效求解。数值仿真与电磁仿真实验表明:该方法在有限模态和强噪声下仍能保持目标结构完整性,计算效率与成像质量得到显著提升。
涡旋电磁波雷达(VEWR)利用轨道角动量(OAM)模态的正交性,理论上为突破传统雷达的方位向分辨率限制提供了新的物理维度,从而也为目标微动感知与前视成像开辟了新途径。然而,实际应用中有限可用模态与复杂电磁噪声导致严重的模态混叠和分辨率退化,现有稀疏成像方法普遍存在精度-效率失衡、噪声鲁棒性不足等问题。该文提出一种融合模态相关性加权与自适应正则化(MCW-AR)的超分辨成像框架。首先构建VEWR前视成像几何与波前调制信号模型;进而设计OAM模态相关矩阵量化模态间辐射能量的非均匀分布特性,通过贝塞尔函数幅值加权调制强化主导模态的低秩约束;最终建立联合稀疏性与低秩性的复合优化模型,引入自适应权重机制动态平衡结构保持与噪声抑制,并设计基于交替方向乘子法(ADMM)与增广拉格朗日(ALM)的联合优化框架,其中核心图像更新子问题采用动量加速的二维共轭梯度最小二乘(2D-CGLS)法高效求解。数值仿真与电磁仿真实验表明:该方法在有限模态和强噪声下仍能保持目标结构完整性,计算效率与成像质量得到显著提升。
状态: , 更新:
高分辨率宽幅(HRWS)成像是未来星载合成孔径雷达(SAR)系统的重要发展方向。多发多收(MIMO) SAR系统具备更高的空间自由度,具有进一步增强系统性能的潜力。然而有效实现MIMO-SAR中不同发射通道回波的分离,是发挥其空间自由度优势的关键前提。该文基于SAR体制中所采用信号的相位特性,以及“走-停”模型中空间-时间特性,设计一种适用于MIMO-SAR体制的新型空时相位编码(STPC)波形。该波形通过相位编码对发射信号在距离向进行调制,并依据预设的编码调制序列,在每个脉冲周期内的不同空间位置处进行信号发射。接收时基于与发射端匹配的编码调制时序,对混叠回波进行解调处理,可实现不同发射通道回波的高效分离。所提方案能够与现有经典的方位多通道重构方法结合,有效缓解了脉冲重复频率(PRF)与回波可分离性之间的矛盾。与现有MIMO-SAR系统中的Alamouti波形、短偏移正交(STSO)波形、分段相位编码(SPC)波形相比,所需天线资源减少近一半,降低了系统硬件实现成本与复杂度。最后,通过点目标与分布场景的仿真实验证明所提波形及处理方案能够有效抑制不同波形之间的干扰信号,具有良好的成像性能。
高分辨率宽幅(HRWS)成像是未来星载合成孔径雷达(SAR)系统的重要发展方向。多发多收(MIMO) SAR系统具备更高的空间自由度,具有进一步增强系统性能的潜力。然而有效实现MIMO-SAR中不同发射通道回波的分离,是发挥其空间自由度优势的关键前提。该文基于SAR体制中所采用信号的相位特性,以及“走-停”模型中空间-时间特性,设计一种适用于MIMO-SAR体制的新型空时相位编码(STPC)波形。该波形通过相位编码对发射信号在距离向进行调制,并依据预设的编码调制序列,在每个脉冲周期内的不同空间位置处进行信号发射。接收时基于与发射端匹配的编码调制时序,对混叠回波进行解调处理,可实现不同发射通道回波的高效分离。所提方案能够与现有经典的方位多通道重构方法结合,有效缓解了脉冲重复频率(PRF)与回波可分离性之间的矛盾。与现有MIMO-SAR系统中的Alamouti波形、短偏移正交(STSO)波形、分段相位编码(SPC)波形相比,所需天线资源减少近一半,降低了系统硬件实现成本与复杂度。最后,通过点目标与分布场景的仿真实验证明所提波形及处理方案能够有效抑制不同波形之间的干扰信号,具有良好的成像性能。
状态: , 更新:
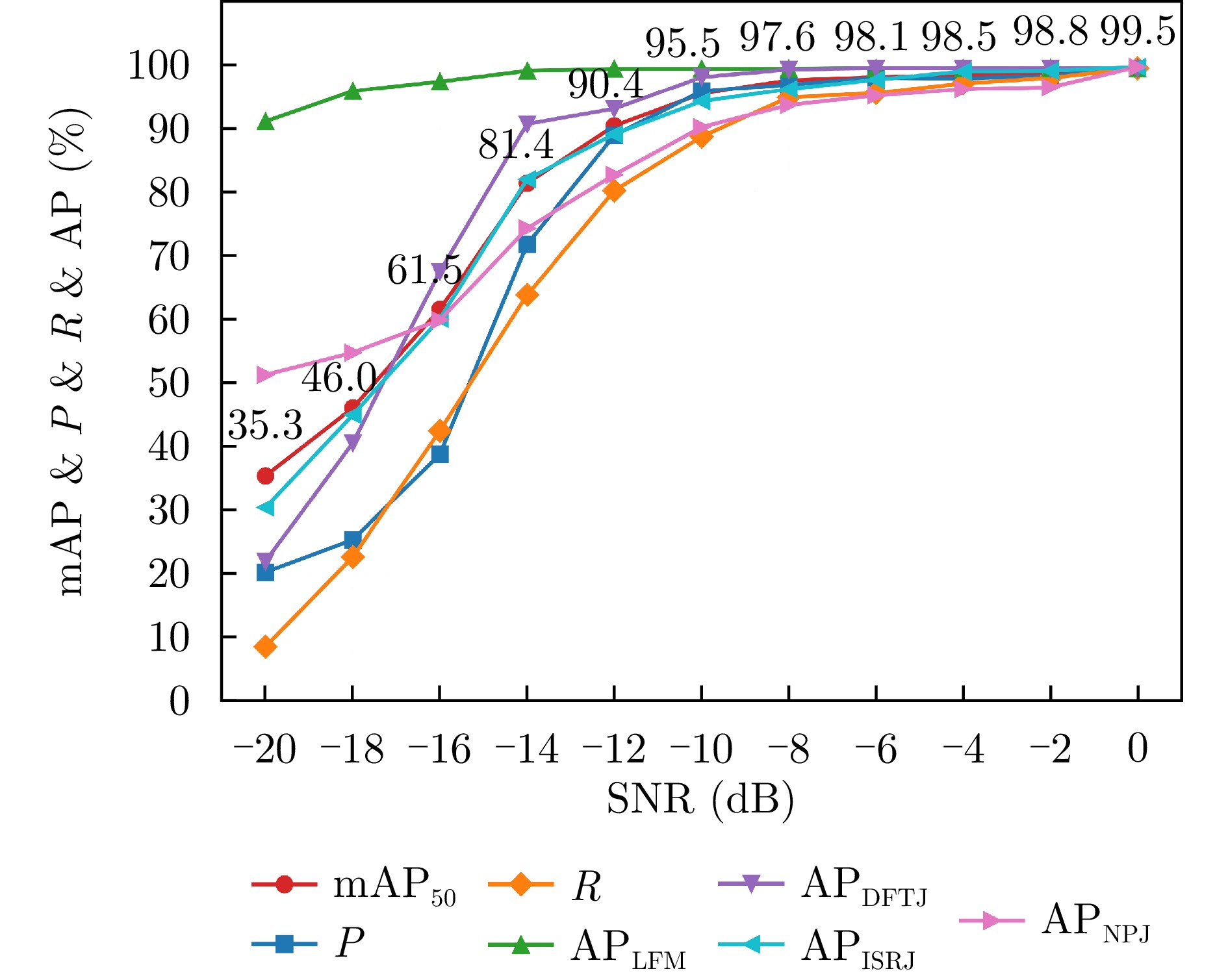
为提高雷达在复杂电磁环境下的干扰识别能力,该文提出一种具备智能化、轻量化以及高实时性3项主要特性的轻量化复合干扰信号识别网络YOLO-S3。首先,提出利用视觉检测算法对雷达干扰的二维时频数据进行识别的技术路线,并基于信号建模仿真技术和短时傅里叶变换构建复合干扰信号图像数据集。其次,通过引入StarNet和SlimNeck重构YOLOv8n的主干及颈部网络,同时设计具有自注意力机制的检测头(SADH),在保证识别精度的同时实现了网络轻量化。最后,通过消融实验和对比实验验证了网络性能。实验结果表明,YOLO-S3具有最轻量化的网络设计。在信干比–10~0 dB范围内随机分布的条件下,当信噪比≥0 dB时,该网络的平均识别精度高达99.5%;当信噪比降至–10 dB时,仍可保持95.5%的平均识别精度,在低信噪比条件下表现出较好的鲁棒性和泛化能力。该文的研究成果为机载雷达信号处理器、便携式电子设备等资源受限平台的实时复合干扰信号识别提供了新的技术途径。
为提高雷达在复杂电磁环境下的干扰识别能力,该文提出一种具备智能化、轻量化以及高实时性3项主要特性的轻量化复合干扰信号识别网络YOLO-S3。首先,提出利用视觉检测算法对雷达干扰的二维时频数据进行识别的技术路线,并基于信号建模仿真技术和短时傅里叶变换构建复合干扰信号图像数据集。其次,通过引入StarNet和SlimNeck重构YOLOv8n的主干及颈部网络,同时设计具有自注意力机制的检测头(SADH),在保证识别精度的同时实现了网络轻量化。最后,通过消融实验和对比实验验证了网络性能。实验结果表明,YOLO-S3具有最轻量化的网络设计。在信干比–10~0 dB范围内随机分布的条件下,当信噪比≥0 dB时,该网络的平均识别精度高达99.5%;当信噪比降至–10 dB时,仍可保持95.5%的平均识别精度,在低信噪比条件下表现出较好的鲁棒性和泛化能力。该文的研究成果为机载雷达信号处理器、便携式电子设备等资源受限平台的实时复合干扰信号识别提供了新的技术途径。
状态: , 更新:
非合作双基地雷达凭借其抗隐身、抗干扰等特性,在民用与军用领域具有重要应用价值。然而在实际应用中,不可控雷达辐射源及复杂地理环境导致参考信号中不可避免地混入多径干扰与噪声污染,致使参考信号与回波信号互相关处理检测性能显著劣化于理想最优匹配滤波器,并产生固定虚假目标,成为制约非合作双基地雷达实战应用的瓶颈问题。该文针对该问题展开系统性研究:首先分析了参考通道存在多径和噪声时的互相关结果,定量分析了参考通道中多径强度和噪声功率与检测概率的映射关系。其次针对线性调频信号,提出了一种基于去斜解调的参考通道多径抑制算法,该算法利用线性调频信号特性,将不同时延的多径分量转化为显著的频率偏移,相同多径分量相较于现有主流分数阶傅里叶变化产生更大频移效果,能以显著降低滤波器阶数实现相当的抑制效果,得益于更彻底的信号分离度,相较于常规算法该算法在整体上能更有效地提升目标检测概率。在强多径淹没直达波的实际外场试验场景下,实测数据处理结果验证了所提方法在消除虚假目标、修正距离偏移和提升目标检测概率方面的有效性。
非合作双基地雷达凭借其抗隐身、抗干扰等特性,在民用与军用领域具有重要应用价值。然而在实际应用中,不可控雷达辐射源及复杂地理环境导致参考信号中不可避免地混入多径干扰与噪声污染,致使参考信号与回波信号互相关处理检测性能显著劣化于理想最优匹配滤波器,并产生固定虚假目标,成为制约非合作双基地雷达实战应用的瓶颈问题。该文针对该问题展开系统性研究:首先分析了参考通道存在多径和噪声时的互相关结果,定量分析了参考通道中多径强度和噪声功率与检测概率的映射关系。其次针对线性调频信号,提出了一种基于去斜解调的参考通道多径抑制算法,该算法利用线性调频信号特性,将不同时延的多径分量转化为显著的频率偏移,相同多径分量相较于现有主流分数阶傅里叶变化产生更大频移效果,能以显著降低滤波器阶数实现相当的抑制效果,得益于更彻底的信号分离度,相较于常规算法该算法在整体上能更有效地提升目标检测概率。在强多径淹没直达波的实际外场试验场景下,实测数据处理结果验证了所提方法在消除虚假目标、修正距离偏移和提升目标检测概率方面的有效性。
状态: , 更新:
以旋翼无人机为代表的低空目标可采用慢速巡航模式,使自身回波落于雷达多普勒盲区内,以躲避雷达检测跟踪。此外,低空环境中存在的复杂地固杂波,更进一步加剧了雷达对慢速目标的检测跟踪任务难度。为解决上述问题,该文基于随机有限集框架,提出一种基于低空监视雷达的慢速目标跟踪方法。首先基于贝叶斯占用滤波思想,将雷达监视区域分割为沿角度-距离向的均匀网格,并依据慢速目标与地固杂波的动力学特性差异设计自适应滤波参数模块;之后,基于概率假设密度滤波器对多普勒盲区内的网格数据进行统一的滤波处理;最后,利用聚类方法从滤波结果中提取感兴趣目标的信息,实现对慢速目标的检测跟踪。在包含多个慢速目标、环境噪声、面杂波及地固点杂波的典型低空监视场景下,结合实测背景杂波数据的实验证明了所提算法对多个低空慢速目标跟踪的有效性、稳健性及性能优势。
以旋翼无人机为代表的低空目标可采用慢速巡航模式,使自身回波落于雷达多普勒盲区内,以躲避雷达检测跟踪。此外,低空环境中存在的复杂地固杂波,更进一步加剧了雷达对慢速目标的检测跟踪任务难度。为解决上述问题,该文基于随机有限集框架,提出一种基于低空监视雷达的慢速目标跟踪方法。首先基于贝叶斯占用滤波思想,将雷达监视区域分割为沿角度-距离向的均匀网格,并依据慢速目标与地固杂波的动力学特性差异设计自适应滤波参数模块;之后,基于概率假设密度滤波器对多普勒盲区内的网格数据进行统一的滤波处理;最后,利用聚类方法从滤波结果中提取感兴趣目标的信息,实现对慢速目标的检测跟踪。在包含多个慢速目标、环境噪声、面杂波及地固点杂波的典型低空监视场景下,结合实测背景杂波数据的实验证明了所提算法对多个低空慢速目标跟踪的有效性、稳健性及性能优势。
状态: , 更新:
针对无人机集群对组网雷达实施航迹欺骗过程中因平台故障、损毁等导致生成虚假航迹中断的问题,提出面向航迹欺骗的无人机集群任务分配与飞行路径联合博弈优化算法。首先,基于去中心化的集群协作机制,构建针对组网雷达的无人机集群航迹欺骗合作博弈模型。在此基础上,根据组网雷达同源检验准则,以最大化无人机集群航迹欺骗博弈效用函数为优化目标,以满足集群动力学性能与任务分配限制为约束条件,建立无人机集群航迹欺骗博弈优化模型,并通过严格势博弈理论证明纳什均衡解的存在性与收敛性。针对上述非凸、非线性混合整数优化问题,采用基于分布式联盟博弈和遗传算法的迭代算法进行求解。仿真结果表明,与现有算法相比,所提算法能够在平台故障、损毁等情况下,对无人机集群欺骗干扰任务和飞行路径进行联合重规划,提升针对组网雷达生成虚假航迹的连续性和航迹欺骗效果。
针对无人机集群对组网雷达实施航迹欺骗过程中因平台故障、损毁等导致生成虚假航迹中断的问题,提出面向航迹欺骗的无人机集群任务分配与飞行路径联合博弈优化算法。首先,基于去中心化的集群协作机制,构建针对组网雷达的无人机集群航迹欺骗合作博弈模型。在此基础上,根据组网雷达同源检验准则,以最大化无人机集群航迹欺骗博弈效用函数为优化目标,以满足集群动力学性能与任务分配限制为约束条件,建立无人机集群航迹欺骗博弈优化模型,并通过严格势博弈理论证明纳什均衡解的存在性与收敛性。针对上述非凸、非线性混合整数优化问题,采用基于分布式联盟博弈和遗传算法的迭代算法进行求解。仿真结果表明,与现有算法相比,所提算法能够在平台故障、损毁等情况下,对无人机集群欺骗干扰任务和飞行路径进行联合重规划,提升针对组网雷达生成虚假航迹的连续性和航迹欺骗效果。
状态: , 更新:
合理利用SAR对抗样本可以使得特定目标在智能探测技术下实现遥感隐身,从而避免被敌方探测或识别。数字域的SAR对抗方法仅在图像域进行攻击,缺乏物理可实现性,现有物理域对抗方法通过在目标周围布置角反射器、超表面,借助电磁计算模拟对抗样本,但由于散射估计精度低,实际保护效能受限。为解决上述问题,该文将SAR有源干扰技术与对抗攻击方法相结合,提出了基于有源干扰机的SAR智能识别对抗方法,在信号域扰动目标回波信号以生成对抗样本。首先,选择基于余弦幅度加权的多相位分段调制干扰技术,通过扰动分量的设计,实现对抗扰动信号的参数化控制;然后,基于SAR成像链路,将有源干扰机生成的对抗扰动信号与目标的回波信号融合,经成像处理得到具有物理意义的SAR对抗样本;最后,引入差分进化算法,动态调整多相位分段调制干扰的能量分布与空间覆盖范围等参数,进而优化SAR对抗样本,在干扰强度较小的情况下取得最佳攻击成功率。实验结果表明,所提方法在MSTAR数据集上实现平均90.88%的攻击成功率,并对5种SAR ATR模型具有较强的可转移性,其中最高可达75.57%。该方法实现了更具物理可实现性的对抗样本生成,为遥感探测中特定目标的安全防护开辟新的解决思路,并为真实场景下有源干扰信号的应用提供智能化指导。
合理利用SAR对抗样本可以使得特定目标在智能探测技术下实现遥感隐身,从而避免被敌方探测或识别。数字域的SAR对抗方法仅在图像域进行攻击,缺乏物理可实现性,现有物理域对抗方法通过在目标周围布置角反射器、超表面,借助电磁计算模拟对抗样本,但由于散射估计精度低,实际保护效能受限。为解决上述问题,该文将SAR有源干扰技术与对抗攻击方法相结合,提出了基于有源干扰机的SAR智能识别对抗方法,在信号域扰动目标回波信号以生成对抗样本。首先,选择基于余弦幅度加权的多相位分段调制干扰技术,通过扰动分量的设计,实现对抗扰动信号的参数化控制;然后,基于SAR成像链路,将有源干扰机生成的对抗扰动信号与目标的回波信号融合,经成像处理得到具有物理意义的SAR对抗样本;最后,引入差分进化算法,动态调整多相位分段调制干扰的能量分布与空间覆盖范围等参数,进而优化SAR对抗样本,在干扰强度较小的情况下取得最佳攻击成功率。实验结果表明,所提方法在MSTAR数据集上实现平均90.88%的攻击成功率,并对5种SAR ATR模型具有较强的可转移性,其中最高可达75.57%。该方法实现了更具物理可实现性的对抗样本生成,为遥感探测中特定目标的安全防护开辟新的解决思路,并为真实场景下有源干扰信号的应用提供智能化指导。
状态: , 更新:
盐湖蕴藏丰富的钾锂矿产资源,开采方法为盐田析盐法:盐湖卤水依次转入钠盐田和钾盐田,分别析出钠、钾盐。盐田类型判别是预估盐矿产量、确保高效开采的关键。不同类型的盐田在析盐速度上存在差异,导致在多时相极化合成孔径雷达(SAR)数据中散射强度变化程度不同,因此该文提出了基于多时相极化SAR的盐田区域分类方法。首先,为解决长时间周期内盐田散射特性变化难以准确表征的问题,该文提出了一个新的多时相极化特征,即主散射时间熵。从极化协方差矩阵中提取目标主散射机制,基于主散射机制计算任意两时间极化SAR图像之间时间相关性并构建时间相关矩阵,通过对角化操作从时间相关矩阵中获取地物在时间序列中主要的变化方向和强度,并借鉴熵的概念衡量变化强度情况,对地物的累积变化进行准确表征。其次,该文证明主散射时间熵服从高斯分布,据此提出了基于Chernoff距离的分类器,该分类器利用Chernoff距离比较超像素内主散射时间熵概率分布的相似性来实现分类。该方法在察尔汗盐湖和死海盐湖哨兵1号数据集上分别取得了84.76%和86.13%准确率。相比于现有的时序极化SAR方法,精度提升了10%,分类结果的空间一致性和噪声鲁棒性等方面也优于其他方法。
盐湖蕴藏丰富的钾锂矿产资源,开采方法为盐田析盐法:盐湖卤水依次转入钠盐田和钾盐田,分别析出钠、钾盐。盐田类型判别是预估盐矿产量、确保高效开采的关键。不同类型的盐田在析盐速度上存在差异,导致在多时相极化合成孔径雷达(SAR)数据中散射强度变化程度不同,因此该文提出了基于多时相极化SAR的盐田区域分类方法。首先,为解决长时间周期内盐田散射特性变化难以准确表征的问题,该文提出了一个新的多时相极化特征,即主散射时间熵。从极化协方差矩阵中提取目标主散射机制,基于主散射机制计算任意两时间极化SAR图像之间时间相关性并构建时间相关矩阵,通过对角化操作从时间相关矩阵中获取地物在时间序列中主要的变化方向和强度,并借鉴熵的概念衡量变化强度情况,对地物的累积变化进行准确表征。其次,该文证明主散射时间熵服从高斯分布,据此提出了基于Chernoff距离的分类器,该分类器利用Chernoff距离比较超像素内主散射时间熵概率分布的相似性来实现分类。该方法在察尔汗盐湖和死海盐湖哨兵1号数据集上分别取得了84.76%和86.13%准确率。相比于现有的时序极化SAR方法,精度提升了10%,分类结果的空间一致性和噪声鲁棒性等方面也优于其他方法。
状态: , 更新:
近年来,受生物感知机制启发的仿生超分辨技术已成为突破雷达分辨极限的重要研究方向。基于蝙蝠听觉的基带谱相关及变换(BSCT)模型为传统雷达分辨力提升提供了新思路,然而其存在多目标适应能力不足且无法利用极化信息的固有缺陷。针对上述问题,该文提出一种面向机械旋转变极化雷达(MRPR)的极化增强型仿生超分辨模型:极化基带谱相关及变换(P-BSCT)。主要贡献包括:一是将蝙蝠BSCT模型与MRPR结合,使之可以利用极化信息并进行极化测量;二是提出改进的信号处理方法,突破原BSCT对两目标、静态场景的限制,有效适用于多目标及运动目标场景,且分辨效果不受信号调制形式影响。仿真实验表明,在理想条件下,P-BSCT相较原BSCT模型带来约15 dB的分辨力提升;对于运动目标、极化散射特性相同的目标以及非线性调频信号等特殊场景,P-BSCT的分辨性能基本不受影响,具有较强的鲁棒性。
近年来,受生物感知机制启发的仿生超分辨技术已成为突破雷达分辨极限的重要研究方向。基于蝙蝠听觉的基带谱相关及变换(BSCT)模型为传统雷达分辨力提升提供了新思路,然而其存在多目标适应能力不足且无法利用极化信息的固有缺陷。针对上述问题,该文提出一种面向机械旋转变极化雷达(MRPR)的极化增强型仿生超分辨模型:极化基带谱相关及变换(P-BSCT)。主要贡献包括:一是将蝙蝠BSCT模型与MRPR结合,使之可以利用极化信息并进行极化测量;二是提出改进的信号处理方法,突破原BSCT对两目标、静态场景的限制,有效适用于多目标及运动目标场景,且分辨效果不受信号调制形式影响。仿真实验表明,在理想条件下,P-BSCT相较原BSCT模型带来约15 dB的分辨力提升;对于运动目标、极化散射特性相同的目标以及非线性调频信号等特殊场景,P-BSCT的分辨性能基本不受影响,具有较强的鲁棒性。
状态: , 更新:
单幅合成孔径雷达(SAR)影像仅能获取二维平面信息,传统多时相干涉SAR (InSAR)技术难以解决在城区表现尤为突出的叠掩问题。层析SAR (TomoSAR)技术的出现为获取三维信息提供了契机,同时也为解决叠掩问题给出了可行性方案。该技术依赖于对目标场景的多次重复观测,通过在高度向合成孔径提供第三维分辨能力。星载TomoSAR早期数据来源主要为TerraSAR-X, COSMO-SkyMed等国外卫星,这在一定程度上制约了国内TomoSAR技术的发展。近些年随着国内商业SAR卫星(如涪城一号、宏图一号等)的发射,丰富了数据获取来源,但目前已有的基于国产商业SAR卫星数据的城区建构筑物层析三维反演研究仍然较少。为了验证国产商业SAR卫星数据在城区层析三维参数反演方面的可用性以及在已有层析成像方法上的有效性,该文构建了城区TomoSAR三维反演框架,并利用长沙天仪空间科技研究院有限公司涪城一号和航天宏图信息技术股份有限公司宏图一号SAR卫星数据开展了城市建构筑物三维反演研究。实验结果验证了上述两个卫星系统的层析应用潜力,为后续深入研究和应用提供了先导性技术支撑。
单幅合成孔径雷达(SAR)影像仅能获取二维平面信息,传统多时相干涉SAR (InSAR)技术难以解决在城区表现尤为突出的叠掩问题。层析SAR (TomoSAR)技术的出现为获取三维信息提供了契机,同时也为解决叠掩问题给出了可行性方案。该技术依赖于对目标场景的多次重复观测,通过在高度向合成孔径提供第三维分辨能力。星载TomoSAR早期数据来源主要为TerraSAR-X, COSMO-SkyMed等国外卫星,这在一定程度上制约了国内TomoSAR技术的发展。近些年随着国内商业SAR卫星(如涪城一号、宏图一号等)的发射,丰富了数据获取来源,但目前已有的基于国产商业SAR卫星数据的城区建构筑物层析三维反演研究仍然较少。为了验证国产商业SAR卫星数据在城区层析三维参数反演方面的可用性以及在已有层析成像方法上的有效性,该文构建了城区TomoSAR三维反演框架,并利用长沙天仪空间科技研究院有限公司涪城一号和航天宏图信息技术股份有限公司宏图一号SAR卫星数据开展了城市建构筑物三维反演研究。实验结果验证了上述两个卫星系统的层析应用潜力,为后续深入研究和应用提供了先导性技术支撑。
状态: , 更新:
低副瓣特性的波形是保证雷达基本探测性能的基础,设计具有距离、速度一维或二维低副瓣特性的波形是雷达领域的一个重要问题。针对相干脉冲串的速度维副瓣抑制问题,该文提出了一种变脉宽脉冲串与接收失配滤波协同设计方法。该方法利用正值、对称窗函数直接构造脉冲宽度序列和接收端加权序列,可将窗函数幅度谱的低副瓣和3 dB主瓣展宽特性转化为相干脉冲串接收失配滤波输出的特性。理论分析表明,相比单纯用窗函数作接收端失配加权,这种发射信号变脉宽结合接收端失配加权的方法具有更小的失配信噪比损失。文中仿真分析了不同窗函数和最小脉宽约束对信噪比损失的影响和强目标干扰下的弱目标检测性能,验证了所提收发协同设计方法的优点。
低副瓣特性的波形是保证雷达基本探测性能的基础,设计具有距离、速度一维或二维低副瓣特性的波形是雷达领域的一个重要问题。针对相干脉冲串的速度维副瓣抑制问题,该文提出了一种变脉宽脉冲串与接收失配滤波协同设计方法。该方法利用正值、对称窗函数直接构造脉冲宽度序列和接收端加权序列,可将窗函数幅度谱的低副瓣和3 dB主瓣展宽特性转化为相干脉冲串接收失配滤波输出的特性。理论分析表明,相比单纯用窗函数作接收端失配加权,这种发射信号变脉宽结合接收端失配加权的方法具有更小的失配信噪比损失。文中仿真分析了不同窗函数和最小脉宽约束对信噪比损失的影响和强目标干扰下的弱目标检测性能,验证了所提收发协同设计方法的优点。
作者中心
专家审稿
责编办公
编辑办公
摘要
5272KB
微信 | 公众平台 