2020年 9卷 第5期
合成孔径雷达(SAR)是一种全天候、全天时、具备高分辨率的成像设备,被广泛应用于对敌侦察,为战场决策提供及时可靠的情报支持。如何压制和扰乱SAR设备的成像侦察,实现对高价值目标和要地的有效防护,已成为当前电子对抗领域的研究热难点之一。该文探讨了SAR干扰的技术进展和发展趋势,首先详细梳理了SAR干扰技术的发展脉络,然后结合仿真实验对比分析了典型SAR干扰样式的优缺点,最后总结了现有SAR干扰技术存在的不足,并指出其未来发展趋势,可为专家学者提供一定的参考。 合成孔径雷达(SAR)是一种全天候、全天时、具备高分辨率的成像设备,被广泛应用于对敌侦察,为战场决策提供及时可靠的情报支持。如何压制和扰乱SAR设备的成像侦察,实现对高价值目标和要地的有效防护,已成为当前电子对抗领域的研究热难点之一。该文探讨了SAR干扰的技术进展和发展趋势,首先详细梳理了SAR干扰技术的发展脉络,然后结合仿真实验对比分析了典型SAR干扰样式的优缺点,最后总结了现有SAR干扰技术存在的不足,并指出其未来发展趋势,可为专家学者提供一定的参考。
当前,国内外逆合成孔径雷达(ISAR)系统均朝着高载频、大带宽、多极化、分布式、网络化的方向发展,并牵引ISAR成像技术的发展和进步。从ISAR图像的角度来看,ISAR成像的发展变化主要可归纳为精细化成像以提升成像质量和多维度成像以丰富成像信息两个方面。该文首先从雷达回波脉冲压缩、雷达系统失真校正、目标高速运动补偿、距离向自聚焦、平动补偿、转动补偿、图像重构、图像后处理等方面综述雷达精细化成像方法,然后从极化、多频带融合、多站多视角成像、三维成像等方面综述雷达成像维度的扩展,最后从成像建模、复杂场景精细成像、实时成像、成像评价与图像应用等4个方面进行展望分析。 当前,国内外逆合成孔径雷达(ISAR)系统均朝着高载频、大带宽、多极化、分布式、网络化的方向发展,并牵引ISAR成像技术的发展和进步。从ISAR图像的角度来看,ISAR成像的发展变化主要可归纳为精细化成像以提升成像质量和多维度成像以丰富成像信息两个方面。该文首先从雷达回波脉冲压缩、雷达系统失真校正、目标高速运动补偿、距离向自聚焦、平动补偿、转动补偿、图像重构、图像后处理等方面综述雷达精细化成像方法,然后从极化、多频带融合、多站多视角成像、三维成像等方面综述雷达成像维度的扩展,最后从成像建模、复杂场景精细成像、实时成像、成像评价与图像应用等4个方面进行展望分析。
飞鸟和无人机(UAVs)是典型的“低慢小”目标,具有低可观测性,对两者的有效监视和识别成为保障空中航路安全、城市安保等需求迫切需要解决的难题。飞鸟和无人机目标类型多、飞行高度低、机动性强、雷达散射截面积小,加之探测环境复杂,给目标探测带来极大困扰,已成为世界性难题。因此迫切需要研发“看得见(检测能力强)、辨得明(识别概率高)”的无人机、飞鸟等“低慢小”目标监视手段和技术,实现目标的精细化描述和识别。该文集中对近年来复杂场景下旋翼无人机和飞鸟目标检测与识别技术的研究进展进行了归纳总结,介绍了飞鸟和无人机探测的主要手段,从回波建模和微动特性认知、泛探模式下机动特征增强与提取、分布式多视角特征融合、运动轨迹差异、深度学习智能分类等方面给出了检测和识别的有效途径。最后,该文总结了现有研究存在的问题,对未来复杂场景下飞鸟和无人机目标检测与识别技术的发展进行了展望。
飞鸟和无人机(UAVs)是典型的“低慢小”目标,具有低可观测性,对两者的有效监视和识别成为保障空中航路安全、城市安保等需求迫切需要解决的难题。飞鸟和无人机目标类型多、飞行高度低、机动性强、雷达散射截面积小,加之探测环境复杂,给目标探测带来极大困扰,已成为世界性难题。因此迫切需要研发“看得见(检测能力强)、辨得明(识别概率高)”的无人机、飞鸟等“低慢小”目标监视手段和技术,实现目标的精细化描述和识别。该文集中对近年来复杂场景下旋翼无人机和飞鸟目标检测与识别技术的研究进展进行了归纳总结,介绍了飞鸟和无人机探测的主要手段,从回波建模和微动特性认知、泛探模式下机动特征增强与提取、分布式多视角特征融合、运动轨迹差异、深度学习智能分类等方面给出了检测和识别的有效途径。最后,该文总结了现有研究存在的问题,对未来复杂场景下飞鸟和无人机目标检测与识别技术的发展进行了展望。
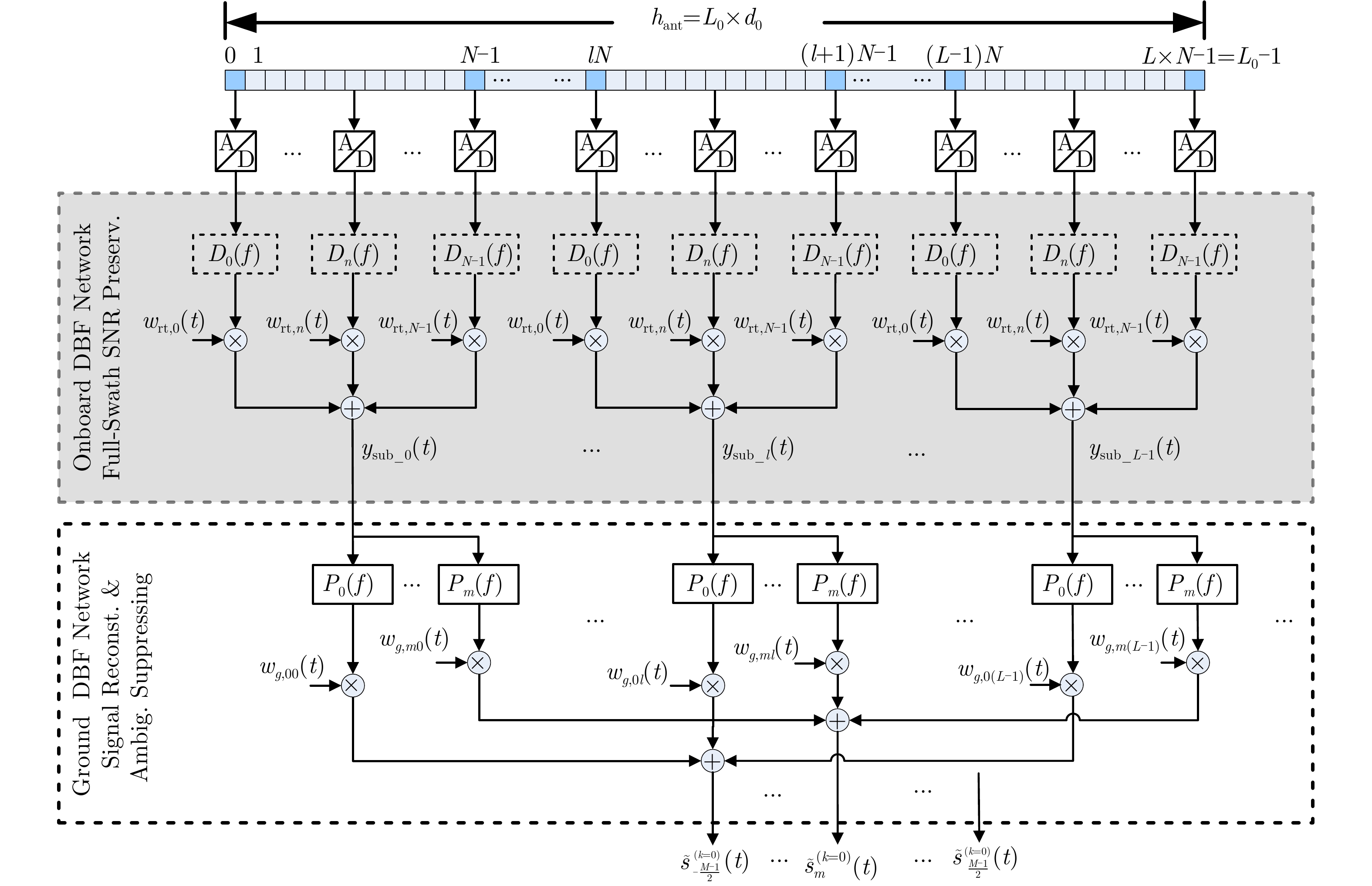
在采用多维波形编码(MWE)技术的新体制合成孔径雷达(SAR)系统中,利用俯仰向的数字波束形成(DBF)来实现多个发射波形重叠回波的可靠分离是一个关键问题。该文详细研究了星上实时波束控制与地面后置零陷控制相结合的混合俯仰向DBF分离方法的成像性能问题。 作为一种包括星地两级DBF网络的级联结构,其中的星上部分通过在划分的多个天线子孔径上实现实时主瓣波束指向控制,确保在整个测绘上足够的信号接收增益; 而后置自适应DBF网络主要完成零陷抑制的任务,以消除其它发射波形带来的距离向干扰,可自适应于地形高度起伏变化带来的视角变化。根据对发射波形时频结构先验信息的利用情况,提出了两种星上实时波束形成器的实现方式。对混合DBF方法下的成像信噪比和模糊度性能进行了理论建模与仿真实验评估。实验结果表明,混合DBF方法可以为优化图像模糊度和信噪比性能提供额外的设计自由度,并降低星上数据通道数目。与纯地面DBF网络相比,采用混合DBF网络可以在显著减少星上输出数据量的同时获得满意的性能,在给出的实例中,实现相近性能的条件下,相应的星上数据通道数从10个减少到6个。 在采用多维波形编码(MWE)技术的新体制合成孔径雷达(SAR)系统中,利用俯仰向的数字波束形成(DBF)来实现多个发射波形重叠回波的可靠分离是一个关键问题。该文详细研究了星上实时波束控制与地面后置零陷控制相结合的混合俯仰向DBF分离方法的成像性能问题。 作为一种包括星地两级DBF网络的级联结构,其中的星上部分通过在划分的多个天线子孔径上实现实时主瓣波束指向控制,确保在整个测绘上足够的信号接收增益; 而后置自适应DBF网络主要完成零陷抑制的任务,以消除其它发射波形带来的距离向干扰,可自适应于地形高度起伏变化带来的视角变化。根据对发射波形时频结构先验信息的利用情况,提出了两种星上实时波束形成器的实现方式。对混合DBF方法下的成像信噪比和模糊度性能进行了理论建模与仿真实验评估。实验结果表明,混合DBF方法可以为优化图像模糊度和信噪比性能提供额外的设计自由度,并降低星上数据通道数目。与纯地面DBF网络相比,采用混合DBF网络可以在显著减少星上输出数据量的同时获得满意的性能,在给出的实例中,实现相近性能的条件下,相应的星上数据通道数从10个减少到6个。
在中轨合成孔径雷达(MEO SAR)成像中,大弯曲轨道以及长合成孔径时间会导致信号产生严重的两维空变。常规方法分别在距离和方位两个方向处理空变,计算复杂度通常比较高。该文研究了大场景中的多普勒调频率的空间分布,并提出将数据变换到一种非正交非线性成像坐标系中进行成像,使中轨SAR信号在该坐标系中满足方位平移不变性,由于不需要对方位空变做额外处理,该成像方法的运算量显著降低。最后通过多普勒线性化处理可以进一步补偿高阶多普勒参数的影响,以实现场景边缘点更精确的聚焦,并校正由非线性坐标系变换引入的方位聚焦位置偏移。最后,在条带模式下仿真2 m分辨率的数据,可以验证所提出算法的有效性。 在中轨合成孔径雷达(MEO SAR)成像中,大弯曲轨道以及长合成孔径时间会导致信号产生严重的两维空变。常规方法分别在距离和方位两个方向处理空变,计算复杂度通常比较高。该文研究了大场景中的多普勒调频率的空间分布,并提出将数据变换到一种非正交非线性成像坐标系中进行成像,使中轨SAR信号在该坐标系中满足方位平移不变性,由于不需要对方位空变做额外处理,该成像方法的运算量显著降低。最后通过多普勒线性化处理可以进一步补偿高阶多普勒参数的影响,以实现场景边缘点更精确的聚焦,并校正由非线性坐标系变换引入的方位聚焦位置偏移。最后,在条带模式下仿真2 m分辨率的数据,可以验证所提出算法的有效性。
各极化通道独立处理和三维分步成像会忽视数据之间的关联性,造成散射中心的失配以及极化散射矩阵获取的不准确。鉴于此,该文提出一种基于稀疏重构的全极化联合多维重建方法。该方法通过设置联合稀疏约束对所有极化通道及所有维度进行联合,将全极化多维重建建模为多通道联合稀疏重构问题。通过数据插值对模型简化后,结合三维快速傅里叶变换、共轭梯度法和牛顿迭代法给出一种高效的模型求解方法,可以同时得到极化散射矩阵和目标三维信息。该文方法保证了不同极化通道、不同维度的稀疏支撑集一致,且充分利用了数据之间的关联性带来的额外信息。基于仿真数据和电磁计算数据的实验结果表明,该方法的性能不受目标类型影响,具有一定的抗噪性,能有效地获取目标的多维重建结果,得到的三维成像结果分辨率高且极化散射矩阵估计精度高。 各极化通道独立处理和三维分步成像会忽视数据之间的关联性,造成散射中心的失配以及极化散射矩阵获取的不准确。鉴于此,该文提出一种基于稀疏重构的全极化联合多维重建方法。该方法通过设置联合稀疏约束对所有极化通道及所有维度进行联合,将全极化多维重建建模为多通道联合稀疏重构问题。通过数据插值对模型简化后,结合三维快速傅里叶变换、共轭梯度法和牛顿迭代法给出一种高效的模型求解方法,可以同时得到极化散射矩阵和目标三维信息。该文方法保证了不同极化通道、不同维度的稀疏支撑集一致,且充分利用了数据之间的关联性带来的额外信息。基于仿真数据和电磁计算数据的实验结果表明,该方法的性能不受目标类型影响,具有一定的抗噪性,能有效地获取目标的多维重建结果,得到的三维成像结果分辨率高且极化散射矩阵估计精度高。
方位向多通道合成孔径雷达(SAR)可实现高分辨率宽测绘带成像,准确估计通道间相位误差是保障成像质量的关键。该文提出了基于误差反向传播训练优化的通道相位误差估计方法,该方法根据多通道SAR回波生成的物理过程,构建含有通道间相位误差待估计参数的观测矩阵,通过初始化的通道误差和初始化的目标散射系数参数生成初始化的SAR回波,并计算该回波与多通道SAR实测回波之间的误差,通过深度学习中常用的误差反向传播的方法,不断训练优化上述参数,最终获得通道间相位误差的估计值,同时也得到了对稀疏目标散射系数的估计。该方法基于误差反向传播方法,并将该方法与通道误差的形成原理相结合,在稀疏假设下同时完成了相位估计和成像,为多通道SAR误差估计提供了一种全新的思路。多通道SAR仿真数据验证了该文算法的有效性。 方位向多通道合成孔径雷达(SAR)可实现高分辨率宽测绘带成像,准确估计通道间相位误差是保障成像质量的关键。该文提出了基于误差反向传播训练优化的通道相位误差估计方法,该方法根据多通道SAR回波生成的物理过程,构建含有通道间相位误差待估计参数的观测矩阵,通过初始化的通道误差和初始化的目标散射系数参数生成初始化的SAR回波,并计算该回波与多通道SAR实测回波之间的误差,通过深度学习中常用的误差反向传播的方法,不断训练优化上述参数,最终获得通道间相位误差的估计值,同时也得到了对稀疏目标散射系数的估计。该方法基于误差反向传播方法,并将该方法与通道误差的形成原理相结合,在稀疏假设下同时完成了相位估计和成像,为多通道SAR误差估计提供了一种全新的思路。多通道SAR仿真数据验证了该文算法的有效性。
海陆分割是海岸线提取、近岸目标检测的一个基本步骤。传统的海陆分割算法分割准确度差,参数调节繁琐,难以满足实际应用要求。卷积神经网络能够高效地提取图像多个层次特征,广泛应用于图像分类任务,可作为海陆分割新的技术途径。其中双边网络(BiSeNet)能有效平衡分割精度和速度,在自然场景图像语义分割任务上取得了较好的表现。但对于SAR图像海陆分割任务,双边网络难以有效提取SAR图像的上下文语义信息和空间信息,分割效果较差。针对上述问题,该文根据SAR图像特点减少双边网络中空间路径的卷积层数,从而降低空间信息的损失,并选用ResNet18轻量化模型作为上下文路径骨干网络,减少过拟合现象并提供较广阔的特征感受野,同时提出边缘增强损失函数策略,提升模型分割性能。基于高分三号SAR图像数据的实验表明,所提方法可有效提升网络的预测精度和分割速率,其分割准确度和F1分数分别达到了0.9889和0.9915,对尺寸大小为1024×1024的SAR图像切片处理速率为12.7 frames/s,均优于当前主流的分割网络框架。此外,所提网络的规模较BiSeNet减少50%以上,并小于轻量级的U-Net架构,同时网络有较强的泛化性能,具有较高的实际应用价值。 海陆分割是海岸线提取、近岸目标检测的一个基本步骤。传统的海陆分割算法分割准确度差,参数调节繁琐,难以满足实际应用要求。卷积神经网络能够高效地提取图像多个层次特征,广泛应用于图像分类任务,可作为海陆分割新的技术途径。其中双边网络(BiSeNet)能有效平衡分割精度和速度,在自然场景图像语义分割任务上取得了较好的表现。但对于SAR图像海陆分割任务,双边网络难以有效提取SAR图像的上下文语义信息和空间信息,分割效果较差。针对上述问题,该文根据SAR图像特点减少双边网络中空间路径的卷积层数,从而降低空间信息的损失,并选用ResNet18轻量化模型作为上下文路径骨干网络,减少过拟合现象并提供较广阔的特征感受野,同时提出边缘增强损失函数策略,提升模型分割性能。基于高分三号SAR图像数据的实验表明,所提方法可有效提升网络的预测精度和分割速率,其分割准确度和F1分数分别达到了0.9889和0.9915,对尺寸大小为1024×1024的SAR图像切片处理速率为12.7 frames/s,均优于当前主流的分割网络框架。此外,所提网络的规模较BiSeNet减少50%以上,并小于轻量级的U-Net架构,同时网络有较强的泛化性能,具有较高的实际应用价值。
针对传统噪声卷积调制的合成孔径雷达(SAR)虚假信号方法存在距离向位置滞后、方位向压制范围不可控的缺陷,该文提出了一种改进的虚假信号生成方法。该方法首先对截获信号作快时间域移频调制,以控制掩护面的距离向位置;接着将其与经过了慢时间域滤波处理的噪声模板卷积,以控制掩护面积。理论分析与仿真结果表明,相比于传统噪声卷积调制,该文所提的方法可有效控制掩护面的距离向位置和面积,即使在较大侦察误差下仍能对局部场景实施掩护,提高了相同条件下的干扰能量利用率,对实际工程应用具有一定的参考价值。 针对传统噪声卷积调制的合成孔径雷达(SAR)虚假信号方法存在距离向位置滞后、方位向压制范围不可控的缺陷,该文提出了一种改进的虚假信号生成方法。该方法首先对截获信号作快时间域移频调制,以控制掩护面的距离向位置;接着将其与经过了慢时间域滤波处理的噪声模板卷积,以控制掩护面积。理论分析与仿真结果表明,相比于传统噪声卷积调制,该文所提的方法可有效控制掩护面的距离向位置和面积,即使在较大侦察误差下仍能对局部场景实施掩护,提高了相同条件下的干扰能量利用率,对实际工程应用具有一定的参考价值。
米波雷达具有很好的反隐身性能。多输入多输出(MIMO)雷达的波形分集具有高自由度特点,使MIMO雷达在检测和参数估计等方面具有更多优势,故米波MIMO雷达受到广泛研究。而测高是米波MIMO雷达最重要的问题之一。针对米波MIMO雷达测高问题,最大似然和广义多重信号分类方法是米波MIMO阵列雷达测高方法行之有效的算法,但其计算量大,工程中难以接受。该文提出一种基于块正交匹配追踪(BOMP)预处理的方法来降低计算量。首先对MIMO阵列接收数据稀疏化处理,然后通过数学操作将其变形至适合于BOMP算法的信号模型,然后利用粗栅格得到角度粗估计。并以此为初始值中心,取MIMO雷达波束宽度作为搜索范围。仿真结果表明该算法能有效降低搜索类测高算法的计算量。 米波雷达具有很好的反隐身性能。多输入多输出(MIMO)雷达的波形分集具有高自由度特点,使MIMO雷达在检测和参数估计等方面具有更多优势,故米波MIMO雷达受到广泛研究。而测高是米波MIMO雷达最重要的问题之一。针对米波MIMO雷达测高问题,最大似然和广义多重信号分类方法是米波MIMO阵列雷达测高方法行之有效的算法,但其计算量大,工程中难以接受。该文提出一种基于块正交匹配追踪(BOMP)预处理的方法来降低计算量。首先对MIMO阵列接收数据稀疏化处理,然后通过数学操作将其变形至适合于BOMP算法的信号模型,然后利用粗栅格得到角度粗估计。并以此为初始值中心,取MIMO雷达波束宽度作为搜索范围。仿真结果表明该算法能有效降低搜索类测高算法的计算量。
针对现有算法定位精度低,稳健性差的问题,该文基于误差校正的思想,改进了经典两步加权最小二乘(TSWLS)算法的步骤2,提出一种站址误差条件下基于到达时间差(TDOA)和到达频率差(FDOA)的高精度、稳健动目标无源定位算法。所提算法的步骤2对步骤1中引入的辅助变量进行泰勒展开以构建误差校正方程,避免了经典两步加权最小二乘算法中的矩阵缺秩问题和非线性运算,提高了算法的稳健性和定位精度。理论分析表明,在小噪声条件下该算法定位精度可达克拉美罗下界(CRLB)。仿真结果表明,在常见量级的站值误差及测量误差下,相比于现有算法,该文算法具有更强的稳健性和更优的抗噪性。
针对现有算法定位精度低,稳健性差的问题,该文基于误差校正的思想,改进了经典两步加权最小二乘(TSWLS)算法的步骤2,提出一种站址误差条件下基于到达时间差(TDOA)和到达频率差(FDOA)的高精度、稳健动目标无源定位算法。所提算法的步骤2对步骤1中引入的辅助变量进行泰勒展开以构建误差校正方程,避免了经典两步加权最小二乘算法中的矩阵缺秩问题和非线性运算,提高了算法的稳健性和定位精度。理论分析表明,在小噪声条件下该算法定位精度可达克拉美罗下界(CRLB)。仿真结果表明,在常见量级的站值误差及测量误差下,相比于现有算法,该文算法具有更强的稳健性和更优的抗噪性。
10 kHz量级甚低频电磁波信号具有较强的地物穿透能力,可用于地质勘探。由于其天线尺寸在10 km量级,其应用场合受到限制,研究基于适当尺寸高频雷达天线的甚低频电磁波信号产生方法具有重要意义。该文提出基于高频阵列天线产生甚低频信号的概念,利用阵列天线合成产生近光速远离运动雷达多普勒信号,实现信号频率的大幅降低。给出了发射波形、交错阵列设计和阵列参数选择方法。将周期脉冲串信号作为辐射单元信号,增大合成信号脉宽。利用阵列产生的脉宽展宽量填补脉冲信号的休止期,在目标区合成时间连续的甚低频信号。采用峰值旁瓣比(PSLR)、积分旁瓣比(ISLR)、阵列发射信号与合成信号的频谱对比评价合成低频信号的性能和发射信号的能量利用率。该文仿真了百米量级阵列100 MHz辐射单元信号在目标区合成10 kHz甚低频信号的情况:9行阵列构成交错阵列、辐射单元信号脉宽设置为0.115 μs时,合成信号频谱的峰值旁瓣比和积分旁瓣比分别为–13.34 dB和–9.44 dB, 10 kHz低频信号在合成信号中的能量占比为89.79%。该文分析了辐射单元间距误差、辐射单元信号时间、相位与幅度误差以及目标偏离预定位置的影响。仿真结果表明了该文方法的有效性。 10 kHz量级甚低频电磁波信号具有较强的地物穿透能力,可用于地质勘探。由于其天线尺寸在10 km量级,其应用场合受到限制,研究基于适当尺寸高频雷达天线的甚低频电磁波信号产生方法具有重要意义。该文提出基于高频阵列天线产生甚低频信号的概念,利用阵列天线合成产生近光速远离运动雷达多普勒信号,实现信号频率的大幅降低。给出了发射波形、交错阵列设计和阵列参数选择方法。将周期脉冲串信号作为辐射单元信号,增大合成信号脉宽。利用阵列产生的脉宽展宽量填补脉冲信号的休止期,在目标区合成时间连续的甚低频信号。采用峰值旁瓣比(PSLR)、积分旁瓣比(ISLR)、阵列发射信号与合成信号的频谱对比评价合成低频信号的性能和发射信号的能量利用率。该文仿真了百米量级阵列100 MHz辐射单元信号在目标区合成10 kHz甚低频信号的情况:9行阵列构成交错阵列、辐射单元信号脉宽设置为0.115 μs时,合成信号频谱的峰值旁瓣比和积分旁瓣比分别为–13.34 dB和–9.44 dB, 10 kHz低频信号在合成信号中的能量占比为89.79%。该文分析了辐射单元间距误差、辐射单元信号时间、相位与幅度误差以及目标偏离预定位置的影响。仿真结果表明了该文方法的有效性。