2022 Vol. 11, No. 6
2022, 11(6): 921-942.
One remarkable trend in applying synthetic aperture radar technology is the automatic interpretation of Synthetic Aperture Radar (SAR) images. The electromagnetic scattering characteristics have a robust correlation with the target structure, which provides key support for SAR image interpretation. Therefore, elucidating how to extract accurate electromagnetic characteristics and how to use these electromagnetic characteristics to retrieve target characteristics has been widely valued recently. This study discusses the research accomplishments, summarizes the key elements and ideas of electromagnetic characteristic extraction and electromagnetic-characteristic-based target recognition, and details the extension applications of the electromagnetic scattering mechanism in imaging and recognition. Finally, the future research direction of electromagnetic scattering characteristic extraction and application was proposed.
One remarkable trend in applying synthetic aperture radar technology is the automatic interpretation of Synthetic Aperture Radar (SAR) images. The electromagnetic scattering characteristics have a robust correlation with the target structure, which provides key support for SAR image interpretation. Therefore, elucidating how to extract accurate electromagnetic characteristics and how to use these electromagnetic characteristics to retrieve target characteristics has been widely valued recently. This study discusses the research accomplishments, summarizes the key elements and ideas of electromagnetic characteristic extraction and electromagnetic-characteristic-based target recognition, and details the extension applications of the electromagnetic scattering mechanism in imaging and recognition. Finally, the future research direction of electromagnetic scattering characteristic extraction and application was proposed.
2022, 11(6): 943-973.
The missile-borne SAR may create high-resolution two-dimensional images of the observation area to gather detailed geomorphological information and information on the size and shape of the target, thereby helping to choose the attack place and enhancing assault precision and effectiveness. Compared with conventional airborne and satellite-based SAR imaging systems, missile-borne SAR brings new problems to radar imaging technology due to its characteristics of long-range detection, large maneuver curve raid, and multiplatform cooperative operations. The missile attack stage is in two- or three-dimensional accelerated high-forward squint imaging mode. The flight trajectory differs from the general SAR imaging mode, resulting in the severe coupling of distance orientation and deteriorating imaging quality. The ballistic SAR will operate in a forward-looking mode during the attack flight stage, which will blur the images and reduce their clarity. The missile beam antenna will also be pointing directly toward the target area. With these issues in mind, this paper introduces the key technologies and development status of ballistic SAR imaging in terms of curved-track large oblique imaging, forward-looking imaging, and cooperative imaging based on military requirements and anticipates the future development trend of this technology.
The missile-borne SAR may create high-resolution two-dimensional images of the observation area to gather detailed geomorphological information and information on the size and shape of the target, thereby helping to choose the attack place and enhancing assault precision and effectiveness. Compared with conventional airborne and satellite-based SAR imaging systems, missile-borne SAR brings new problems to radar imaging technology due to its characteristics of long-range detection, large maneuver curve raid, and multiplatform cooperative operations. The missile attack stage is in two- or three-dimensional accelerated high-forward squint imaging mode. The flight trajectory differs from the general SAR imaging mode, resulting in the severe coupling of distance orientation and deteriorating imaging quality. The ballistic SAR will operate in a forward-looking mode during the attack flight stage, which will blur the images and reduce their clarity. The missile beam antenna will also be pointing directly toward the target area. With these issues in mind, this paper introduces the key technologies and development status of ballistic SAR imaging in terms of curved-track large oblique imaging, forward-looking imaging, and cooperative imaging based on military requirements and anticipates the future development trend of this technology.
2022, 11(6): 974-1002.
As the electromagnetic spectrum becomes a key operational domain in modern warfare, radars will face a more complex, dexterous, and smarter electromagnetic interference environment in future military operations. Cognitive Intelligent Radar (CIR) has become one of the key development directions in the field of radar technology because it has the capabilities of active environmental perception, arbitrary transmit and receive design, intelligent signal processing, and resource scheduling, therefore, can adapt to the complex and changeable battlefield electromagnetic confrontation environment. In this study, the CIR is decomposed into four functional modules: cognitive transmitting, cognitive receiving, intelligent signal processing, and intelligent resource scheduling. Then, the antijamming principle of each link (i.e., interference perception, transmit design, receive design, signal processing, and resource scheduling) of CIR is elucidated. Finally, we summarize the representative literature in recent years and analyze the technological development trend in this field to provide the necessary reference and basis for future technological research.
As the electromagnetic spectrum becomes a key operational domain in modern warfare, radars will face a more complex, dexterous, and smarter electromagnetic interference environment in future military operations. Cognitive Intelligent Radar (CIR) has become one of the key development directions in the field of radar technology because it has the capabilities of active environmental perception, arbitrary transmit and receive design, intelligent signal processing, and resource scheduling, therefore, can adapt to the complex and changeable battlefield electromagnetic confrontation environment. In this study, the CIR is decomposed into four functional modules: cognitive transmitting, cognitive receiving, intelligent signal processing, and intelligent resource scheduling. Then, the antijamming principle of each link (i.e., interference perception, transmit design, receive design, signal processing, and resource scheduling) of CIR is elucidated. Finally, we summarize the representative literature in recent years and analyze the technological development trend in this field to provide the necessary reference and basis for future technological research.
2022, 11(6): 1003-1019.
Digital coding metasurfaces are an important research branch of metamaterials and metasurfaces. The digital coding method replaces the equivalent medium theory to characterize metasurfaces, which not only simplifies the design process of metasurfaces but also builds a bridge between digital information and metasurface physics. The development of digital coding metasurfaces is systematically summarized in this review, and latest research progress of digital coding metasurfaces toward programmable and smart ElectroMagnetic (EM) manipulations is highlighted. First, the basic concept of digital coding metasurfaces and corresponding research in information theory are thoroughly explained. Next, the working principle, realization method, and different research directions of programmable metasurfaces are detailed, including radiation-type programmable metasurfaces, multidimensional programmable metasurfaces, time-domain digital coding metasurfaces, and new wireless communication systems. The recent research on smart metasurfaces is then introduced, and their capabilities of environment sensing and adaptive EM manipulation are demonstrated. Finally, the future development and prospects of metasurfaces are also discussed.
Digital coding metasurfaces are an important research branch of metamaterials and metasurfaces. The digital coding method replaces the equivalent medium theory to characterize metasurfaces, which not only simplifies the design process of metasurfaces but also builds a bridge between digital information and metasurface physics. The development of digital coding metasurfaces is systematically summarized in this review, and latest research progress of digital coding metasurfaces toward programmable and smart ElectroMagnetic (EM) manipulations is highlighted. First, the basic concept of digital coding metasurfaces and corresponding research in information theory are thoroughly explained. Next, the working principle, realization method, and different research directions of programmable metasurfaces are detailed, including radiation-type programmable metasurfaces, multidimensional programmable metasurfaces, time-domain digital coding metasurfaces, and new wireless communication systems. The recent research on smart metasurfaces is then introduced, and their capabilities of environment sensing and adaptive EM manipulation are demonstrated. Finally, the future development and prospects of metasurfaces are also discussed.
2022, 11(6): 1020-1047.
In the gradually becoming information-based and intelligent modern warfare, Radar Automatic Target Recognition (RATR) technology plays an increasingly important role in military applications, such as national security defense and strategic early warning. The High-Resolution Range Profile (HRRP) reflects the distribution of target scatterers along the radar line of sight and contains a target’s rich structural information, thus being valuable for target recognition and having become a research hotspot in the field of RATR. Parametric statistical modeling aims to construct a parametric mathematical model to characterize the distribution of observed data. It is an important way to estimate the data probability distribution and mine the hidden information of data. Radar HRRP target recognition based on a parametric statistical model directly uses the estimated probability distribution for statistical recognition or inputs the extracted information hidden in data into the classifier for target recognition. The parametric statistical model exhibits advantages in prior knowledge integration, flexible expansion, parameter uncertainty evaluation, and automatic order determination combined with Bayesian theory; therefore, the overall performance of the HRRP recognition method based on such a model is better than that of other methods. Therefore, parametric statistical modeling is currently the key research direction for radar HRRP recognition. This paper summarizes the radar HRRP target recognition methods of the last 15 years from the two aspects of shallow statistical modeling and deep statistical modeling, analyzes the characteristics and problems of these methods, and forecasts the development direction of radar target recognition based on HRRP parametric statistical modeling.
In the gradually becoming information-based and intelligent modern warfare, Radar Automatic Target Recognition (RATR) technology plays an increasingly important role in military applications, such as national security defense and strategic early warning. The High-Resolution Range Profile (HRRP) reflects the distribution of target scatterers along the radar line of sight and contains a target’s rich structural information, thus being valuable for target recognition and having become a research hotspot in the field of RATR. Parametric statistical modeling aims to construct a parametric mathematical model to characterize the distribution of observed data. It is an important way to estimate the data probability distribution and mine the hidden information of data. Radar HRRP target recognition based on a parametric statistical model directly uses the estimated probability distribution for statistical recognition or inputs the extracted information hidden in data into the classifier for target recognition. The parametric statistical model exhibits advantages in prior knowledge integration, flexible expansion, parameter uncertainty evaluation, and automatic order determination combined with Bayesian theory; therefore, the overall performance of the HRRP recognition method based on such a model is better than that of other methods. Therefore, parametric statistical modeling is currently the key research direction for radar HRRP recognition. This paper summarizes the radar HRRP target recognition methods of the last 15 years from the two aspects of shallow statistical modeling and deep statistical modeling, analyzes the characteristics and problems of these methods, and forecasts the development direction of radar target recognition based on HRRP parametric statistical modeling.
2022, 11(6): 1048-1060.
To alleviate the difficulty in monitoring a moving target under a low signal-to-clutter-noise ratio, this paper proposes a moving target monitoring method with high frame-rate spaceborne Synthetic Aperture Radar (SAR) images. First, based on the detection mechanism, current spaceborne SAR moving target detection methods are divided into three categories, and a comparative analysis is performed. Second, the acquisition method of a high-frame-rate SAR image sequence is analyzed based on the staring observation mode. Then, the moving target detection is equated to one-dimensional transient weakly perturbed signal detection with unknown scale and arrival time. Next, the sinc-function form of moving target perturbation between high-frame-frequency SAR images, slowly changing background clutter, and irregular fast-changing state of system noise are analyzed theoretically. To separate the target, clutter, and noise, the deep correlation of the moving target in high-dimensional space is realized based on the kernel function mechanism. Finally, the effectiveness of the proposed method is verified by simulation experiments and real SAR data, and under a low signal-to-clutter-noise ratio, the detection performance of the proposed method is better than the traditional method of constant false alarm rate.
To alleviate the difficulty in monitoring a moving target under a low signal-to-clutter-noise ratio, this paper proposes a moving target monitoring method with high frame-rate spaceborne Synthetic Aperture Radar (SAR) images. First, based on the detection mechanism, current spaceborne SAR moving target detection methods are divided into three categories, and a comparative analysis is performed. Second, the acquisition method of a high-frame-rate SAR image sequence is analyzed based on the staring observation mode. Then, the moving target detection is equated to one-dimensional transient weakly perturbed signal detection with unknown scale and arrival time. Next, the sinc-function form of moving target perturbation between high-frame-frequency SAR images, slowly changing background clutter, and irregular fast-changing state of system noise are analyzed theoretically. To separate the target, clutter, and noise, the deep correlation of the moving target in high-dimensional space is realized based on the kernel function mechanism. Finally, the effectiveness of the proposed method is verified by simulation experiments and real SAR data, and under a low signal-to-clutter-noise ratio, the detection performance of the proposed method is better than the traditional method of constant false alarm rate.
2022, 11(6): 1061-1080.
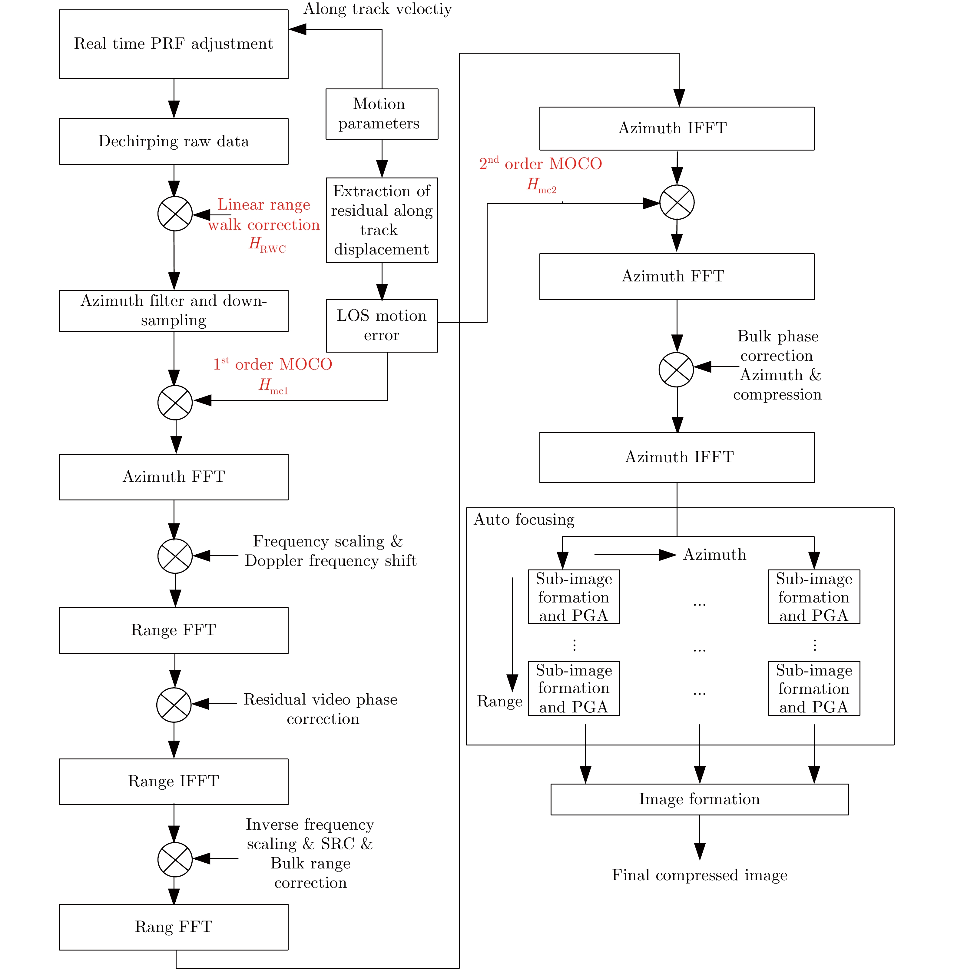
The multirotor Unmanned Aerial Vehicle (UAV) has the advantages of small size, light weight, and low cost. However, imaging signal processing is complicated due to the extremely unstable flight path. Real-time adjustment of pulse repetition frequency based on inertial navigation data can compensate for the along-track displacement error in advance, but the residual error cannot be ignored for highly squinted high-band Synthetic Aperture Radar (SAR). Therefore, the residual along-track displacement error is extracted based on the difference between the measured displacement value and the ideal one, and then the Line-of-Sight (LOS) motion error of the squint imaging geometry is modified. The traditional first-order and second-order LOS error compensation factors are improved, and the tolerance of the amplitude and frequency of the sinusoidal displacement error of a multirotor UAV is analyzed based on paired echo theory. Simulation and flight experiments verify that the proposed method can reduce the LOS motion error by an order of magnitude in large squint imaging and significantly improve the imaging performance of the squinted SAR of a multirotor UAV.
The multirotor Unmanned Aerial Vehicle (UAV) has the advantages of small size, light weight, and low cost. However, imaging signal processing is complicated due to the extremely unstable flight path. Real-time adjustment of pulse repetition frequency based on inertial navigation data can compensate for the along-track displacement error in advance, but the residual error cannot be ignored for highly squinted high-band Synthetic Aperture Radar (SAR). Therefore, the residual along-track displacement error is extracted based on the difference between the measured displacement value and the ideal one, and then the Line-of-Sight (LOS) motion error of the squint imaging geometry is modified. The traditional first-order and second-order LOS error compensation factors are improved, and the tolerance of the amplitude and frequency of the sinusoidal displacement error of a multirotor UAV is analyzed based on paired echo theory. Simulation and flight experiments verify that the proposed method can reduce the LOS motion error by an order of magnitude in large squint imaging and significantly improve the imaging performance of the squinted SAR of a multirotor UAV.
2022, 11(6): 1081-1097.
Synthetic Aperture Radar (SAR) image registration has recently been one of the most challenging tasks because of speckle noise, geometric distortion and nonlinear radiation differences between SAR images. The repeatability of keypoints and the effectiveness of feature descriptors directly affect the registration accuracy of feature-based methods. In this paper, we propose a novel Feature Intersection-based (FI) keypoint detector, which contains three parallel detectors, i.e., a Phase Congruency (PC) detector, horizontal/vertical oriented gradient detectors, and a Local Coefficient of Variation (LCoV) detector. The proposed FI detector can effectively extract keypoints with high repeatabilityand greatly reduce the number of false keypoints, thus greatly reducing the computational cost of feature description and matching. We further propose the Siamese Cross Stage Partial Network (Sim-CSPNet) to rapidly extract feature descriptors containing deep and shallow features, which can obtain more correct matching point pairs than traditional synthetic shallow descriptors. Through the registration experiments on multiple sets of SAR images, the proposed method is verified to have better registration results than the three existing methods.
Synthetic Aperture Radar (SAR) image registration has recently been one of the most challenging tasks because of speckle noise, geometric distortion and nonlinear radiation differences between SAR images. The repeatability of keypoints and the effectiveness of feature descriptors directly affect the registration accuracy of feature-based methods. In this paper, we propose a novel Feature Intersection-based (FI) keypoint detector, which contains three parallel detectors, i.e., a Phase Congruency (PC) detector, horizontal/vertical oriented gradient detectors, and a Local Coefficient of Variation (LCoV) detector. The proposed FI detector can effectively extract keypoints with high repeatabilityand greatly reduce the number of false keypoints, thus greatly reducing the computational cost of feature description and matching. We further propose the Siamese Cross Stage Partial Network (Sim-CSPNet) to rapidly extract feature descriptors containing deep and shallow features, which can obtain more correct matching point pairs than traditional synthetic shallow descriptors. Through the registration experiments on multiple sets of SAR images, the proposed method is verified to have better registration results than the three existing methods.
2022, 11(6): 1098-1109.
The radar echo signal may experience substantial two-dimensional spatial variance due to the nonlinear Synthetic Aperture Radar (SAR) trajectory. The traditional frequency-domain imaging algorithms based on the assumption of azimuth translational invariance are unsuitable for high-precision imaging of nonlinear trajectory SAR. Therefore, for nonlinear trajectory SAR imaging, the azimuth spatial variance of the echo signals is typically rectified using complex Nonlinear Chirp Scaling (NCS). However, when there are substantial motion errors, it cannot be effectively combined with the current autofocus algorithms considering the complexity of the algorithm due to too many NCS parameters. Thus, to address this issue, this study proposes a nonlinear trajectory SAR imaging and autofocus method according to the sub-image NCS, which can reduce the number of NCS parameters and ensure imaging accuracy; moreover, it is more conducive to the subsequent autofocus processing. The effectiveness of the suggested approach is confirmed by simulation and measured data processing.
The radar echo signal may experience substantial two-dimensional spatial variance due to the nonlinear Synthetic Aperture Radar (SAR) trajectory. The traditional frequency-domain imaging algorithms based on the assumption of azimuth translational invariance are unsuitable for high-precision imaging of nonlinear trajectory SAR. Therefore, for nonlinear trajectory SAR imaging, the azimuth spatial variance of the echo signals is typically rectified using complex Nonlinear Chirp Scaling (NCS). However, when there are substantial motion errors, it cannot be effectively combined with the current autofocus algorithms considering the complexity of the algorithm due to too many NCS parameters. Thus, to address this issue, this study proposes a nonlinear trajectory SAR imaging and autofocus method according to the sub-image NCS, which can reduce the number of NCS parameters and ensure imaging accuracy; moreover, it is more conducive to the subsequent autofocus processing. The effectiveness of the suggested approach is confirmed by simulation and measured data processing.
2022, 11(6): 1110-1118.
By extending synthetic aperture technology from the microwave band to the laser wavelength, Synthetic Aperture Ladar (SAL) has long-distance imaging and extremely high spatial resolution independent of the target distance. Presently, the small field of view is the key constraint in SAL ground observation because of the laser diffraction limitation. In this paper, an array SAL technology is proposed. With high-power array transmission, array-balanced detection, and pulse-wise dynamic internal calibration, a multichannel coherent laser transceiver is realized. Meanwhile, the field of view has multiplied. The results of turntable experiments show that the imaging resolution is better than 3 cm (distance) × 1 cm (azimuth). This technology provides a scientific and technical approach to SAL with wider swath imaging in ground observation.
By extending synthetic aperture technology from the microwave band to the laser wavelength, Synthetic Aperture Ladar (SAL) has long-distance imaging and extremely high spatial resolution independent of the target distance. Presently, the small field of view is the key constraint in SAL ground observation because of the laser diffraction limitation. In this paper, an array SAL technology is proposed. With high-power array transmission, array-balanced detection, and pulse-wise dynamic internal calibration, a multichannel coherent laser transceiver is realized. Meanwhile, the field of view has multiplied. The results of turntable experiments show that the imaging resolution is better than 3 cm (distance) × 1 cm (azimuth). This technology provides a scientific and technical approach to SAL with wider swath imaging in ground observation.
2022, 11(6): 1119-1130.
This paper proposes a one-bit multi-modality jamming method against Synthetic Aperture Radar (SAR). After being intercepted by the jammer, the SAR signal is quantized to one-bit sampling data through comparison with the single-frequency threshold. Compared with the conventional deceptive jamming method that uses the high-precision samples of a SAR signal to generate false targets with high fidelity, one-bit quantization only preserves the symbolic information of the signal, which reduces the data width of the sampled data and consequently simplifies the system, improves efficiency, and reduces the cost. Meanwhile, abundant harmonic components have been introduced into intercepted SAR signals by one-bit quantization based on the Single-Frequency Threshold (SFT). The SFT can be generalized to various thresholds by reasonably designing the threshold parameters, including amplitude, frequency, and phase. Harmonics with different characteristics can be effectively used by purposely designed thresholds. Then, ingenious jamming is achieved, which can manifest a single modality or combine multiple jamming modalities among single-target deceptive jamming, multi-target deceptive jamming, radio-frequency jamming, and noise-like jamming and has modality agility. The performance of the proposed method under different jamming modes is quantitatively analyzed through simulation experiments, verifying its effectiveness.
This paper proposes a one-bit multi-modality jamming method against Synthetic Aperture Radar (SAR). After being intercepted by the jammer, the SAR signal is quantized to one-bit sampling data through comparison with the single-frequency threshold. Compared with the conventional deceptive jamming method that uses the high-precision samples of a SAR signal to generate false targets with high fidelity, one-bit quantization only preserves the symbolic information of the signal, which reduces the data width of the sampled data and consequently simplifies the system, improves efficiency, and reduces the cost. Meanwhile, abundant harmonic components have been introduced into intercepted SAR signals by one-bit quantization based on the Single-Frequency Threshold (SFT). The SFT can be generalized to various thresholds by reasonably designing the threshold parameters, including amplitude, frequency, and phase. Harmonics with different characteristics can be effectively used by purposely designed thresholds. Then, ingenious jamming is achieved, which can manifest a single modality or combine multiple jamming modalities among single-target deceptive jamming, multi-target deceptive jamming, radio-frequency jamming, and noise-like jamming and has modality agility. The performance of the proposed method under different jamming modes is quantitatively analyzed through simulation experiments, verifying its effectiveness.
2022, 11(6): 1131-1145.
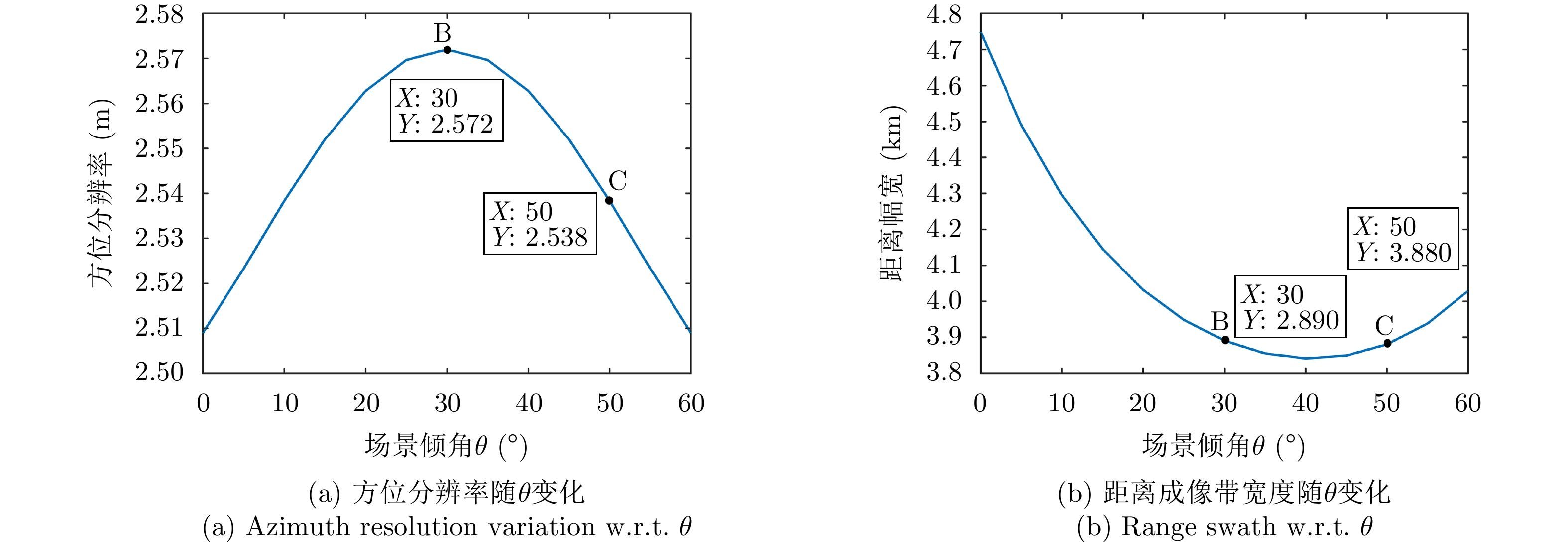
Spaceborne Synthetic Aperture Radar (SAR) can achieve various performance combinations of resolution and observation bandwidth by adjusting the working modes. The imaging swath of the traditional spaceborne SAR working mode is along the satellite orbit, and the geographical trend is single; however, the geographical shape and direction of the surface scene are diverse and generally do not match the imaging swath along the orbit, resulting in a long data acquisition period, low azimuth resolution, and storage waste of computing resources. To this end, the spaceborne SAR Non-along-track imaging mode is a new method for spaceborne SAR scene matching that is characterized by an imaging zone that is no longer mechanically along the satellite orbit but is generated according to the actual geographical direction of the scene to achieve “customization” that matches the scene imaging. In this paper, the main opportunities and challenges faced by the new mode of spaceborne SAR scene matching are discussed from the aspects of information acquisition and imaging processing, and the principled verification of the spaceborne SAR Non-along-track imaging mode is provided through a computer simulation.
Spaceborne Synthetic Aperture Radar (SAR) can achieve various performance combinations of resolution and observation bandwidth by adjusting the working modes. The imaging swath of the traditional spaceborne SAR working mode is along the satellite orbit, and the geographical trend is single; however, the geographical shape and direction of the surface scene are diverse and generally do not match the imaging swath along the orbit, resulting in a long data acquisition period, low azimuth resolution, and storage waste of computing resources. To this end, the spaceborne SAR Non-along-track imaging mode is a new method for spaceborne SAR scene matching that is characterized by an imaging zone that is no longer mechanically along the satellite orbit but is generated according to the actual geographical direction of the scene to achieve “customization” that matches the scene imaging. In this paper, the main opportunities and challenges faced by the new mode of spaceborne SAR scene matching are discussed from the aspects of information acquisition and imaging processing, and the principled verification of the spaceborne SAR Non-along-track imaging mode is provided through a computer simulation.
Submit Manuscript
Peer Review
Editor Work
Previous Issue
Abstract
2339KB
微信 | 公众平台 