② (微波成像技术重点实验室 北京 100190)
② (Sciences and Technology on Microwave Imaging Laboratory, Beijing 100190, China)
中高轨道SAR不仅能够大幅改善低轨道SAR系统性能,并且在空间位置上能够和低轨道SAR相互补偿,并具有广域监视、宽测绘带高质量成像、高精度重轨干涉成像、突发事件快速响应等能力[1,2],成为星载SAR备受关注的发展方向之一,在未来一段时间内将是主要的研究热点和难点。
由于星载SAR系统工作于电离层之上,无线信号在穿越电离层的过程中会受到电离层效应的影响。电离层对低轨SAR影响分析和机理方面的研究已开展很多[3,4],且相对完善。人们分别从背景电离层和电离层不规则体两个方面,结合星载SAR相干成像原理研究分析了电离层对低轨SAR成像的影响,对低轨SAR的研究表明,较长的波长,严重的电离层扰动会非常明显地降低图像对比度和分辨率[3],电离层不规则体引起的相位起伏导致米波段雷达方位分辨率下降到几百米的数量级[4],在一般电离层条件下,工作在L波段以上的SAR系统电离层影响较小,甚至可以忽略[5]。人们在研究电离层对低轨SAR成像的影响时,在距离向,由于低轨SAR测绘带较窄,主要基于电离层色散效应研究分析其导致的距离向分辨率的下降和图像位移,一般不考虑电离层空变性导致的距离向图像不一致。在方位向,由于合成孔径时间较短,认为背景电离层为常数,不影响方位向成像质量,只考虑电离层不规则波动引起的方位向去相干效应。
中高轨SAR具有同分辨率下合成孔径时间长、同视角和波束宽度下测绘带宽以及轨道高等特点,而电离层又具有时空变化的基本特征,电离层数据在空间上存在不均匀性,且随时间发生变化。电离层空变性将导致中高轨SAR测绘带内近中远距处的目标受电离层影响程度不同,进而产生距离向图像的不一致以及图像畸变;电离层时变性会引起方位向一阶、二阶甚至高阶相位误差,进而影响方位向图像质量和位移,且低轨SAR短合成孔径时间条件下可认为电离层不规则未发生变化,而在中高轨SAR长合成孔径时间内,电离层不规则体可能会发生变化进一步影响信号的相干性。因此,对于低轨SAR情况下,合成孔径时间内认为背景电离层为常数得出其对方位向成像无影响的结论对于中高轨SAR不再成立,分析背景电离层对距离向成像影响时也必须考虑电离层空变性带来的影响。由此可以看出,电离层对中高轨SAR的影响因素和影响机理与低轨SAR有很多不同之处。
本文结合中高轨SAR成像基本原理及其特点,考虑电离层时空变化特性,分析研究电离层对中高轨SAR成像质量的影响因素和影响机理。首先利用获取的南加州地区(北纬30.18°–38.18°,西经114.01°–122.01°)50个台站组网测得的2013年6月1日至5日的电离层总电子含量(Total Electron Content, TEC)数据深入分析电离层时空变化特性。其次,结合电离层时空变化特性,利用电离层实测数据,考虑中高轨道SAR合成孔径时间长、测绘带宽、轨道高等特点,从SAR成像理论角度出发,分别从距离向和方位向阐述了电离层对中高轨SAR成像质量的影响因素和影响机理,通过分析揭示了中高轨SAR电离层影响与低轨SAR的不同之处。
2 电离层时空变化特性分析本节主要基于获取的2013年6月2日南加州地区的高时空分辨率的电离层TEC数据分析电离层时空变化特征,而电离层梯度与太阳活动指数和地磁指数有关,平静状态和扰动状态下会存在较大的差异。太阳10.7 cm射电流量是最常用的反映太阳活动水平的指数,简称F10.7,用来表征太阳对地球高层大气的加热和电离效应,其存在约11年的周期性,根据观察和预报数据显示,自2000年以来,出现了两次峰值,2000–2002年出现一次大的峰值,F10.7指数约180左右,2012–2014年出现一次小的峰值,本文电离层数据获取时间正处于这次小的峰值,F10.7指数约130左右[6]。地磁指数(Dst)通常用来描述磁暴,磁暴是地球磁场的剧烈扰动,磁暴是全球性的,而且几乎是同时的,依地磁扰动的程度分为小磁暴、中等磁暴、大磁暴和特大磁暴,其对电离层会产生较大的影响,磁暴越强,地磁扰动越剧烈,其对电离层产生的影响越大,根据国际定义,–50<Dst≤–30为小磁暴,–100<Dst≤–50为中等磁暴,–200<Dst≤–100为大磁暴,Dst≤–200为特大磁暴。根据空间环境预报中心提供的数据显示,本文采用的电离层数据获取期间,地磁Dst指数约为–40[6],属于小磁暴。
2.1 空间变化特性不同的经纬度由于受太阳照射强度的不同,导致其上空的电离层TEC也不相同,图1给出了2000年6月21日,23:00时刻全球电离层TEC分布图,从图中可以看出,电离层TEC随经纬度的不同变化较大。
关于电离层空间变化特征,人们开展了大量的研究,研究表明,电离层空间变化率一般情况下约为2 TECu/100 km,在赤道区域观测到电离层梯度有时可达30 TECu/100 km,存在地磁风暴时电离层空间梯度可达45 TECu/100 km[8]。本小节选取实际测量的南加州地区2013年6月2日实测的TEC数据进行空间特性分析。
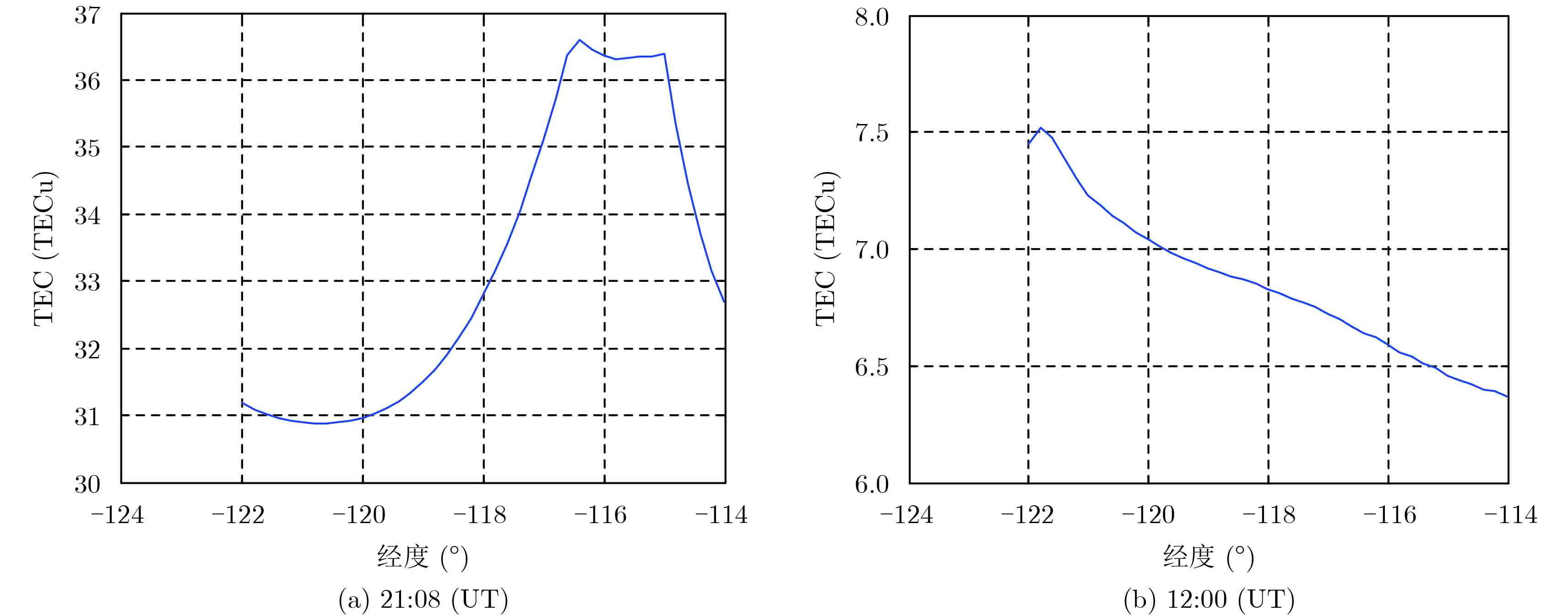
图2给出UTC时间为21:08和12:00时(分别对应地方时午后的14:00和日出前4:00左右),北纬30.18°处位置电离层TEC随经度的变化。图3给出UTC时间为21:08和12:00时,西经116.41°处位置电离层TEC随纬度的变化,通过对图2和图3电离层随经纬度变化的分析,得到午后时段,TEC相对较高时,电离层TEC空间变化率约3 TECu/100 km。日出前,TEC相对较低时,电离层TEC空间变化率约0.5 TECu/100 km。
|
图 2 纬度30.18N, TEC随经度变化 Fig.2 TEC vs. longitude |
|
图 3 经度为116.41W, TEC随纬度变化 Fig.3 TEC vs. latitude |
图4给出了UTC时间为21:08和12:00时,该区域电离层TEC随经纬度的变化,从图4也可以看出,电离层随经纬度的不同变化较大,也即其存在较大的空间变化,且午后时间,电离层随经纬度变化较大;日出之前,电离层相对平静,随经纬度变化较小。另外,从图4中可以看出,电离层TEC沿纬度方位的变化与经度方向变化明显。
|
图 4 TEC随经纬度变化 Fig.4 TEC vs. longitude and latitude |
电离层是一个复杂的非线性动力学系统,除了规则的太阳周、年、月和周日变化外,还存在各种异常现象。太阳活动年周期一般为11年,电离层浓度随着昼夜也将发生变化,一般情况下,电子浓度白天比晚上大1到3个数量级,电离层TEC一般在地方时午后14:00左右出现最大值,在日出前04:00左右出现最小值。针对电离层时变性分析,黄[9]等人利用双频GPS实测电离层数据发现电离层时变性一般条件下为0.5 TECu/min,在太阳活动高年可达6 TECu/min。类似空间变化特性分析,本小节选取南加州地区2013年6月2日实测的电离层TEC数据,针对时变性进行分析。图5给出了该区域中心位置垂直TEC的日变化图,其中不同的颜色对应于32颗不同的GPS卫星。横坐标是世界时,纵坐标是TEC大小。从图可以看出电离层TEC的日变化比较明显,大约在地方时午后14:00(世界时22:00)左右达到最大值,峰值大约是50 TECu,在地方时日出前04:00(世界时12:00)出现最小值,最小值为5 TECu。
|
图 5 南加州中心区域TEC日变化图 Fig.5 Ionospheric TEC variation in a day (South California Area) |
图6给出不同纬度下,相同经度处位置电离层TEC随时间的变化,图7给出了不同经度下,相同纬度处位置电离层TEC随时间的变化,从图6和图7可以看出电离层一天内存在较大的变化,在某些时间段,电离层TEC时间梯度较大,通过对图6和图7电离层随时间变化的分析,得到电离层时间变化率在0.6 TECu/min和4.8 TECu/min之间。
|
图 6 不同纬度,相同经度下,VTEC随时间的变化 Fig.6 Ionospheric VTEC vs. time (different latitude) |
|
图 7 不同经度,相同纬度下,VTEC随时间的变化 Fig.7 Ionospheric VTEC vs. time (different longitude) |
除了上述的背景电离层存在时空变化外,电离层中存在各种尺度的电子密度不规则体结构,其电子浓度高于或低于周围的电子浓度并有随机起伏,导致电离层TEC的时空变化。电离层内不仅存在尺寸为几十公里到上百公里的大不规则体,也存在尺寸只有几米的小不规则体,分布于电离层广阔的区域。即使电离层处于“宁静”、无扰动的情况,内部仍然可能充满了小尺度、不断移动和变化的小的电离层不规则体[10]。并且,电离层不规则体具有不稳定性,可能会在一定时间内从产生到消亡,项目组利用上海地区GPS综合站网观测到了一电离层不规则体从产生到消亡的过程,且从产生到消亡仅仅5 min的时间,这对于合成孔径时间长达数十分钟的中高轨SAR而言,电离层不规则从产生到消失将大大降低信号的相干性,影响成像质量。
3 中高轨SAR电离层影响因素和影响机理 3.1 距离向成像影响机理星载SAR通过发射一定带宽的线性调频信号,通过对回波信号进行匹配滤波实现距离向脉压,获得高分辨率图像,由于电离层具有色散效应,宽带信号中不同频率成分的信号受电离层影响程度不同,导致对SAR回波信号进行匹配滤波时出现失配,降低SAR距离向图像分辨率,这一点,对低轨SAR和中高轨SAR影响机理相同,电离层都将导致距离向分辨率的下降[11]。
但是,中高轨SAR测绘带与低轨SAR相比大大增加,相应地,距离向波束横跨电离层宽度也将大大增加,如图8所示。对于低轨SAR而言,一般情况下认为测绘带内电离层TEC是均匀的,其对距离向成像的影响对测绘带内所有的目标是一致的,但对于中高轨SAR系统,由于其测绘带较宽,而电离层又具有明显的空变特性,电离层TEC在整个测绘带空间上的变化不能忽略,TEC的不同将导致测绘带内不同目标成像偏移量和脉冲质量下降程度不同,产生距离向图像畸变。例如,若TEC沿距离向梯度为1 TECu/100 km,当轨道高度为650 km,50 km的测绘带宽时,跨越电离层区域约25 km,测绘带内TEC变化为0.25 TECu,对于L波段SAR而言,由距离向位移不同导致的图像畸变约0.06 m。若轨道高度为20000 km,同样的距离向波束宽度,测绘带约为1500 km时,跨越电离层区域则可达1500 km,测绘带内TEC变化为15 TECu,对于L波段SAR而言,由距离向位移不同导致的图像畸变则为3.9 m左右,对于极端电离层或低频SAR情况,图像畸变会更大。由此可见,对于中高轨SAR而言,电离层TEC在测绘带内的变化必须加以考虑,特别是对低频段、高分辨SAR而言。
|
图 8 中高轨道/低轨道SAR距离向横跨电离层尺度示意图 Fig.8 Sketch of range beam on ionosphere for MEO/LEO SAR |
电离层TEC超过一定数值,距离向脉冲压缩质量明显下降,表现主瓣展宽、旁瓣升高,特别当SAR工作于较低频段时,很小的TEC误差就会导致距离向图像质量的明显下降,一般情况下,利用成像区域的电离层TEC进行补偿校正,基于目前电离层TEC测量精度,固定电离层TEC引起的距离向分辨率的下降校正后一般可以忽略。但对于中高轨SAR而言,由于其测绘带达数百公里,电离层空变性将导致电离层TEC沿测绘带变化,虽然TEC测量精度较高,但利用测绘带内某一点的TEC对整个测绘带进行校正后,TEC存在剩余误差,因此,针对中高轨SAR系统,需要根据电离层空变特点和SAR工作参数,分析电离层TEC校正后剩余误差对距离向成像的影响。相同波束宽度,不同轨道SAR距离向横跨电离层尺度存在较大的差异,根据前面分析可知电离层空间梯度可到3 TECu/100 km,因此,测绘带内电离层具有较大的差异,根据某点进行校正后,TEC剩余误差也存在较大的不同,图9给出了轨道高度从500 km到35600 km情况下,电离层TEC校正后剩余误差引起的最大二次相位误差,仿真时SAR工作频率为1250 MHz,带宽为100 MHz,电离层空间梯度采用本文的实测数据,从图9可以看出,电离层TEC校正后剩余误差引起的二次相位误差随着轨道高度的增加而增大,且频率越低,影响越严重。
|
图 9 不同轨道高度下电离层TEC校正后剩余误差导致的最大二次相位误差 Fig.9 Peak quadratic phase error induced by residual TEC after correction for various orbit |
另外,电离层不规则体对穿过其中的电磁波脉冲信号带来额外延时和脉冲展宽,文献[12]对穿过随机介质(如图10所示)后脉冲时间特性进行了分析。
|
图 10 电磁波在随机介质中的传播几何 Fig.10 Propagation geometry of a signal propagating in ionosphere |
根据时间矩的概念和双频双点互相关函数,假设电离层不规则体功率谱服从高斯分布时,脉冲信号经过随机介质传播后的平均到达时间和均方脉冲宽度分别为[12]:
| $\left\langle t \right\rangle = \frac{z}{{{v_{{\rm{gc}}}}}} \cdot \left[ {1 + \frac{{3{\omega _{\rm{p}}}\!\!^2{{\bar \Omega }^2}}}{{2{\omega _{\rm{c}}}\!\!^4{n_{\rm{c}}}\!\!^2}} + \frac{{\sqrt {{π}} z{\omega _{\rm{p}}}\!\!^4}}{{{r_0}{\omega _{\rm{c}}}\!\!^4}}E{{\left( {\frac{{\Delta N}}{N}} \right)}^2}} \right]$ | (1) |
| $\begin{aligned} \left\langle {(t - {{\left\langle t \right\rangle }^2}} \right\rangle \!\!=\!\! & {t^2}(0) + \frac{{{z^2}}}{{{v_{{\rm{gc}}}}\!\!\!^2}}\frac{{{k_{\rm{p}}}\!\!^2}}{{{k_{\rm{c}}}\!\!^2}} \\ & \cdot \Biggr \{ \frac{1}{{{n_{\rm{c}}}\!\!^2}}\frac{{{{\bar \Omega }^2}}}{{{\omega _{\rm{c}}}\!\!^2}} + \frac{{\sqrt {{π}} }}{4}\frac{{{r_0}}}{z}E{\left( {\frac{{\Delta N}}{N}} \right)^2}\\& + 2\sqrt {{π}} \frac{{z{k_{\rm{p}}}\!\!^2}}{{{r_0}{k_{\rm{c}}}\!\!^2}}\frac{{{{\bar \Omega }^2}}}{{{n_{\rm{c}}}\!\!^2{\omega _{\rm{c}}}\!\!^2}}E{\left( {\frac{{\Delta N}}{N}} \right)^2}\\ & + \frac{{2\sqrt {{π}} }}{3}\frac{z}{{{r_0}}}\frac{1}{{{r_0}\!\!^2{k_{\rm{c}}}\!\!^2}}E{\left( {\frac{{\Delta N}}{N}} \right)^2}\\& \left. + {{π}} \frac{{{z^2}}}{{{r_0}\!\!^2}}\frac{{{k_{\rm{p}}}\!\!^4}}{{{k_{\rm{c}}}\!\!^4}}\frac{{{{\bar \Omega }^2}}}{{{n_{\rm{c}}}\!\!^2{\omega _{\rm{c}}}\!\!^2}}{\left[ {E{{\left( {\frac{{\Delta N}}{N}} \right)}^2}} \right]^2}\right\}\end{aligned}$ | (2) |
其中,vgc为中心频率处的群速度,
对于SAR系统而言,SAR信号双程通过电离层不规则体,其传播几何如图11所示,为简化分析,我们假设SAR信号垂直入射到电离层。
|
图 11 SAR信号双程通过电离层示意图 Fig.11 Sketch of SAR pulses propagating through ionosphere twice |
从图11可以看出,电离层不规则体对SAR信号的影响包括下行信号的影响和上行信号的影响,从式(1)和式(2)可以看出,在其它条件相同的前提下,随着传播距离的增加,电离层不规则体导致的脉冲均方宽度和平均到达时间也随之增大。对于低轨SAR系统,由于轨道高度较低,现有文献大都认为电离层不规则体对距离向成像无影响,然而,中高轨SAR传播距离与低轨道SAR相比大大增加,其受电离层不规则体的影响程度也将相应增加,图12给出了不同轨道高度下,电离层不规则体导致的距离向分辨率的下降,仿真参数见表1。
| 表 1 仿真参数 Tab.1 Simulation parameters |
|
图 12 电离层不规则体引起的距离向分辨率的下降随轨道高度的变化 Fig.12 Degradation of resolution in range induced by irregularities vs. SAR orbit height |
从图12的仿真结果可以看出,相同条件下,电离层不规则体对距离向分辨率的影响随着轨道高度的增加而增大,也即相同条件下,中高轨SAR受电离层不规则体的影响大于低轨SAR,且中高轨SAR又具有较宽的测绘带,距离向波束可能横跨几个互不相干的电离层不规则体,如图13所示,进而导致电离层不规则体对SAR脉冲的附加时延和展宽的影响不同,产生距离向图像畸变和图像的不一致。
|
图 13 中高轨SAR条件下,电离层不规则体在距离向分布示意图 Fig.13 Sketch of range beam on ionospheric irregularity for MEO/LEO SAR |
另外,由于中高轨SAR合成孔径时间较长,在一个合成孔径时间内地球的自转产生的影响对中高轨SAR而言较为严重,如图14所示,对于中高轨SAR,合成孔径长度为红色线①,此时地球自转引起的空间位移为红线②。而对于低轨SAR,合成孔径长度为绿色线①,此时地球自转引起的空间位移为绿线②,从图14中可以看出,对于低轨SAR而言,合成孔径时间内地球自转引起的成像几何关系变化较小,而对于中高轨SAR,在一个合成孔径内,地球自转引起的位移较大,不考虑地球自转时,成像孔径内传播路径的电离层为SAR位置与地面某一固定位置间的电离层TEC,而地球自转等效目标上空的电离层TEC在发生变化,从而导致传播路径的TEC与不考虑地球自转时有一定的差异。这种差异对于低轨道SAR而言较小,但对于中高轨SAR而言,其带来的影响可能会增加,由于地球自转主要引起传播路径上电离层TEC的变化,因此,地球自转在电离层影响分析方面带来的影响可以等效为电离层的空间变化特性。
|
图 14 中高轨和低轨SAR成像几何 Fig.14 Image geometry for MEO and LEO SAR |
因此,电离层对中高轨SAR距离向成像的影响与低轨道相比有以下不同之处:
(1) 电离层空变性导致的距离向成像分辨率退化以及退化的不一致;
(2) 电离层空变性导致的距离向图像畸变;
(3) 电离层不规则体对距离向分辨率和图像位移的影响。
3.2 方位向成像影响机理星载SAR成像雷达是相干雷达,在方位向对合成孔径内接收回波信号的相干处理,获得方位向高分辨率图像。SAR在每一个方位位置发射一个线性调频信号并接收目标回波,然后把所有位置接收到的回波信号进行加权、移相以及相干积分以获得方位向高分辨率图像。方位向图像分辨率可表示为:
| $\delta a \approx \frac{\lambda }{{2{L_{{\rm{SA}}}}}}R$ | (3) |
由式(3)可知,星载SAR方位向分辨率与合成孔径长度有关,由于星载SAR方位向通过相干处理来获得方位向高分辨率成像,若电离层的存在降低了方位向相干长度,使得相干长度降低到合成孔径长度以下时,方位向分辨率将受到影响,这一点对于中高轨SAR和低轨SAR影响机理相同。
中高轨道SAR虽然合成孔径较长,但是,对于相同方位向分辨率SAR系统而言,中高轨SAR和低轨SAR合成孔径在电离层上的投影长度基本相同,不考虑轨道弯曲,中高轨和低轨SAR方位向成像几何如图15所示。由于相同分辨率的SAR系统,中高轨SAR和低轨SAR其方位向横跨电离层的尺度基本相同,即电离层上的合成孔径长度相同,因此,电离层沿方位向的空间变化对方位向成像的影响对于中高轨SAR和低轨SAR基本是相同的,但是,中高轨SAR和低轨SAR经过相同的电离层尺度Liono所需要的时间不同,中高轨SAR所需要的时间远远大于低轨SAR所需要的时间,因此,电离层在这段时间内的时变性产生的影响对中高轨和低轨将不再相同,相同的电离层时变性条件,中高轨SAR情况下,电离层波动较为严重,相应地对成像的影响也更为严重。
|
图 15 中高轨SAR和低轨SAR合成孔径在电离层上投影示意图 Fig.15 Projection on ionosphere of synthetic aperture for MEO and LEO SAR |
上面提到电离层沿方位向的时变性对于中高轨和低轨将产生不同的影响,对于低轨SAR而言,由于合成孔径时间较短,背景电离层可以认为在一个合成孔径时间内是均匀的,其在方位向只产生常数误差,只引起方位向信号强度的变化,不会引起方位向图像质量的下降。但对于中高轨SAR而言,其合成孔径时间长达几分钟甚至几十分钟,远远大于电离层特征时间,背景电离层不能再作为常数进行处理,电离层引入的相位误差不仅是频率的函数,又是方位向时间的函数,因此,电离层TEC引入的相位误差将会对方位向成像产生影响。
由于背景电离层TEC具有时变性,电离层引起的相位误差可以表示为[13]:
| $\begin{aligned} \phi _{{\rm{ion}}\_{\rm{a}}} = & \frac{{2{π} \cdot 80.6}}{{c{f_{\rm c}}}}\biggr( {{\rm{TEC}}(0) + {\rm{TEC'}}(0) \cdot \eta } \\& \left. { + \frac{{{\rm{TEC''}}(0)}}{2} \cdot {\eta ^2} + \frac{{{\rm{TEC'''}}(0)}}{6} \cdot {\eta ^3} + \cdots } \right)\end{aligned}$ | (4) |
从式(4)可以看出,电离层时变性引起的相位误差从低轨SAR情况下只有的常数相位误差变为中高轨SAR情况下既有常数相位误差、又含有一次误差、二次误差以及高次误差。一次相位误差引起距离向偏移、二次相位及高次相位误差将引起分辨率的下降、旁瓣电平的升高以及非对畸变。
图16分别给出了几种轨道高度下电离层TEC时变性引起的二次相位误差和三次相位误差对方位向成像的影响,仿真参数见表2,该仿真参数是根据不同轨道高度SAR获取相同分辨率时计算得到,其中电离层TEC时间变化率是利用本文电离层实测数据计算得到。为了比较,本文同时给出了低轨道SAR条件下电离层对方位向图像质量的影响结果。仿真结果表明,相同的电离层条件下,电离层时变性引起的相位误差对中高轨SAR影响较大,且随着轨道高度的升高,电离层二次和三次相位误差引起的方位向图像质量的下降越来越严重,当轨道升高到一定高度时,电离层时变性引起的相位误差将导致方位向无法成像。
|
图 16 电离层时变对方位向成像的影响 Fig.16 Effects on azimuth image induced by temporal-variability of ionosphere |
| 表 2 仿真参数 Tab.2 Simulation parameters |
前面主要分析了电离层时变性引起的二次和三次相位误差对方位向图像分辨率的影响,从式(4)可以看出电离层时变性会引起一次相位误差,导致方位向图像产生一定的偏移,方位向图像位移可以表示为[13]:
| $\Delta az = \frac{{2 \cdot 40.3}}{{{f_{\rm{c}}}^2}}\frac{{{R_0}}}{{2\sqrt \mu }}\frac{{{R_\rm{s}}^{3/2}}}{{{R_\rm{e}}}}\frac{{\partial {\rm{TEC}}}}{{\partial t}}(\rm m)$ | (5) |
其中,R0为中心斜距,Re为地球半径,Rs为卫星轨道半径,
由式(5)可以看出,同样的电离层变化条件,随着轨道高度的升高,方位向位移增大,图17给出了电离层实测时间变化率条件下(
|
图 17 方位向位移随轨道高度的变化 Fig.17 Displacement in azimuth vs. orbit height |
除了背景电离层,电离层不规则体也将导致方位向图像退化,电离层不规则体会导致穿过电离层的信号产生相位波动,通常可以利用一定的功率谱对电离层不规则体进行描述,一般情况下,为了简化分析,可以假设电离层为处于一定高度的相位屏,根据相位屏模型,电离层不规则体对SAR信号在一个合成孔径内引入的相位方差为[14]:
| ${\phi ^2}_{{\rm{RMS}}} = {\left( {\frac{{{v_{\rm{p}}}}}{{2{{π}} }}} \right)^p} \cdot \frac{{2T \cdot {T_{\rm{s}}}^{p + 1}}}{{p + 1}}$ | (6) |
其中,vp为电离层穿刺点移动速度,p电离层功率谱指数,通常介于1和4之间,T是一个与电离层不规则体波动成正比的常数,Ts为SAR合成孔径时间。
对于不同轨道高度的SAR,要获得相同的方位向分辨率,则轨道高度越高所需要的合成孔径时间越长。图18给出了利用式(6)和表2中的参数仿真的电离层不规则体对不同轨道SAR引入的相位方差。从图18可以看出,相同的电离层相位屏功率谱模型,当设计的方位向分辨率相同时,SAR轨道高度越高,合成孔径时间越长,电离层不规则体引起的相位方差越大,相应地,对SAR方位向分辨率的影响也越大。
|
图 18 不同轨道下电离层不规则体引入的相位方差(p=2.5) Fig.18 Phase variance induced by ionospheric irregularity vs. orbit height |
另外,前述电离层时变性分析可知,电离层不规则体从产生到消亡整个过程的时间只有几分钟,同一位置的电离层不规则可能会在一个合成孔径时间内由产生到消亡,对于合成孔径时间一般为几秒钟的低轨SAR而言,几分钟电离层不规则体产生到消亡的变化或许可以不予考虑,只需根据电离层不规则参数分析其对成像的影响,但是,对于中高轨SAR而言,其合成孔径时间达数十分钟到几十分钟,因此,电离层从产生到消亡的变化过程会带来额外的影响,需要根据不同时刻的电离层不规则体参数分析其对成像的影响。
因此,电离层对中高轨SAR方位向成像的影响与低轨道相比有以下不同之处:
(1) 电离层时变性导致较为严重的方位向成像分辨率退化;
(2) 电离层时变性引起较为严重方位向图像位移;
(3) 电离层不规则体引起的相位误差随着合成孔径时间的增加而增大。
4 结束语本文在已有研究成果和电离层实测数据的基础上分析了电离层时空变化特性,根据电离层时空变化特征,结合中高轨SAR测绘带宽、合成孔径时间长、轨道高等特点从距离向和方位向两个方面分析了电离层对中高轨SAR的影响因素和影响机理。分析结果表明,电离层具有明显的时空变化特征,随着中高轨SAR测绘带增加以及合成孔径时间的增大,电离层时空变化对成像质量的影响不可忽视。另外,随着中高轨SAR轨道高度的增加,电离层不规则体对距离向成像的影响相比于低轨SAR而言将大大增加。
| [1] |
胡文龙. 扁率摄动对地球同步轨道SAR成像聚焦的影响分析[J].
雷达学报, 2016, 5(3): 312-319. Hu Wenlong. Impact of earth’s oblateness perturbations on geosynchronous SAR data focusing[J]. Journal of Radars, 2016, 5(3): 312-319. DOI:10.12000/JR15121 ( 0)
|
| [2] |
洪文, 林赟, 谭维贤, 等. 地球同步轨道圆迹SAR研究[J].
雷达学报, 2015, 4(3): 241-253. Hong Wen, Lin Yun, Tan Wei-xian, et al.. Study on geosynchronous circular SAR[J]. Journal of Radars, 2015, 4(3): 241-253. DOI:10.12000/JR15062 ( 0)
|
| [3] |
Li Z., Quegan S., Chen J and Rogers N. C. Performance analysis of phase gradient autofocus for compensating ionospheric phase scintillation in BIOMASS P-band SAR data[J].
IEEE Geoscience and Remote Sensing Letters, 2015, 12(6): 1367-1371. DOI:10.1109/LGRS.2015.2402833 ( 0)
|
| [4] |
Tsynkov S V. On SAR imaging through the Earth’s ionosphere[J].
SIAM Journal on Imaging Sciences, 2009, 2(1): 140-182. DOI:10.1137/080721509 ( 0)
|
| [5] |
Xu Z W, Wu J and Wu Z S. A survey of ionospheric effects on space-based radar[J].
Waves in Random Media, 2004, 14(2): S189-S273. DOI:10.1088/0959-7174/14/2/008 ( 0)
|
| [6] |
空间环境预报中心[EB/OL]. www.sepc.ac.cn.
( 0)
|
| [7] |
Papathanassiou K, Kim J S, Quegan S, et al.. Study of ionospheric mitigation schemes and their consequences for BIOMASS product quality[R]. University of Sheffield, ESA/ESTEC Contract No. 22849/09/NL/JA/ef. European Space Agency, 2012.
( 0)
|
| [8] |
Vo H B and Foster J C. A quantitative study of ionospheric density gradients at midlatitudes[J].
Journal of Geophysical Research, 2001, 106(A10): 21555-21563. DOI:10.1029/2000JA000397 ( 0)
|
| [9] |
黄文耿, 陈艳红, 沈华, 等. 用GPS观测研究电离层TEC水平梯度[J].
空间科学学报, 2009, 29(2): 183-187. Huang Wen-geng, Chen Yan-hong, Shen Hua, et al.. Study of ionospheric TEC horizontal gradient by means of GPS observations[J]. Chinese Journal of Space Science, 2009, 29(2): 183-187. DOI:10.11728/cjss2009.02.183 ( 0)
|
| [10] |
郑虎. 星载P波段SAR的电离层不规则体成像及微波无相位对比源方法研究[D]. [博士论文], 中国科学院电子学研究所, 2008.
Zheng Hu. The imaging of ionospheric irregularities based on spaceborne p-band SAR and EM contrast source inversion method with phaseless data[D]. [Ph.D. dissertation], Institue of Electronics, Chinese Academy of Sciences, 2008. ( 0)
|
| [11] |
阳云龙, 毛兴鹏, 董英凝, 等. 高频地波雷达电离层杂波的空域极化域协同抑制方法[J].
雷达学报, 2016, 5(6): 673-680. Yang Yunlong, Mao Xingpeng, Dong Yingning, et al.. Space-polarization collaborative suppression method for ionospheric clutter in HFSWR[J]. Journal of Radars, 2016, 5(6): 673-680. DOI:10.12000/JR16024 ( 0)
|
| [12] |
Yeh K and Yang C. Mean arrival time and mean pulsewidth of signals propagating through a dispersive and random medium[J].
IEEE Transactions on Antennas and Propagation, 1977, 25(5): 710-713. DOI:10.1109/TAP.1977.1141671 ( 0)
|
| [13] |
李亮, 洪峻, 明峰, 等. 电离层时空变化对中高轨SAR成像质量的影响分析[J].
电子与信息学报, 2014, 36(4): 915-922. Li Liang, Hong Jun, Ming Feng, et al.. Study on ionospheric effects induced by spatio-temporal variability on medium-earth-orbit SAR imaging quality[J]. Journal of Electronics & Information Technology, 2014, 36(4): 915-922. DOI:10.3724/SP.J.1146.2013.00859 ( 0)
|
| [14] |
Belcher D P. Sidelobe prediction in transionospheric SAR imaging radar from the ionospheric turbulence strength CkL[C]. Proceedings of 2008 International Conference on Radar, Adelaide, SA, 2008: 54–59.
( 0)
|



0)